安徽省阜阳市界首市2020-2021学年七年级下学期期末地理试题(word版含答案)
展开一、选择题
2015年5月28日在2015年天津女排亚锦赛的决赛场上中国队以3:0完胜韩国队,重新站上亚洲之巅。这是中国女排第13次夺得亚锦赛冠军。据此完成下面小题。
1.下列选项属于“亚洲之巅”的是( )
A.伊朗高原B.青藏高原C.中西伯利亚高原D.蒙古高原
2.上一届女排亚锦赛在泰国的呵叻举行,泰国所在的亚洲分区是( )
A.东亚B.南亚C.东南亚D.西亚
3.在亚洲的同一天里,有的人因炎热而纳凉,有的人因寒冷而烤火,有的人为雨水过多而发愁,有的人为长期干旱而忙碌……这些说明亚洲的气候特点是
A.大陆性显著B.海洋性显著
C.季风性显著D.复杂多样
4.有关亚洲河流的叙述,正确的是( )
A.亚洲河流多自西向东流B.亚洲河流短小湍急
C.亚洲河流普遍结冰期长D.亚洲东部河流冬夏水位变化大
当地时间2016年4月16日,日本熊本县发生7.0地震,震源深度约12千米,给当地造成了严重的生命、财产损失。下图为震中位置和日本工业分布示意图。读图完成下面小题。
5.形成日本沿海这次大地震的主要原因是( )
A.太平洋板块张裂B.太平洋板块与亚欧板块碰撞
C.亚欧板块张裂D.美洲板块与亚欧板块碰撞
6.日本工业如图布局的最主要原因是( )
A.便于输入原料、输出产品B.地势平坦,河流众多
C.资源丰富,市场广阔D.气候温和,农业发达
7.地处亚洲与大洋洲、太平洋与印度洋之间的“十字路口”的咽喉是( )
A.苏伊士运河B.土耳其海峡C.马六甲海峡D.巴拿马运河
8.东南亚流经国家最多的河流是( )
A.湄公河B.湄南河C.红河D.伊洛瓦底江
9.被称为“世界办公室”的国家是( )
A.中国B.印度C.俄罗斯D.巴西
10.下列关于印度的叙述,正确的是( )
A.居民绝大部分是黄种人B.印度是个水旱灾害频繁的国家
C.工业区集中在国土的东南部D.印度人口众多,是世界上人口最多的国家
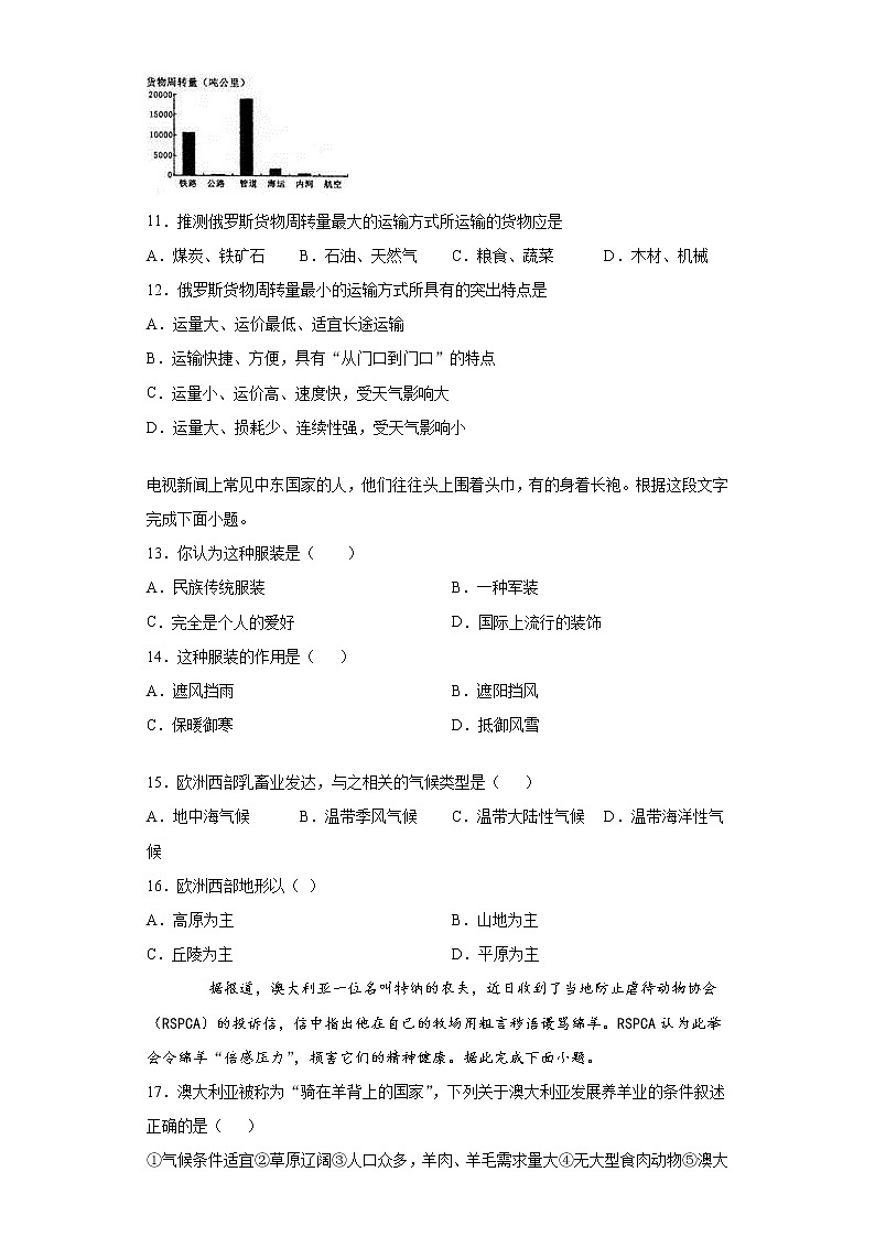
下图是俄罗斯交通运输业的货物周转量结构图。据此完成下列各题。
11.推测俄罗斯货物周转量最大的运输方式所运输的货物应是
A.煤炭、铁矿石B.石油、天然气C.粮食、蔬菜D.木材、机械
12.俄罗斯货物周转量最小的运输方式所具有的突出特点是
A.运量大、运价最低、适宜长途运输
B.运输快捷、方便,具有“从门口到门口”的特点
C.运量小、运价高、速度快,受天气影响大
D.运量大、损耗少、连续性强,受天气影响小
电视新闻上常见中东国家的人,他们往往头上围着头巾,有的身着长袍。根据这段文字完成下面小题。
13.你认为这种服装是( )
A.民族传统服装B.一种军装
C.完全是个人的爱好D.国际上流行的装饰
14.这种服装的作用是( )
A.遮风挡雨B.遮阳挡风
C.保暖御寒D.抵御风雪
15.欧洲西部乳畜业发达,与之相关的气候类型是( )
A.地中海气候B.温带季风气候C.温带大陆性气候D.温带海洋性气候
16.欧洲西部地形以( )
A.高原为主B.山地为主
C.丘陵为主D.平原为主
据报道,澳大利亚一位名叫特纳的农夫,近日收到了当地防止虐待动物协会(RSPCA)的投诉信,信中指出他在自己的牧场用粗言秽语谩骂绵羊。RSPCA认为此举会令绵羊“倍感压力”,损害它们的精神健康。据此完成下面小题。
17.澳大利亚被称为“骑在羊背上的国家”,下列关于澳大利亚发展养羊业的条件叙述正确的是( )
①气候条件适宜②草原辽阔③人口众多,羊肉、羊毛需求量大④无大型食肉动物⑤澳大利亚人对羊有感情
A.①②⑤B.②③④C.①②④D.①②③④⑤
18.下列图片中的动物属澳大利亚特有的是( )
A.
B.
C.
D.
据法国国际广播电台2015年5月28日报道,联合国粮农组织(FAO)表示,世界饥饿状况有所缓解,饥饿人口数量首次下降至8亿人口大关以下。这一数字在25年中下降了近1/4,但是撒哈拉以南的非洲地区仍有1/4人口处于饥饿状态,这种状况令人担忧。据此完成下面小题。
19.下列对撒哈拉以南的非洲地区仍有1/4人口处于饥饿状态的原因分析正确的是( )
A.粮食产量低,年年减产
B.人口增长过快,人口增长速度超过了粮食增长的速度
C.耕地太少,粮食总产量少
D.农业生产的自然条件差
20.造成非洲经济发展长期处于落后的根本原因是( )
A.人口过于稠密B.自然资源缺乏C.长期遭受殖民统治D.自然条件恶劣
二、解答题
21.读“亚洲略图”,回答下列问题。
(1)图中A是____洋,B是____洋,C是____山脉。山脉C是亚洲和____洲的分界线之一。
(2)由图可知,亚洲河流多发源于____部,呈____状流向周边海洋。
(3)同一时刻,甲乙两地气温较高的是____地,造成两地气温差异的主要因素是____(纬度因素、地形因素或海陆因素)。
22.读“印度略图”,回答下列问题。
(1)写出图中数字所代表的地理事物名称。①____湾,②____海,③____平原,④____高原。
(2)印度的____外包产业是服务外包产业中发展最快的,其发源地是____,其主要业务来自于____和欧洲。
(3)印度的首都是____,在图中的代码是____。
(4)地形会影响降水,印度的乞拉朋齐降水异常丰富,被称为世界的“____”,原因之一就是位于____山的南坡,多____雨。
(5)印度大部分地区属于____气候,图中箭头所指的季风盛行于____(月份)。
23.读图,回答问题。
(1)非洲西部濒临的海洋是________,东北隔着________运河与亚洲相邻。
(2)非洲气候类型中分布范围最广的是_____________气候。非洲气候类型分布的规律以 _____________ 为中心,呈 _______________ 的分布特点。
(3)图中甲地为 ___________ 气候,此气候没有沿赤道向东延伸主要是受________(纬度、地形或海陆)因素的影响。
(4)根据图中信息判断,A.B两条河流中流量较大的是_______________。
三、填空题
24.阅读下列图文材料,回答问题。
材料2013年以来,巴以再燃战火,叙利亚危机不断升级。2015年3月29日到4月6日,中国政府分四批从战火纷飞的也门安全撤离了600多名中国公民。西亚地区持续动荡,“火药桶”之称名副其实。
(1)叙利亚与伊拉克、约旦、A____等国为邻,位于B____海东岸。
(2)西方国家争夺这里的____(矿产)资源导致冲突不断,该资源主要分布在____湾及其沿岸地区。该资源输出主要经过C____海峡,输往西欧的其中一条运输线路需经过D____运河。
(3)西亚居民主要是阿拉伯人,大多信奉____教,它和基督教、犹太教都把____(城市)奉为“圣城”。
(4)中国政府从战火纷飞的也门安全撤离的中国公民,海上航线须经过东南亚的____海峡。
(5)西亚气候炎热干燥,沙漠面积广大,____(国家)的节水农业世界闻名。
参考答案
1.B
2.C
3.D
4.D
5.B
6.A
7.C
8.A
9.B
10.B
11.B
12.C
13.A
14.B
15.D
16.D
17.C
18.C
19.B
20.C
21.
(1) 太平 北冰 乌拉尔 欧
(2) 中 放射状(辐射状)
(3) 甲 纬度因素
22.
(1) 孟加拉 阿拉伯 恒河 德干
(2) 软件 班加罗尔 美国
(3) 新德里 A
(4) 雨极 喜马拉雅山 地形
(5) 热带季风 7
23.(1)大西洋 苏伊士
(2)热带草原 赤道 (南北)对称
(3)热带雨林 地形
(4)B
24.
(1) 土耳其 地中
(2) 石油 波斯 霍尔木兹 苏伊士
(3) 伊斯兰 耶路撒冷
(4)马六甲
(5)以色列
安徽省阜阳市界首市2022-2023学年七年级下学期期末地理试题(含答案): 这是一份安徽省阜阳市界首市2022-2023学年七年级下学期期末地理试题(含答案),共5页。
安徽省阜阳市界首市2022-2023学年七年级下学期期末地理试题(含答案): 这是一份安徽省阜阳市界首市2022-2023学年七年级下学期期末地理试题(含答案),共6页。试卷主要包含了单项选择题,综合题等内容,欢迎下载使用。
安徽省阜阳市阜南县2020-2021学年七年级下学期期末联考地理试题(word版 含答案): 这是一份安徽省阜阳市阜南县2020-2021学年七年级下学期期末联考地理试题(word版 含答案),共13页。试卷主要包含了选择题,解答题等内容,欢迎下载使用。

