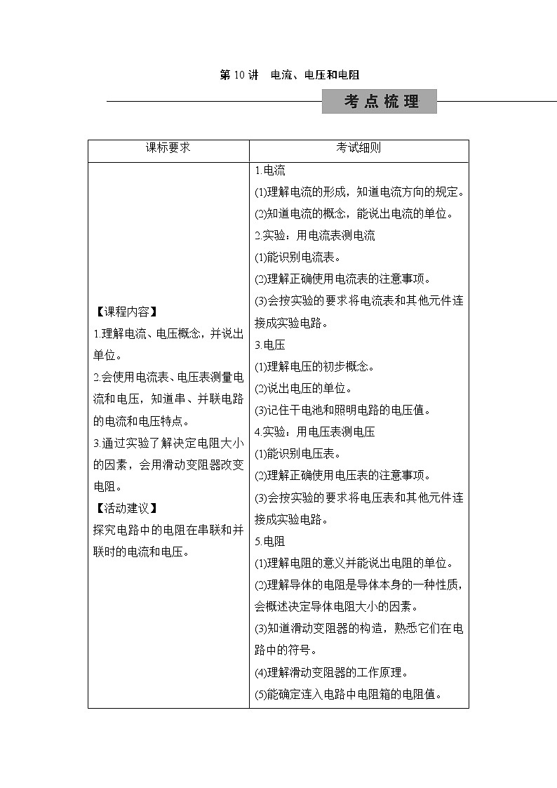
备战2022 中考科学 一轮复习 第4部分 第10讲 电流、电压和电阻 同步练习
展开第 10讲 电流、电压和电阻
1.甲和乙两个泡沫塑料小球用绝缘细线悬挂,甲带正电,乙不带电,会出现的情形是下列图中的( )
A B
C D
2.两根相同的塑料管分别用纸巾和橡皮擦摩擦后,都能吸引小纸屑。如图所示,小曾把其中一根放在支架上,把另一根的B端靠近管的A端时,发现:A端转动,靠近B端。则( )
A.摩擦后,两根管都带上了同种电荷
B.摩擦后,一根管带电,另一根不带电
C.摩擦时,一根管得到电子,另一根失去电子
D.与两根管摩擦的纸巾和橡皮擦一直不带电
3.如图所示电路,要使灯泡L1和L2组成并联电路,应该( )
A.只闭合S3 B.只闭合S2
C.同时闭合S1和S2 D.同时闭合S1和S3
4.如图是某品牌榨汁机。为保障安全,该榨汁机设置了双重开关——电源开关S1和安全开关S2。当杯体倒扣在主机上时,S2自动闭合,此时再闭合S1,电动机才能启动,开始榨汁。下列电路图符合上述要求的是( )
A B
C D
5.下图中,能正确测量通过灯L1电流的电路是( )
A B
C D
6.关于电流方向的说法正确的是 ( )
A.带电微粒的运动方向就是电流的方向
B.金属中自由电子移动的方向就是电流的方向
C.负电荷定向移动的方向与规定的电流方向相反
D.科学上规定正电荷运动的方向就是电流的方向
7.下图中的电路图和实物图相对应的是( )
A B
C D
8.下列有关电阻的说法正确的是( )
A.导体的电阻越大,表明导体的导电能力越强
B.导体的电阻与导体两端的电压成正比
C.导体中的电流为零时电阻也为零
D.电阻是导体本身的一种性质,与导体的材料、长度和横截面积等因素有关
9.一次,小明同学用有3 V和15 V两个量程的电压表测电压时,电压表“-”接线柱已经接入电路,在用15 V量程试触时,指针位置如图所示,则下一步的实验操作应该是( )
A.直接接入c接线柱,然后读数
B.直接接入b接线柱,然后读数
C.断开开关,接入c接线柱,闭合开关后读数
D.断开开关,接入b接线柱,闭合开关后读数
10.小雅同学在做电学实验时,不小心将电压表和电流表的位置互换了,如图所示,如果此时将开关闭合,则( )
A.两表都可能被烧坏
B.两表都不会被烧坏
C.电流表不会被烧坏
D.电压表不会被烧坏,电流表可能被烧坏
11.如图,灯泡L1比L2亮,电压表V2示数为6 V,下列说法正确的是( )
A.表V1示数为6 V
B.表V1示数大于6 V
C.表V示数小于6 V
D.表V示数大于6 V
12.如图是滑动变阻器的结构和连入电路的示意图,当滑片P向右滑动时,连入电路的电阻变小的是( )
A B
C D
13.如图所示电路,各元件完好,下列说法正确的是( )
A.若甲乙都是电压表,S1、S2都闭合,则R1和R2并联
B.若甲乙都是电流表,S1闭合、S2断开,则R1和R2是串联
C.若甲是电流表,乙是电压表,S1闭合、S2断开,则甲表测R2的电流
D.若甲是电压表,乙是电流表,S1闭合S2断开,则甲表测电源电压
14.图甲为探究并联电路电流规律的实验电路图。
(1)若要测量干路电流,则电流表应串联在图甲中的____(填“A”“B”或“C”)处。
(2)若要测量A处的电流,在连好电路闭合开关前,发现电流表指针位置如图乙所示。调整正确后闭合开关,发现指针又偏向图乙位置,其原因是____。
位置 | A | B | C |
电流(A) | 0.18 | 0.18 | 0.36 |
(3)纠正(2)中错误后,测出A、B、C三处的电流值如上表。由此得出结论:并联电路中,干路电流等于各支路电流之和,且各支路的电流相等。这个实验在设计方案上还存在的不足之处是:____(写出一条)。
15.小明用如甲图所示实物图来测量小灯泡两端电压,请回答下列问题:
(1)在连接电路过程中,开关应处于____(填“断开”或“闭合”)状态。
(2)在闭合开关前,小明应将滑动变阻器的滑片置于____(填“A”或“B”)端,闭合开关后,发现电流表无示数,电压表有示数,小灯泡不发光,则电路故障是____。
(3)如乙图所示,电压表的读数为____V。
16.小明、小红和小亮在做“探究影响导体的电阻大小因素”实验时,作出了如下猜想:
猜想一:导体的电阻可能与导体的长度有关。
猜想二:导体的电阻可能与导体的横截面积有关。
猜想三:导体的电阻可能与导体的材料有关。
实验室提供了4根电阻丝,其规格、材料如表所示:
编号 | 材料 | 长度(m) | 横截面积(mm2) |
A | 镍铬合金 | 0.25 | 1.0 |
B | 镍铬合金 | 0.50 | 1.0 |
C | 镍铬合金 | 0.25 | 2.0 |
D | 锰铜合金 | 0.25 | 1.0 |
(1)如图所示电路,闭合开关后,在M、N之间分别接上不同导体,通过观察相关现象来比较导体电阻大小,小明、小红和小亮对图中的电路设计提出了自己的观点:
小明认为:电流表是多余的,观察灯泡的亮度就可以判断导体电阻的大小。
小红认为:灯泡是多余的,根据电流表示数的变化就可以判断导体电阻的大小。
小亮认为:灯泡和电流表同时使用更好,因为灯泡可以保护电路,从而防止烧坏电流表。
你赞同____(填“小明”“小红”或“小亮”)的观点。
(2)为了验证猜想二,可依次把M、N跟电阻丝____(填编号)的两端相连,闭合开关,记下电流表的示数,分析比较这两根电阻丝电阻的大小。
(3)依次把M、N跟电阻丝A、B的两端连接,闭合开关,电流表的示数不同,分析比较A、B两根电阻丝电阻的大小,可探究电阻跟____的关系,其结论是____。
(4)小丽在探究同样的课题时,手边只有一根电阻丝,那么,她利用这根电阻丝和上述电路,不能够完成猜想____(填“一”“二”或“三”)的实验验证。
(5)以上方法在研究物理问题时经常用到,被称为控制变量法。下列4个实验中没有用到此方法的是____。
A.探究电流与电压、电阻的关系实验
B.探究影响压力作用效果的因素实验
C.探究平面镜成像的特点实验
D.探究影响摩擦力大小的因素实验
1.如图甲所示,验电器A带负电,B不带电。用带有绝缘手柄的金属棒把验电器A、B两金属球连接起来的瞬间(如图乙所示),金属棒中( )
A.电流方向由A到B
B.电流方向由B到A
C.有电流但方向无法确定
D.始终无电流
2.将两只滑动变阻器按如图所示的方法连接,如果把a、b两根导线接入电路里,要使这两只变阻器接入电路中的总电阻最大,应把滑片P1、P2放在( )
A.P1放在最右端,P2放在最右端
B.P1放在最左端,P2放在最左端
C.P1放在最右端,P2放在最左端
D.P1放在最左端,P2放在最右端
3.有0~0.6A和0~3A两个量程的电流表,实验中需用0~0.6A这一量程,但是该量程的刻度值不够清楚,某一次测量中,从0~3A量程的刻度盘上发现指针正好指在2.3A的刻度上,则测得实际电流大小为( )
A.0.43A B.0.46A
C.0.7A D.2.3A
4.如图所示,在保证安全的情况下,肯定能用滑动变阻器调节小灯泡由亮到灭的是( )
A B
C D
5.如图甲所示,电源电压恒定。当开关S1断开、S2闭合时,电压表的示数如图乙所示;当开关S1闭合、S2断开时,电压表的示数如图丙所示,则灯L1、L2两端电压分别为( )
甲
A.3.5V;5.0V B.8V;3.5V
C.3.5V;8.5V D.5.0V;3.5V
6.如图是学生设计的模拟调光台灯电路。闭合开关灯泡发光后,无论如何移动回形针,发现灯泡亮度几乎不变,产生这一现象的原因可能是( )
A.灯泡被短路
B.电源被断路
C.灯泡灯丝的阻值太小
D.金属丝的总阻值太小
7.一根铜导线的电阻为R,要使电路中的电阻变为4R,以下方法可行的是( )
A.将铜导线对折起来,接在电路中
B.将铜导线用拉丝机缩短至原来的
C.将铜导线用拉丝机拉长至原来的2倍
D.将同样长、同样粗的铝导线代替铜导线接在电路中
8.如图所示电路,当S闭合时,电压表V1示数为 7.5V,电压表V2的示数为9V,若电源电压为 12V,则L1、L2两端电压分别为( )
A.3V,4.5V B.3V,5V
C.3V,4V D.4V,4.5V
9.某精密电子仪器中为了便于调节电路中的电流,其调节部分使用了两个滑动变阻器,如图所示,已知这两个滑动变阻器是分别用不同的电阻丝绕在相同的绝缘瓷管上制成的,其中R1的总电阻是200Ω,R2的总电阻5 000Ω,开始时两变阻器都处于最大阻值。下面的几种方法中,能够既快又准确地使电流表指针指到要求位置的是( )
A.先调节R1,使电流表指针指到要求位置附近,再调节R2
B.先调节R2,使电流表指针指到要求位置附近,再调节R1
C.同时调节R1和R2,使电流表指针指到要求位置
D.交替、反复调节R1和R2,使电流表指针指到要求位置
10.如图甲电路,当开关S闭合后,电流表的指针偏转如图乙所示,其中a电流表测量的是通过____(填“电源”“L1”或“L2”)的电流,通过L2的电流应为____A,此时灯L1和L2的电压之比为____。
11.某班同学做“用滑动变阻器改变电流”的实验,电路如图所示。
(1)连接实物时,开关应当____,滑片P应移动到最____(填“左”或“右”)端;
(2)开始实验后,甲同学发现无论怎样移动滑片P,灯的亮度都不发生变化,而且一直很暗,这可能是____;乙同学发现无论怎样移动滑片P,灯一直很亮,这可能是____;丙同学缓慢移动滑片P时,看到灯忽然亮又忽然不亮,这可能是____。
12.某同学用如图所示的电路来测通过灯泡的电流。
(1)图中电流表的连接错误是____。
(2)现要测量通过A灯的电流,但只允许变动原图中一根导线中一个端点的接线位置,应将导线____(填“a”“b”或“c”)的一端改接在电流表的____(填“3”“0.6”或“负”)接线柱上。
(3)在第(2)问已经改动的基础上,若要测量通过A、B两灯的电流之和,而且又只允许再变动一根导线中一个端点接线的位置,应将导线____(填“a”“b”或“c”)的一端改接在电流表的____(填“3”“0.6”或“负”)接线柱上。
(4)在第(3)问已经改动的基础上,闭合开关,灯A、B正常发光,如果实验时电路中a线断路,则电流表的示数____(填“变大”“变小”或“不变”),灯A的亮度____(填“变亮”“变暗”或“不变”)。
13.某同学用电源、开关、导线将三个灯泡连接起来,组成如图所示的电路,下列说法正确的是( )
A.将开关闭合,三个灯都发光。灯L1、L2先并联,再与L3串联
B.将开关闭合,三个灯都发光,灯L1、L2、L3是并联
C.将开关闭合,灯L1、L2被导线直接接在两端,只有灯L3发光
D.将开关闭合,灯L2、L3被导线直接接在两端,只有灯L1发光
14.在收音机等用电器中,有一种叫电位器的变阻器。电位器的外形及其内部构造如图所示。A、B、C三个焊接点相当于变阻器的三个接线柱。以下关于电位器使用方法的论述正确的是( )
A.只把A和C接入电路时,无法改变通过电位器的电流
B.只把A和B接入电路时,无法改变通过电位器的电流
C.将A、B接入电路同一点,C接电路的另一点时,不可以改变通过电位器的电流
D.将B、C接入电路,当滑片顺时针旋动时,电位器接入电路的电阻值变大
★15.如图所示,为一电阻箱结构示意图,下面关于此电阻箱接入电路电阻值大小的说法正确的是( )
A.只拔出铜塞a、b,接入电路电阻为7欧姆
B.只拔出铜塞c、d,接入电路电阻为7欧姆
C.要使接入电路电阻为7欧姆,只有拔出铜塞c、d才行
D.将铜塞a、b、c、d全拔出,接入电路的电阻最小
★16.“阳光动力2号”飞机上装有平衡警示电路,其中S为正对驾驶员的重力开关,金属片M可绕O点自由转动。当机翼水平时,M在a、b中间,当飞机严重左倾时,绿灯亮、电铃响;当飞机严重右倾时,红灯亮、电铃响。请完成电路连接。
如图所示:
不论开关接a还是接b,电铃都接入电路,电铃串联在干路中,电路图如图所示。
*17.2n+1个阻值均为R的电阻通过导线首尾连成一圆环,相邻的两个电阻之间均可引出一接线柱,从而构成一变阻器,则利用该变阻器可获得不同阻值的个数为____个;最大阻值为___。
备战2022 中考科学 一轮复习 第3部分 第10讲 化学反应的应用 同步练习: 这是一份备战2022 中考科学 一轮复习 第3部分 第10讲 化学反应的应用 同步练习,文件包含备战2022中考科学一轮复习第3部分第10讲化学反应的应用巩固练习学生版doc、备战2022中考科学一轮复习第3部分第10讲化学反应的应用巩固练习教师版doc、备战2022中考科学一轮复习第3部分第10讲化学反应的应用讲解部分doc等3份试卷配套教学资源,其中试卷共28页, 欢迎下载使用。
备战2022 中考科学 一轮复习 第4部分 第7讲 压 强 同步练习: 这是一份备战2022 中考科学 一轮复习 第4部分 第7讲 压 强 同步练习,文件包含备战2022中考科学一轮复习第4部分第7讲压强巩固练习学生版doc、备战2022中考科学一轮复习第4部分第7讲压强巩固练习教师版doc、备战2022中考科学一轮复习第4部分第7讲压强讲解部分doc等3份试卷配套教学资源,其中试卷共19页, 欢迎下载使用。
备战2022 中考科学 一轮复习 第3部分 第4讲 空气 同步练习: 这是一份备战2022 中考科学 一轮复习 第3部分 第4讲 空气 同步练习,文件包含备战2022中考科学一轮复习第3部分第4讲空气巩固练习学生版doc、备战2022中考科学一轮复习第3部分第4讲空气巩固练习教师版doc、备战2022中考科学一轮复习第3部分第4讲空气讲解部分doc等3份试卷配套教学资源,其中试卷共27页, 欢迎下载使用。

