2022版高考生物一轮复习课时评价29生态系统的结构与能量流动含解析新人教版
展开
这是一份2022版高考生物一轮复习课时评价29生态系统的结构与能量流动含解析新人教版,共7页。试卷主要包含了选择题,五营养级,非选择题等内容,欢迎下载使用。
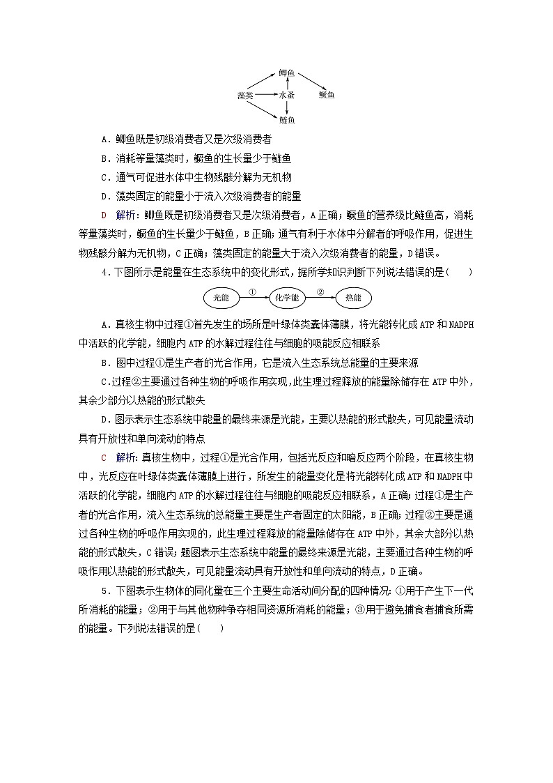
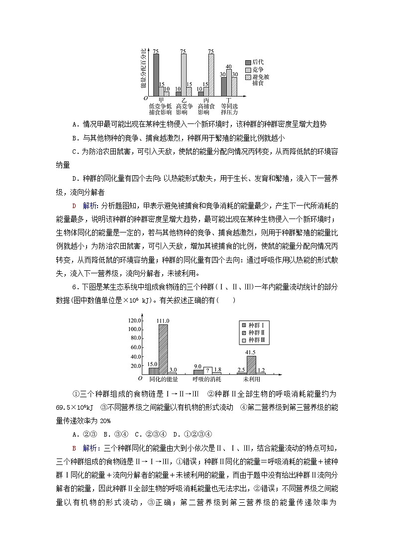
生态系统的结构与能量流动一、选择题:每小题给出的四个选项中只有一个符合题目要求。1.人工鱼塘里的某淡水鱼,成鱼底栖,捕食贝壳类;幼鱼生活在水体表层,滤食藻类和浮游动物。下列有关叙述错误的是( )A.幼鱼与以藻类为食的浮游动物可能具有捕食和种间竞争关系B.幼鱼和成鱼属于该生态系统中的消费者C.该鱼塘的分解者能将动植物遗体和幼鱼、成鱼等的排遗物分解成无机物D.该鱼的成鱼和幼鱼在水中的分层分布体现了群落的垂直结构D 解析:据题意知,幼鱼以藻类和浮游动物为食,故幼鱼与以藻类为食的浮游动物可能具有捕食和种间竞争关系,A正确。因为成鱼底栖,捕食贝壳类;幼鱼以藻类和浮游动物为食,故幼鱼和成鱼属于该生态系统中的消费者,B正确。该鱼塘的分解者能将动植物遗体和幼鱼、成鱼等的排遗物分解成无机物,C正确。该鱼的成鱼和幼鱼是同一个物种,故该鱼的成鱼和幼鱼在水中的分层分布并未体现群落的垂直结构,D错误。2.下图为某生态系统中3种生物的CO2释放量的曲线图,假设3种生物在一天中呼吸速率不变。下列说法错误的是( )A.a曲线代表的生物可能是动物B.b、c可以说是生态系统的基石C.b曲线代表的生物可能是任何一种生产者D.a、b、c都有可能是原核生物C 解析:由题图可知,a曲线代表的生物只进行CO2的释放,说明只进行细胞呼吸,属于消费者或分解者,可能是动物,A正确;b、c曲线都存在CO2的吸收,说明能够利用CO2合成有机物,属于生产者,是生态系统的基石,其中b曲线与光照有关,是光能自养型的生产者,如绿色植物或光合细菌,但不能代表化能自养型生物,B正确,C错误;根据以上分析可知,a属于消费者或分解者,b属于能进行光合作用的生产者,c曲线与光照无关,可能是化能自养型生物,因此a、b、c都有可能是原核生物,D正确。3.(2018·海南卷)某地在建设池塘时,设计了如图所示的食物网,鲫鱼和鲢鱼生活在不同水层。关于该池塘生态系统的叙述,错误的是( )A.鲫鱼既是初级消费者又是次级消费者B.消耗等量藻类时,鳜鱼的生长量少于鲢鱼C.通气可促进水体中生物残骸分解为无机物D.藻类固定的能量小于流入次级消费者的能量D 解析:鲫鱼既是初级消费者又是次级消费者,A正确;鳜鱼的营养级比鲢鱼高,消耗等量藻类时,鳜鱼的生长量少于鲢鱼,B正确;通气有利于水体中分解者的呼吸作用,促进生物残骸分解为无机物,C正确;藻类固定的能量大于流入次级消费者的能量,D错误。4.下图所示是能量在生态系统中的变化形式,据所学知识判断下列说法错误的是( )A.真核生物中过程①首先发生的场所是叶绿体类囊体薄膜,将光能转化成ATP和NADPH中活跃的化学能,细胞内ATP的水解过程往往与细胞的吸能反应相联系B.图中过程①是生产者的光合作用,它是流入生态系统总能量的主要来源C.过程②主要通过各种生物的呼吸作用实现,此生理过程释放的能量除储存在ATP中外,其余少部分以热能的形式散失D.图示表示生态系统中能量的最终来源是光能,主要以热能的形式散失,可见能量流动具有开放性和单向流动的特点C 解析:真核生物中,过程①是光合作用,包括光反应和暗反应两个阶段,在真核生物中,光反应在叶绿体类囊体薄膜上进行,所发生的能量变化是将光能转化成ATP和NADPH中活跃的化学能,细胞内ATP的水解过程往往与细胞的吸能反应相联系,A正确;过程①是生产者的光合作用,流入生态系统的总能量主要是生产者固定的太阳能,B正确;过程②主要是通过各种生物的呼吸作用实现的,此生理过程释放的能量除储存在ATP中外,其余大部分以热能的形式散失,C错误;题图表示生态系统中能量的最终来源是光能,主要通过各种生物的呼吸作用以热能的形式散失,可见能量流动具有开放性和单向流动的特点,D正确。5.下图表示生物体的同化量在三个主要生命活动间分配的四种情况:①用于产生下一代所消耗的能量;②用于与其他物种争夺相同资源所消耗的能量;③用于避免捕食者捕食所需的能量。下列说法错误的是( )A.情况甲最可能出现在某种生物侵入一个新环境时,该种群的种群密度呈增大趋势B.与其他物种的竞争、捕食越激烈,种群用于繁殖的能量比例就越小C.为防治农田鼠害,可引入天敌,使鼠的能量分配向情况丙转变,从而降低鼠的环境容纳量D.种群的同化量有四个去向:以热能形式散失,用于生长、发育和繁殖,流入下一营养级,流向分解者D 解析:分析题图知,甲表示避免被捕食和竞争消耗的能量最少,产生下一代所消耗的能量最多,说明该种群的种群密度呈增大趋势,最可能出现在某种生物侵入一个新环境时;生物体同化的能量是一定的,若与其他物种的竞争、捕食越激烈,则用于种群繁殖的能量比例就越小;为防治农田鼠害,可引入天敌,增加其被捕食的比例,使鼠的能量分配向情况丙转变,从而降低鼠的环境容纳量;种群的同化量有四个去向:通过呼吸作用以热能的形式散失,流入下一营养级,流向分解者,未被利用。6.下图是某生态系统中组成食物链的三个种群(Ⅰ、Ⅱ、Ⅲ)一年内能量流动统计的部分数据(图中数值单位是×106 kJ)。有关叙述正确的有( )①三个种群组成的食物链是Ⅰ→Ⅱ→Ⅲ ②种群Ⅱ全部生物的呼吸消耗能量约为69.5×106kJ ③不同营养级之间能量以有机物的形式流动 ④第二营养级到第三营养级的能量传递效率为20%A.②③ B.③④ C.②③④ D.①②③④B 解析:三个种群同化的能量由大到小依次是Ⅱ、Ⅰ、Ⅲ,结合能量流动的特点可知,三个种群组成的食物链是Ⅱ→Ⅰ→Ⅲ,①错误;种群Ⅱ同化的能量=呼吸消耗的能量+被种群Ⅰ同化的能量+流向分解者的能量+未被利用的能量,而由于题中没有给出种群Ⅱ流向分解者的能量,因此种群Ⅱ全部生物的呼吸消耗能量也无法求出,②错误;不同营养级之间能量以有机物的形式流动,③正确;第二营养级到第三营养级的能量传递效率为3.0÷15.0×100%=20%,④正确。7.有一食物网如下图所示。如果能量传递效率为10%,各条食物链传递到庚的能量相等,则庚增加1 kJ 的能量,消耗丙多少能量( )A.550 kJ B.500 kJ C.400 kJ D.100 kJA 解析:设消耗丙的能量为x,经丙→丁→己→庚传递到庚的能量为0.5 kJ,则需要丙0.5÷(10%)3=500(kJ);经丙→戊→庚传递到庚的能量为0.5 kJ,则需要丙0.5÷(10%)2=50(kJ),所以消耗丙的能量共500+50=550(kJ)。二、选择题:每小题给出的四个选项中有一个或多个符合题目要求。8.下列有关下图所示食物网的叙述,错误的是( )A.该图中的成分加上分解者构成了生态系统的结构B.该食物网共有5条食物链,G占第四、五营养级C.增加各级生物数量就能提高该生态系统的稳定性D.A是该生态系统的主要成分,E和F之间存在种间竞争和捕食关系AC 解析:题图表示食物网,只包括生产者和消费者,故图中的成分加上分解者与非生物的物质和能量可以构成生态系统的组成成分,A错误;分析题图知,图中共有5条食物链,G占第四、五营养级,B正确;增加各级生物种类而不是生物数量,使营养结构复杂化,从而提高生态系统的稳定性,C错误;A表示生产者,是该生态系统主要成分,E和F之间是种间竞争与捕食关系,D正确。9.假如某食物网中有一种大型杂食性的海洋鱼类,它的食物有1/2来自海洋植物,1/4来自草食性鱼类,1/4来自以草食性鱼类为食的小型肉食性鱼类。下列有关叙述中正确的是( )A.此食物网中包括4条食物链B.这种杂食性鱼与小型肉食性鱼只有种间竞争关系C.经测定此食物网的四种生物体内DDT浓度最高的是大型杂食性的海洋鱼类D.从理论上计算,杂食性鱼每增加1 kg体重最多需要海洋植物280 kgCD 解析:分析题意知,此食物网中共包括海洋植物→大型杂食性海洋鱼类,海洋植物→草食性鱼类→大型杂食性海洋鱼类,海洋植物→草食性鱼类→小型肉食性鱼类→大型杂食性海洋鱼类3条食物链,A错误;这种杂食性鱼和小型肉食性鱼都捕食草食性鱼类,所以二者之间具有种间竞争关系,同时这种杂食性鱼又以小型肉食性鱼为食物,二者之间又具有捕食关系,B错误;由于食物链的富集作用,此食物链中的四种生物体内DDT浓度最高的是大型的杂食性海洋鱼类,C正确;根据该杂食性鱼的食物结构可知,该鱼的食物链有3条,当能量传递效率是10%时,消耗植物最多,故该鱼每增加1 kg体重,需消耗海洋植物最多为1×1/4÷10%÷10%÷10%+1×1/4÷10%÷10%+1×1/2÷10%=280 kg,D正确。10.(2021·江苏启东模拟)某农场中甲、乙、丙三种生物归属于三个相邻的营养级,三者的数量变化曲线(甲是生产者)如图1所示;该农场中的能量流动简图如图2所示,其中a2和b3分别为第二、第三营养级从上一营养级同化的能量。下列相关叙述,错误的是( )A.流入该农场的总能量是现有生物拥有的总能量和人工饲料中的总能量B.图1中丙属于第二营养级,乙属于第三营养级,且乙和丙的种间关系为捕食C.图2中第二营养级粪便中的能量属于a3,第三营养级粪便中的能量属于b2D.该农场中第一和第二营养级之间的能量传递效率为(a2+d1)/(a1+a2+a3)×100%ABD 解析:流入该农场的总能量是生产者固定的总能量和人工饲料中的总能量,A错误;图1中甲是生产者,乙为初级消费者,处于第二营养级,丙处于第三营养级,且乙和丙的种间关系为捕食,B错误;某营养级粪便中的能量是其未同化的能量,属于上一营养级同化的能量,因此图2中第二营养级粪便中的能量属于a3,第三营养级粪便中的能量属于b2,C正确;图2中第一营养级固定的能量为a1+a2+a3,第二营养级固定的能量为a2,因此第一和第二营养级之间的能量传递效率为a2/(a1+a2+a3)×100%,D错误。三、非选择题11.(2020·山东卷)与常规农业相比,有机农业、无公害农业通过禁止或减少化肥、农药的使用,加大有机肥的应用,对土壤生物产生了积极的影响。某土壤中部分生物类群及食物关系如图所示,三种农业模式土壤生物情况如表所示。取样深度/cm农业模式生物组分/类食物网复杂程度(相对值)0~10常规农业有机农业无公害农业1519171.061.231.1010~20常规农业有机农业无公害农业1318161.001.111.07(1)土壤中的线虫类群丰富,是土壤食物网的关键组分。若捕食性线虫为该土壤中的最高营养级,与食细菌线虫相比,捕食性线虫同化能量的去向不包括________________________。某同学根据生态系统的概念认为土壤是一个生态系统,其判断依据是________________________________。(2)取样深度不同,土壤中生物种类不同,这体现了群落的________结构。由表中数据可知,土壤生态系统稳定性最高的农业模式为__________,依据是________________________。(3)经测定该土壤中捕食性线虫体内的镉含量远远大于其他生物类群,从土壤生物食物关系的角度分析,捕食性线虫体内镉含量高的原因是____________________________。(4)植食性线虫主要危害植物根系,研究表明,长期施用有机肥后土壤中植食性线虫的数量减少,依据图中信息分析,主要原因是_________________________________________________________。解析:(1)分析题图可知,捕食性线虫处于最高营养级,捕食性线虫同化能量的去向有呼吸作用消耗、流向分解者、暂时未被利用,而食细菌线虫同化能量的去向有呼吸作用消耗、流向分解者、暂时未被利用及流向下一个营养级。可见与食细菌线虫相比,捕食性线虫同化能量的去向不包括流向下一个营养级。生态系统是由生物群落与它的非生物环境相互作用而形成的统一整体,可见判断土壤是一个生态系统的依据是土壤是由各类土壤生物组成的生物群落和它的非生物环境相互作用而形成的统一整体。(2)取样深度不同,土壤中生物种类不同,这体现了群落的垂直结构。分析表中信息可知,无论是0~10 cm 还是10~20 cm的深度,有机农业的生物组分最多,食物网最复杂,因此其土壤生态系统稳定性最高。(3)在食物网中,由于生物富集作用,镉随着食物链的延长逐渐积累,因此食物链中营养级越高的生物体内镉的含量越高。(4)结合本题信息分析题图可推断,长期施用有机肥后,腐生细菌会增多,它的增多会导致食细菌线虫增加,从而引起捕食性线虫增加,植食性线虫因被捕食性线虫大量捕食而减少,减少量多于其因植物根系增长而增加的量。答案:(1)流入下一个营养级 土壤是由各类土壤生物组成的生物群落和非生物环境相互作用而形成的统一整体 (2)垂直 有机农业 生物组分多,食物网复杂程度高 (3)镉随着食物链的延长逐渐积累 (4)长期施用有机肥后,腐生细菌增加使食细菌线虫增加,引起捕食性线虫增加,植食性线虫因被大量捕食而减少,减少量多于其因植物根系增长而增加的量12.下图是某草原生态系统中各成分之间的关系模式图,图中甲、乙、丙表示生态系统的成分。请回答下列问题:(1)图中丙属于该生态系统组成成分中的____________。图中鹰处于第________营养级。(2)若鹰的捕食对象为其提供的能量均等,则鹰同化1 kJ的能量至少需要生产者同化________kJ的能量。(3)发生火灾后的草原通过群落演替能够再次形成草原,这体现了生态系统具有________稳定性。(4)下表所示为该草原生态系统某年中流经鹰种群的能量分配情况:项目摄入的能量呼吸消耗的能量用于生长、发育和繁殖的能量能量/(×103 kJ)32128这一年中鹰种群的同化量为________________,其中用于生长、发育和繁殖的能量可以流向__________,也可以____________________。解析:(1)根据图中箭头的指向可以判断,甲是生产者,乙是非生物环境,丙是分解者。从食物网来判断,鹰处于第三、四营养级。(2)鹰的捕食对象有鼠和蛇,若鹰的捕食对象为其提供的能量均等,则鹰同化1 kJ的能量至少需要生产者同化的能量为1×1/2÷20%÷20%+1×1/2÷20%÷20%÷20%=75 kJ。(3)生态系统在受到外界干扰因素的破坏后恢复到原状的能力叫作恢复力稳定性。(4)同化量=呼吸消耗的能量+用于生长、发育和繁殖的能量=12×103+8×103=2×104 (kJ)。一年中鹰种群用于生长、发育和繁殖的能量可以流向分解者,也可以暂时不被利用。答案:(1)分解者 三、四 (2)75 (3)恢复力 (4)2×104 kJ 分解者 暂时不被利用
相关试卷
这是一份2024届高考生物一轮总复习课时验收评价四十四生态系统的结构和能量流动,共6页。
这是一份课时质量评价32生态系统的结构与能量流动---2024版高考生物一轮总复习,共7页。试卷主要包含了选择题,非选择题,四两个营养级,鱼甲处于第三等内容,欢迎下载使用。
这是一份2024届高考生物一轮复习32生态系统的结构与能量流动课时质量评价+参考答案,文件包含2024届高考生物一轮复习32生态系统的结构与能量流动课时质量评价docx、2024届高考生物一轮复习32生态系统的结构与能量流动课时质量评价参考答案docx等2份试卷配套教学资源,其中试卷共10页, 欢迎下载使用。

