2022版高考生物一轮复习课时评价23神经调节含解析新人教版
展开神经调节
一、选择题:每小题给出的四个选项中只有一个符合题目要求。
1.(2020·辽宁锦州模拟)《史记·项羽本纪》记载:“籍(项羽名)长八尺余,力能扛鼎,才气过人,虽吴中子弟皆已惮籍矣。”在项羽扛鼎时,其体内自主神经系统调节的结果不包括( )
A.瞳孔放大 B.支气管扩张
C.心跳加快 D.骨骼肌收缩
D 解析:根据题干分析可知,自主神经系统支配内脏器官(消化道、心血管、膀胱等)及内分泌腺、汗腺的活动和分泌,所以支气管扩张、心跳加快、瞳孔放大,均属于交感神经兴奋调节的结果,而骨骼肌收缩不属于自主神经调节的结果,所以D符合题意。
2.神经元的结构示意图如下。下列叙述正确的是( )
A.图中①②属于神经纤维
B.该神经元有多个突触
C.构成神经系统的基本单位只有神经元
D.刺激该神经元轴突产生的冲动沿神经纤维传导
D 解析:神经纤维是由长的轴突构成的,A错误;突触是两个神经元之间相连接的结构,一个神经元中不含有突触,B错误;构成神经系统的基本单位是神经元和神经胶质细胞,C错误;刺激该神经元轴突产生的冲动沿神经纤维传导,D正确。
3.(2020·浙江7月选考)分布有乙酰胆碱受体的神经元称为胆碱能敏感神经元,它普遍存在于神经系统中,参与学习与记忆等调节活动。乙酰胆碱酯酶催化乙酰胆碱的分解,药物阿托品能阻断乙酰胆碱与胆碱能敏感神经元的相应受体结合。下列说法错误的是( )
A.乙酰胆碱分泌量和受体数量改变会影响胆碱能敏感神经元发挥作用
B.使用乙酰胆碱酯酶抑制剂可抑制胆碱能敏感神经元受体发挥作用
C.胆碱能敏感神经元的数量改变会影响学习与记忆等调节活动
D.注射阿托品可影响胆碱能敏感神经元所引起的生理效应
B 解析:乙酰胆碱分泌量和受体数量会影响突触后膜接受到的刺激大小,所以会影响胆碱能敏感神经元发挥作用,A正确;乙酰胆碱酯酶催化乙酰胆碱的分解,使用乙酰胆碱酯酶抑制剂,会使乙酰胆碱分解减少,进而乙酰胆碱持续与受体结合,促进胆碱能敏感神经元发挥作用,B错误;胆碱能敏感神经元参与学习和记忆等调节活动,所以胆碱能敏感神经元的数量改变会影响这些调节活动,C正确;药物阿托品能阻断乙酰胆碱与胆碱能敏感神经元的相应受体结合,所以能影响胆碱能敏感神经元引起的生理效应,D正确。
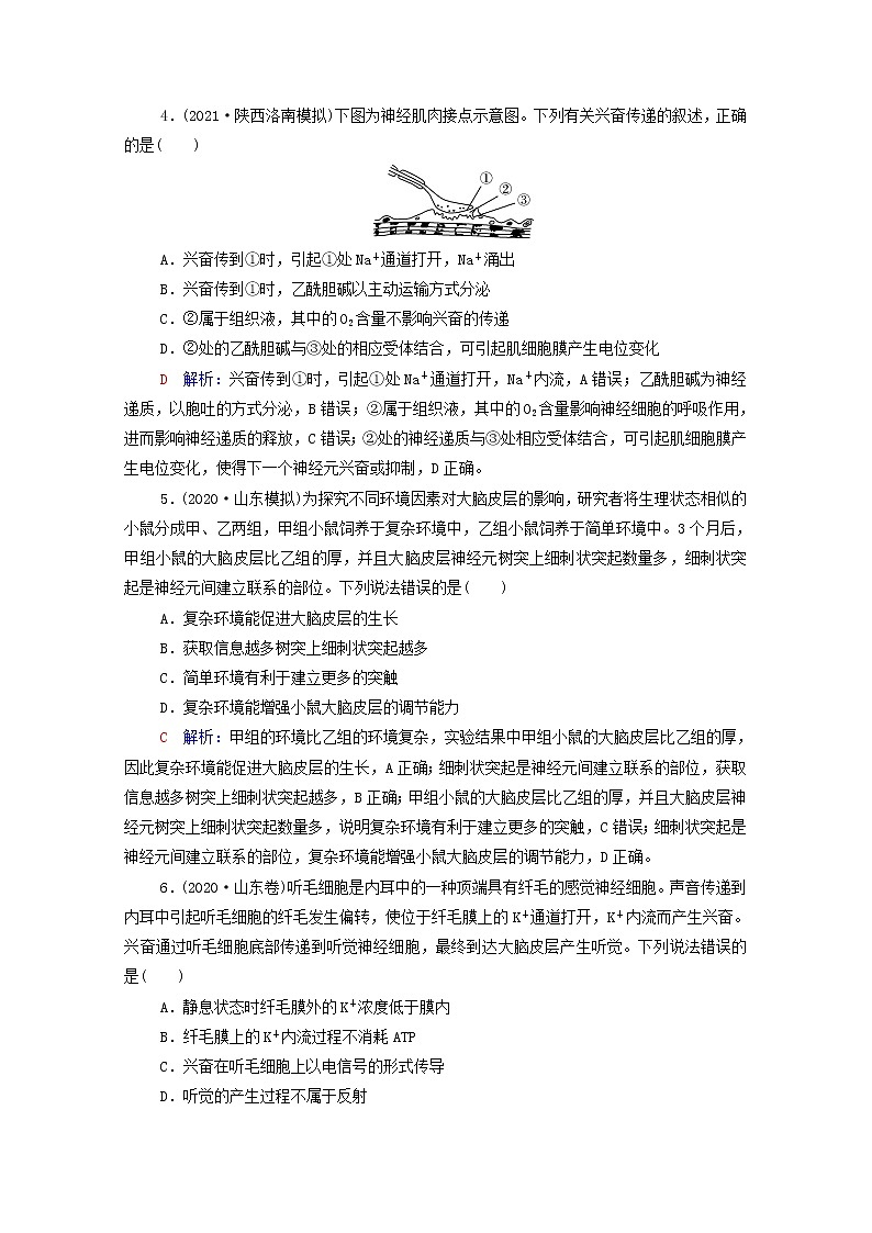
4.(2021·陕西洛南模拟)下图为神经肌肉接点示意图。下列有关兴奋传递的叙述,正确的是( )
A.兴奋传到①时,引起①处Na+通道打开,Na+涌出
B.兴奋传到①时,乙酰胆碱以主动运输方式分泌
C.②属于组织液,其中的O2含量不影响兴奋的传递
D.②处的乙酰胆碱与③处的相应受体结合,可引起肌细胞膜产生电位变化
D 解析:兴奋传到①时,引起①处Na+通道打开,Na+内流,A错误;乙酰胆碱为神经递质,以胞吐的方式分泌,B错误;②属于组织液,其中的O2含量影响神经细胞的呼吸作用,进而影响神经递质的释放,C错误;②处的神经递质与③处相应受体结合,可引起肌细胞膜产生电位变化,使得下一个神经元兴奋或抑制,D正确。
5.(2020·山东模拟)为探究不同环境因素对大脑皮层的影响,研究者将生理状态相似的小鼠分成甲、乙两组,甲组小鼠饲养于复杂环境中,乙组小鼠饲养于简单环境中。3个月后,甲组小鼠的大脑皮层比乙组的厚,并且大脑皮层神经元树突上细刺状突起数量多,细刺状突起是神经元间建立联系的部位。下列说法错误的是( )
A.复杂环境能促进大脑皮层的生长
B.获取信息越多树突上细刺状突起越多
C.简单环境有利于建立更多的突触
D.复杂环境能增强小鼠大脑皮层的调节能力
C 解析:甲组的环境比乙组的环境复杂,实验结果中甲组小鼠的大脑皮层比乙组的厚,因此复杂环境能促进大脑皮层的生长,A正确;细刺状突起是神经元间建立联系的部位,获取信息越多树突上细刺状突起越多,B正确;甲组小鼠的大脑皮层比乙组的厚,并且大脑皮层神经元树突上细刺状突起数量多,说明复杂环境有利于建立更多的突触,C错误;细刺状突起是神经元间建立联系的部位,复杂环境能增强小鼠大脑皮层的调节能力,D正确。
6.(2020·山东卷)听毛细胞是内耳中的一种顶端具有纤毛的感觉神经细胞。声音传递到内耳中引起听毛细胞的纤毛发生偏转,使位于纤毛膜上的K+通道打开,K+内流而产生兴奋。兴奋通过听毛细胞底部传递到听觉神经细胞,最终到达大脑皮层产生听觉。下列说法错误的是( )
A.静息状态时纤毛膜外的K+浓度低于膜内
B.纤毛膜上的K+内流过程不消耗ATP
C.兴奋在听毛细胞上以电信号的形式传导
D.听觉的产生过程不属于反射
A 解析:根据题干信息“声音传递到内耳中引起听毛细胞的纤毛发生偏转,使位于纤毛膜上的K+通道打开,K+内流而产生兴奋”推测,静息状态时,纤毛膜外的K+浓度高于膜内,A错误;纤毛膜上的K+内流过程是顺浓度梯度进行的,属于协助扩散,不消耗ATP,B正确;K+内流而产生兴奋,使兴奋部位与未兴奋部位形成了局部电流,兴奋在听毛细胞上以电信号的形式传导,C正确;由于反射活动需要经过完整的反射弧,而听觉形成的过程中不涉及大脑皮层传出兴奋和效应器的反应,因而听觉的产生过程不属于反射,D正确。
7.河豚毒素能抑制Na+进入神经元内。将枪乌贼巨大神经纤维放入下图X溶液中,电流计两电极连接在神经纤维外a、b两点,c为神经纤维外另一点。下列叙述正确的是( )
A.若X溶液为KCl,刺激神经纤维c点则电流计将发生两次偏转
B.若X溶液为NaCl,刺激神经纤维b点兴奋不能从b点传导到a点
C.若X为KCl和NaCl混合液,刺激神经纤维c点,观察电流计偏转情况可判断产生兴奋所需离子种类
D.若X为NaCl和河豚毒素混合液,刺激神经纤维b点后,a点和c点均不能产生兴奋
D 解析:电流计发生偏转要有兴奋的产生,但兴奋的产生与Na+内流有关,若X溶液为KCl,刺激神经纤维c点则电流计不发生偏转,A错误;若X溶液为NaCl,刺激神经纤维b点,兴奋可以以电信号的形式在神经纤维上进行双向传导,可从b点传导到a点,B错误;若X为KCl和NaCl混合液,刺激神经纤维c点,由于缺乏对照实验,观察电流计偏转情况无法判断产生兴奋所需离子的种类,C错误;若X为NaCl和河豚毒素混合液,刺激神经纤维b点后,因Na+不能进入神经元内,故a点和c点均不能产生兴奋,D正确。
二、选择题:每小题给出的四个选项中有一个或多个符合题目要求。
8.(2020·天津模拟)给脑桥(位于大脑和小脑之间)注射能阻止γ氨基丁酸与相应受体结合的物质后,小鼠的排尿阈值(引起排尿反射的最低尿量值)降低。相关推理正确的是( )
A.脑桥释放的γ氨基丁酸能抑制排尿
B.γ氨基丁酸使高位截瘫患者排尿顺畅
C.人体排尿反射的低级中枢位于脑桥
D.不同年龄段的人排尿阈值是不相同的
AD 解析:由题干信息可知,注射能阻止γ氨基丁酸与相应受体结合的物质后,小鼠的排尿阈值降低,说明γ氨基丁酸能抑制排尿,A正确;由题干分析可知,γ氨基丁酸抑制排尿,所以不能使高位截瘫患者排尿顺畅,B错误;人体排尿反射的低级中枢位于脊髓,C错误;不同年龄段的人排尿阈值是不同的,D正确。
9.(2020·海南模拟)将蛙离体神经纤维置于某种培养液中,给予适宜刺激并记录其膜内钠离子含量变化及膜电位变化,分别如下图Ⅰ、Ⅱ所示。下列有关说法正确的是( )
A.该实验中某溶液不能用适当浓度的KCl溶液代替
B.a~b时,膜内钠离子含量增加与细胞膜对钠离子的通透性增大有关
C.适当提高培养液中钾离子浓度可以提高曲线Ⅱ上c点值
D.c~d时,局部电流使兴奋部位的钠离子由内流转变为外流,再形成静息电位
AB 解析:该实验中某溶液不能用适当浓度的KCl溶液代替,否则会影响静息电位的大小,A正确;a~b时,钠离子通道打开,细胞膜对钠离子的通透性增大,钠离子内流,膜内钠离子含量增加,B正确;提高培养液中钠离子浓度,细胞膜内外两侧钠离子浓度差增大,动作电位峰值增大,所以可以提高曲线Ⅱ上c点值,C错误;c~d时,局部电流使兴奋部位由钠离子内流转变为钾离子外流,再形成静息电位,D错误。
10.(2020·山东济南模拟)下图为闰绍细胞(一种抑制性中间神经元)参与调节的过程。下列相关叙述中错误的是( )
A.运动神经元1兴奋时,使闰绍细胞产生兴奋
B.图中有三个神经元,构成三个突触
C.图示神经元之间的环状联系,能实现负反馈调节
D.图中三个细胞构成了一个反射弧
D 解析:由题图分析可知,运动神经元1兴奋时,会将兴奋传到闰绍细胞,使其产生兴奋,A正确;题图中有三个神经元,构成三个突触,B正确;闰绍细胞是抑制性中间神经元,当运动神经元1兴奋时,通过与闰绍细胞之间的环状联系可使运动神经元1由兴奋状态恢复为抑制状态,故神经元之间的环状联系,能实现负反馈调节,C正确;题图中不涉及感受器和效应器等结构,不能构成完整的反射弧,D错误。
三、非选择题
11.吸食毒品会严重危害人体健康,破坏人体的正常生理机能。中脑边缘多巴胺系统是脑的“奖赏通路”,通过多巴胺使此处的神经元兴奋,传递到脑的“奖赏中枢”使人感到愉悦,因而多巴胺被认为是引发“奖赏”的神经递质。目前可卡因是最强的天然中枢兴奋剂,吸毒者把可卡因称为“快乐客”。图甲是神经递质多巴胺的释放和转运机理,MNDA为细胞膜上的结构。研究表明,毒品可卡因能干扰多巴胺的回收,并导致体内T细胞数目下降。请据图分析回答下列问题:
(1)MNDA的作用是____________________________________。
(2)由图甲可知,可卡因的作用机理是__________________,导致突触间隙中多巴胺含量__________,从而增强并延长对脑的刺激,产生“快感”。这一过程可以用图乙中________(填“x”“y”或“z”)曲线表示。
(3)吸毒成瘾的原因可能是长期吸食可卡因,使突触后膜上的MNDA________(填“增多”“减少”或“不变”),一旦停止吸食,突触后膜的多巴胺作用效应会减弱,吸毒者需要吸入更大剂量的毒品,从而造成对毒品的依赖。吸毒“瘾君子”未吸食毒品时,精神萎靡,体内____________(激素)的含量减少。
(4)吸食可卡因的吸毒者容易受细菌、病毒感染而患病,原因是________________________________________________________。
解析:(1)据题图甲可知,MNDA的作用是识别多巴胺、运输Na+。(2)可卡因能与多巴胺转运载体结合,阻止多巴胺进入突触前膜,导致突触间隙中多巴胺含量增多,从而增强并延长对脑的刺激,产生“快感”。根据题意可知,可卡因使得多巴胺不能被及时回收,因此回收时间比正常情况延长,但是最终可以全部回收,则这一过程可以用图乙中y曲线表示。(3)长期吸食可卡因,机体会通过减少受体蛋白数量来缓解毒品的刺激,即减少突触后膜上的MNDA,导致突触后膜对神经递质的敏感性降低。吸毒“瘾君子”未吸食毒品时,精神萎靡,体内甲状腺激素和肾上腺素的含量减少。(4)吸食可卡因的吸毒者容易受细菌、病毒感染而患病,原因是吸毒者T细胞数量减少,特异性免疫功能受损。
答案:(1)识别多巴胺、运输Na+ (2)与多巴胺转运载体结合,阻止多巴胺进入突触前膜 增多 y (3)减少 甲状腺激素(和肾上腺素) (4)T细胞数量减少,使特异性免疫受损
12.(2020·天津卷)神经细胞间的突触联系往往非常复杂。下图为大鼠视网膜局部神经细胞间的突触示意图。
据图回答:
(1)当BC末梢有神经冲动传来时,甲膜内的________释放谷氨酸,与乙膜上的谷氨酸受体结合,使GC兴奋,诱导其释放内源性大麻素。内源性大麻素和甲膜上的大麻素受体结合,抑制Ca2+通道开放,使BC释放的谷氨酸________(填“增加”或“减少”),最终导致GC兴奋性降低。
(2)GC释放的内源性大麻素还能与丙膜上的大麻素受体结合,抑制AC中甘氨酸的释放,使甲膜上的甘氨酸受体活化程度________(填“升高”或“降低”),进而导致Ca2+通道失去部分活性。AC与BC间突触的突触前膜为________膜。
(3)上述________调节机制保证了神经调节的精准性。该调节过程与细胞膜的________________________________________两种功能密切相关。
(4)(多选)正常情况下,不会成为内环境成分的是__________。
A.谷氨酸
B.内源性大麻素
C.甘氨酸受体
D.Ca2+通道
解析:(1)据题图信息可知,当BC末梢有神经冲动传来时,Ca2+可促进甲膜内的突触小泡释放其储存的谷氨酸,与乙膜上的谷氨酸受体结合,使GC兴奋,诱导其释放内源性大麻素,内源性大麻素和甲膜上的大麻素受体结合,抑制Ca2+通道开放,使BC内Ca2+浓度降低,进而抑制BC释放谷氨酸。(2)甘氨酸可增强甲膜上Ca2+通道的活性。GC释放的内源性大麻素与丙膜上的大麻素受体结合,抑制AC中甘氨酸的释放,使甲膜上甘氨酸受体活化程度降低,进而使甲膜上Ca2+通道失去部分活性。AC释放甘氨酸作用于BC,则丙膜为突触前膜。(3)BC中的Ca2+可促进BC释放谷氨酸,使GC兴奋,GC释放的内源性大麻素可直接或间接抑制甲膜上Ca2+通道的活性,这是一种负反馈调节机制,保证了神经调节的精准性。该过程中神经递质通过胞吐释放,作用于突触后膜,使突触后膜兴奋或抑制,体现了细胞膜控制物质进出细胞、进行细胞间信息交流的功能。(4)谷氨酸、内源性大麻素作为神经递质可进入内环境,甘氨酸受体和Ca2+通道位于细胞膜上,不会成为内环境成分,C、D符合题意。
答案:(1)突触小泡 减少 (2)降低 丙 (3)负反馈 控制物质进出细胞、进行细胞间的信息交流 (4)CD
新高考生物一轮复习小题过关训练第23练 神经调节(含解析): 这是一份新高考生物一轮复习小题过关训练第23练 神经调节(含解析),共15页。
2024届高考生物一轮总复习课时验收评价三十五神经调节: 这是一份2024届高考生物一轮总复习课时验收评价三十五神经调节,共6页。试卷主要包含了河豚毒素是一种离子通道阻断剂等内容,欢迎下载使用。
课时质量评价27体液调节与神经调节的关系---2024版高考生物一轮总复习: 这是一份课时质量评价27体液调节与神经调节的关系---2024版高考生物一轮总复习,共7页。试卷主要包含了选择题,非选择题等内容,欢迎下载使用。

