小升初总复习数学归类讲解及训练(上-含答案)
展开小学数学总复习归类讲解及训练
(一)
主要内容
求一个数比另一个数多(少)百分之几、纳税问题
学习目标
1、使学生在现实情境中,理解并掌握“求一个数比另一个数多(少)百分之几”的基本思考方法,并能正确解决相关的实际问题。
2、使学生在探索“求一个数比另一个数多(少)百分之几”方法的过程中,进一步加深对百分数的理解,体会百分数与日常生活的密切联系,增强自主探索和合作交流的意识,提高分析问题和解决问题的能力。
3、使学生初步认识纳税和税率,理解和掌握应纳税额的计算方法。
4、初步培养学生的纳税意识,继续感知数学就在身边,提高知识的应用能力。
5、培养和解决简单的实际问题的能力,体会生活中处处有数学。
考点分析
1、一个数比另一个数多(少)百分之几 = 一个数比另一个数多(少)的量÷另一个数。
2、应该缴纳的税款叫做应纳税额,应纳税额与各种收入的比率叫做税率,应纳税额 = 收入 × 税率
典型例题
例1、(解决“求一个数比另一个数多百分之几”的实际问题)
向阳客车厂原计划生产客车5000辆,实际生产5500辆。实际比计划多生产百分之几?
分析与解:要求“实际比计划多生产百分之几”,就是求实际比计划多生产的辆数占计划产量的百分之几,把原计划产量看作单位“1”。两者之间的关系可用线段图表示。
计划产量
5000辆 实际比计划多的
实际产量
5500辆
解答:方法1:
5500 – 5000 = 500(辆) …… 实际比计划多生产500辆
500 ÷ 5000 = 0.1 = 10% …… 实际比计划多生产百分之几
方法2:
5500 ÷ 5000 = 110% …… 实际产量相当于原计划的110%
110% - 100% = 10% …… 实际比计划多生产百分之几
答:实际比计划多生产10%。
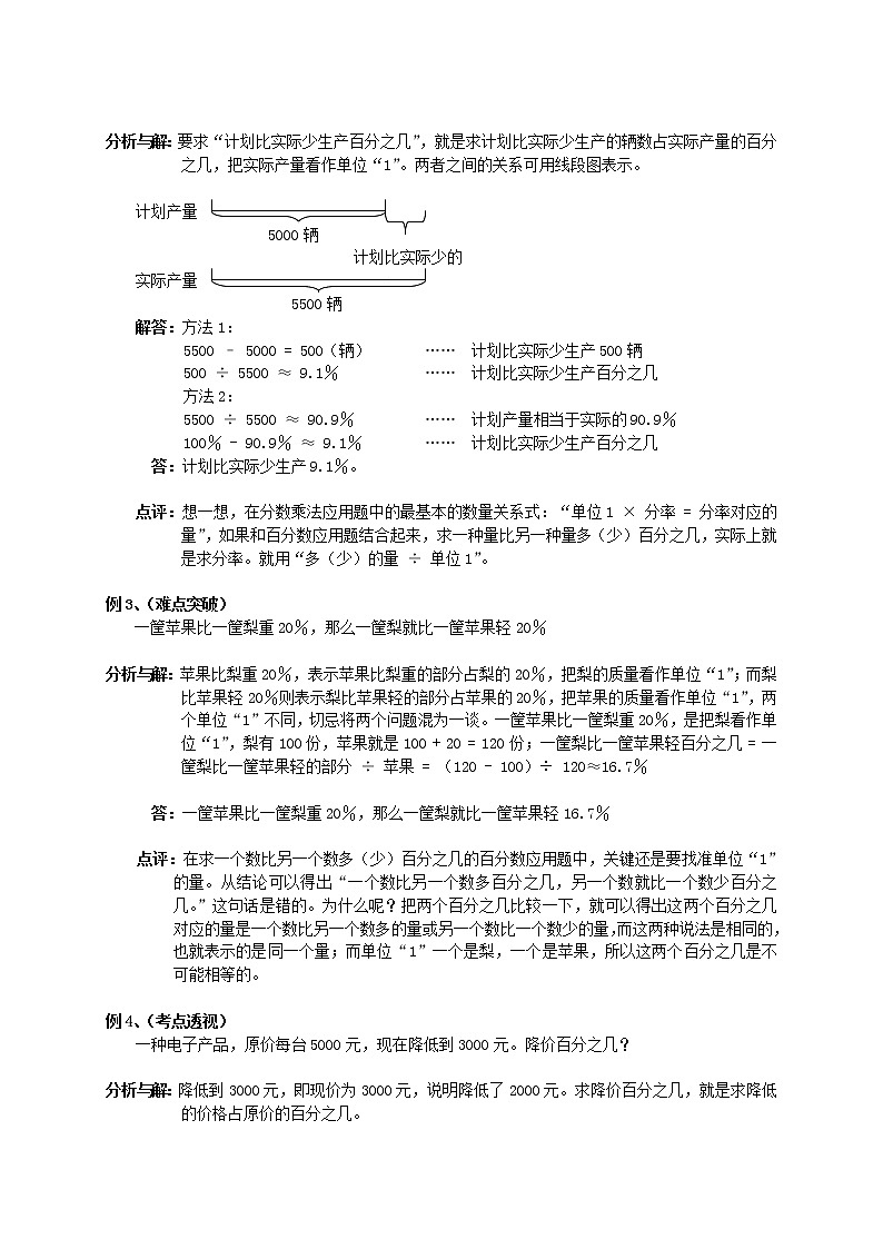
例2、(解决“求一个数比另一个数少百分之几”的实际问题)
向阳客车厂原计划生产客车5000辆,实际生产5500辆。计划比实际少生产百分之几?
分析与解:要求“计划比实际少生产百分之几”,就是求计划比实际少生产的辆数占实际产量的百分之几,把实际产量看作单位“1”。两者之间的关系可用线段图表示。
计划产量
5000辆
计划比实际少的
实际产量
5500辆
解答:方法1:
5500 – 5000 = 500(辆) …… 计划比实际少生产500辆
500 ÷ 5500 ≈ 9.1% …… 计划比实际少生产百分之几
方法2:
5500 ÷ 5500 ≈ 90.9% …… 计划产量相当于实际的90.9%
100% - 90.9% ≈ 9.1% …… 计划比实际少生产百分之几
答:计划比实际少生产9.1%。
点评:想一想,在分数乘法应用题中的最基本的数量关系式:“单位1 × 分率 = 分率对应的量”,如果和百分数应用题结合起来,求一种量比另一种量多(少)百分之几,实际上就是求分率。就用“多(少)的量 ÷ 单位1”。
例3、(难点突破)
一筐苹果比一筐梨重20%,那么一筐梨就比一筐苹果轻20%
分析与解:苹果比梨重20%,表示苹果比梨重的部分占梨的20%,把梨的质量看作单位“1”;而梨比苹果轻20%则表示梨比苹果轻的部分占苹果的20%,把苹果的质量看作单位“1”,两个单位“1”不同,切忌将两个问题混为一谈。一筐苹果比一筐梨重20%,是把梨看作单位“1”,梨有100份,苹果就是100 + 20 = 120份;一筐梨比一筐苹果轻百分之几 = 一筐梨比一筐苹果轻的部分 ÷ 苹果 = (120 - 100)÷ 120≈16.7%
答:一筐苹果比一筐梨重20%,那么一筐梨就比一筐苹果轻16.7%
点评:在求一个数比另一个数多(少)百分之几的百分数应用题中,关键还是要找准单位“1”的量。从结论可以得出“一个数比另一个数多百分之几,另一个数就比一个数少百分之几。”这句话是错的。为什么呢?把两个百分之几比较一下,就可以得出这两个百分之几对应的量是一个数比另一个数多的量或另一个数比一个数少的量,而这两种说法是相同的,也就表示的是同一个量;而单位“1”一个是梨,一个是苹果,所以这两个百分之几是不可能相等的。
例4、(考点透视)
一种电子产品,原价每台5000元,现在降低到3000元。降价百分之几?
分析与解:降低到3000元,即现价为3000元,说明降低了2000元。求降价百分之几,就是求降低的价格占原价的百分之几。
5000 – 3000 = 2000(元)
2000 ÷ 5000 = 40%
答:降价40﹪。
例5、(考点透视)
一项工程,原计划10天完成,实际8天就完成了任务,实际每天比原计划多修百分之几?
分析与解:根据“原计划10天完成”,可以得到:原计划每天完成这项工程的;根据“实际8天完成”,可以得到:实际每天完成这项工程的。用“实际比原计划每天多完成的量 ÷ 原计划每天完成的量”,就可以求出实际每天多修百分之几。
( - ) ÷ = 25%
答:实际每天比原计划多修25%。
点评:找准解决问题的数量关系式是解答好这一题的关键,题目中要求的是每天完成的任务量,而不能用10和8去求,因为10和8是工作时间,在解答时容易发生错误。
例6、(应纳税额的计算方法)
益民五金公司去年的营业总额为400万元。如果按营业额的3%缴纳营业税,去年应缴纳营业税多少万元?
分析与解:如果按营业额的3%缴纳营业税,是把营业额看作单位“1”。 缴纳营业税占营业额的
3%,即400万元的3%。求一个数的百分之几是多少,也用乘法计算。计算时可将百分数化成分数或小数来计算。
400×3% = 400× = 12(万元)
或400×3% = 400×0.03 = 12(万元)
答:去年应缴纳营业税12万元。
点评:在现实社会中,各种税率是不一样的。应纳税额的计算从根本上讲是求一个数的百分之几是多少。
例7、(和应纳税额有关的简单实际问题)
王叔叔买了一辆价值16000元的摩托车。按规定,买摩托车要缴纳10%的车辆购置税。王叔叔买这辆摩托车一共要花多少钱?
分析与解:王叔叔买这辆摩托车所需的钱应包含购买价和10%的车辆购置税两部分,而车辆购置税是占摩托车购买价的10%,可先算出要缴纳的车辆购置税。也可以这样想:车辆购置税占购买价的10%,把购买价看作单位“1”,王叔叔买这辆摩托车所需的钱相当于购买价的(1 + 10%),即求16000元的110%是多少,也用乘法计算。
方法1:16000 ×10% + 16000 = 1600 + 16000 = 17600(元)
方法2:16000 ×(1 + 10%) = 16000 ×1.1 = 17600(元)
答:王叔叔买这辆摩托车一共要花17600元钱。
例8、扬州某风景区2007年“十一”黄金周接待游客9万人次,门票收入达270
万元。按门票的5%缴纳营业税计算,“十一”黄金周期间应缴纳营业税0.45万元。
分析与解:营业税是按门票的5%缴纳,是占门票收入的5%,而不是占游客人数的5%
答:“十一”黄金周期间应缴纳营业税13.5万元。
模拟试题
一、填空。
1、篮球个数是足球的125%,篮球比足球多( )%,足球个数是篮球的( )%,足球个数比篮球少( )%。
2、排球个数比篮球多18%,排球个数相当于篮球的( )%。
3、足球个数比篮球少20%。排球个数比篮球多18%,( )球个数最多,( )球个数最少。
4、果园里种了60棵果树,其中36棵是苹果树。苹果树占总棵数的( )%,其余的果树占总棵数的( )%。
5、女生人数占全班的百分之几 = ( )÷ ( )
杨树的棵数比柏树多百分之几 = ( )÷ ( )
实际节约了百分之几 = ( )÷ ( )
比计划超产了百分之几 = ( )÷ ( )
6、20的40%是( ),36的10%是( ),50千克的60%是( )千克,800米的25%是( )米。
7、进口价a元的一批货物,税率和运费都是货物价值的10%,这批货物的成本是( )元。
二、解决实际问题
1、白兔有25只,灰兔有30只。灰兔比白兔多百分之几?
2、四美食盐厂上月计划生产食盐450吨,实际生产了480吨。实际比计划多生产了百分之几?
3、小明家八月份用电80千瓦时,小亮家比小明家节约10千瓦时,小亮家比小明家八月份节约用电百分之几?
4、某化肥厂9月份实际生产化肥5000吨,比计划超产500吨。比计划超产百分之几?
5、蓝天帽业厂去年收入总额达900万元,按国家的税率规定,应缴纳17%的增值税。一共要缴纳多少万元的增值税?
6、爸爸买了一辆价值12万元的家用轿车。按规定需缴纳10%的车辆购置税。爸爸买这辆车共需花多少钱?
(二)
主要内容:
应用百分数解决实际问题:利息、折扣问题
学习目标:
1、了解储蓄的含义。
2、理解本金、利率、利息的含义。
3、掌握利息的计算方法,会正确地计算存款利息。
4、进一步掌握折扣的有关知识及计算方法。
5、使学生进一步积累解决问题的经验,增强数学的应用意识。
考点分析
1、存入银行的钱叫做本金,取款时银行除还给本金外,另外付给的钱叫做利息,利息占本金的百分率叫做利率。
2、利息=本金×利率×时间。
3、几折就是十分之几,也就是百分之几十。
4、商品现价 = 商品原价 × 折数。
四、典型例题
例1、(解决税前利息)李明把500元钱按三年期整存整取存入银行,到期后应得利息多少元?
存期(整存整取)
年利率
一年
3.87%
二年
4.50%
三年
5.22%
分析与解:根据储蓄年利率表,三年定期年利率5.22%。
税前应得利息 = 本金 × 利率 × 时间
500 × 5.22% × 3 = 78.3(元)
答:到期后应得利息78.3元。
例2、(解决税后利息)
根据国家税法规定,个人在银行存款所得的利息要按5%的税率缴纳利息税。例1中纳税后李明实得利息多少元?
分析与解:从应得利息中扣除利息税剩下的就是实得利息。
税后实得利息 = 本金 × 利率 × 时间 ×(1 - 5%)
500 × 5.22% × 3 = 78.3(元) …… 应得利息
78.3 × 5% = 3.915(元) …… 利息税
78.3 – 3.915 = 74.385 ≈ 74.39(元) …… 实得利息
或者 500 × 5.22% × 3 × (1 - 5%) = 74.385(元)≈ 74.39(元)
答:纳税后李明实得利息74.39元。
例3、方明将1500元存入银行,定期二年,年利率是4.50%。两年后方明取款时要按5%缴纳 利息税,到期后方明实得利息多少元?
错误解答:1500 × 4.50% ×(1 - 5%) = 64.125(元)≈ 64.13(元)
分析原因:税后实得利息 = 本金 × 利率 × 时间 ×(1 - 5%),这里漏乘了时间。
正确解答:1500 × 2 × 4.50% ×(1 - 5%) = 128.25(元)
答:到期后方明实得利息128.25元。
点评:求利率根据实际情况有时要扣掉利息税,根据国家规定利息税的税率是5%,所以利息分税前利息和税后利息,在做题时要注意区分。但也有一些是不需要缴利息税的,比如:国家建设债券、教育储蓄等。
例4、(求折扣)一本书现价6.4元,比原价便宜1.6元。这本书是打几折出售的?
分析与解:打了几折是求实际售价是原价的百分之几,只要用实际售价除以原价。
6.4 + 1.6 = 8(元)
6.4 ÷ 8 = 80% = 八折
答:这本书是打八折出售的。
点评:几折就是百分之几十,几几折就是百分之几十几,同一商品打的折数越低,售价也就越低。在折数的题目中,打几折就是按原价的百分之几十出售,它并不代表增加或减少的数额。
例5、(已知折扣求原价)
“国庆”商场促销,一套西服打八五折出售是1020元,这套西服原价多少元?
分析与解:打八五折出售,即实际售价相当于原价的85%。已知原价的85%是1020元,要求原价是多少,可以列方程解答。
原价 × 85% = 实际售价
解:设这套西服原价x元。
x × 85% = 1020
x = 1020 ÷ 85%
x = 1200
检验:(1)用现价除以原价看是否打了八五折。
1020 ÷ 1200 = 0.85 = 85%
(2)看原价的85%是不是1020元。
1200 × 85% = 1020(元)
经检验,答案符合题意。
答:这套西服原价1200元。
例6、一台液晶电视6000元,若打七五折出售,可降价2000元。
分析原因:6000元为原价,打七五折出售,要先算出实际售价再相减,或者先算出降价部分占原价的25%。
正确解答:6000 - 6000×75% = 1500(元)
或6000×(1 - 75%) = 1500(元)
答:可降价1500元。
例7、(和应纳税额有关的简单实际问题)
一批电冰箱,原来每台售价2000元,现促销打九折出售,有一顾客购买时,要求再打九折,如果能够成交,售价是多少元?
分析与解:“促销打九折出售”就是按原价的百分之九十出售,用“原价×90%”,“再打九折”是在促销价的基础上打九折,要用促销价乘90%。
2000× 90% × 90%
= 1800× 90%
= 1620(元)
答:如果能够成交,售价是1620元。
点评:题目的关键是“再打九折”表示的意思是在促销价的基础上再打九折,单位“1”的量是促销价,即原价打九折后的价钱,这是易错点,要多加注意。
例8、(考点透视)
商店以40元的价钱卖出一件商品,亏了20%。这件商品原价多少元,亏了多少元?
分析与解:以40元的价钱卖出,说明实际售价是40元;亏了20%,即亏了原价的20%,因此实际售价相当于原价的(1 - 20%)。
解:设这件商品原价x元。
x × (1 - 20%) = 40
x × 80% = 40
x = 50
50 × 20% = 10(元)
答:这件商品原价50元,亏了10元。
例9、(考点透视)
某商店同时卖出两件商品,每件各得30元,其中一件盈利20%,另一件亏本20%。这个商店卖出这两件商品总体上是盈利还是亏本?具体是多少?
分析与解:盈利20%,即售出价是成本价的(1 + 20%);亏本20%,即售出价是成本价的(1 - 20%)。两件商品的售出价都是30元,可分别算出两件商品的成本价。
30 ÷(1 + 20%)= 25(元)
30 ÷(1 - 20%)= 37.5(元)
25 + 37.5 = 62.5(元)
62.5 – 60 = 2.5(元)
答:这个商店卖出这两件商品总体上是亏本,亏本2.5元。
模拟试题
1、李叔叔于2000年1月1日在银行存了活期储蓄1000元,如果每月的利率是0.165%,存款三个月时,可得到利息多少元?本金和利息一共多少元?
2、叔叔今年存入银行10万元,定期二年,年利率4.50% ,二年后到期,扣除利息税5% ,得到的利息能买一台6000元的电脑吗?
3、小华妈妈是一名光荣的中国共产党员,按党章规定,工资收入在400-600元的,每月党费应缴纳工资总额的0.5%,在600-800元的应缴纳1%,在800-1000元的,应缴纳1.5%,在1000以上的应缴纳2%,小华妈妈的工资为2400元,她这一年应缴纳党费多少元?
4、填空:
八折=( )% 九五折=( )%
40% =( )折 75% = ( )折
5、只列式不计算。
①买一件T恤衫,原价80元,如果打八折出售是多少元?
②有一种型号的手机,原价1000元,现价900元,打几折出售?
③老师在商店里花了56元钱买了一条牛仔裤,因为那儿的牛仔裤正在打七折销售。这条牛仔裤原价多少元?
6、算出折数。
⑴在日常生活中打“折”现象随处可见。这儿有一家快餐店也在搞促销,你能算出这些美食分别打几折吗?每人可任选一种计算一下。
①食品原价4元,现价3元。
②食品原价5元,现价4元。
③食品原价10元,现价7元。
7、常熟新开了一家永乐生活电器,“十·一”节日期间,那里的商品降价幅度很大。有一种款式的MP3,原价280元,现在打三折出售。根据这个信息,你想计算什么?
①现价多少元?
②现价比原价便宜了多少元?
改编:(1)有一种款式的MP3,打三折出售是84元,原价多少元?
(2)有一种款式的MP3,打三折出售比原价便宜了196元,原价多少元?
8、一种矿泉水,零售每瓶卖2元,生产厂家为感谢广大顾客对产品的厚爱,特开展“买四赠一”大酬宾活动,生产厂家的做法优惠了百分之几? (注意解题策略的多样性。)
9、一辆自行车200元,在原价基础上打八折,小明有贵宾卡,还可以再打九折,小明买这辆车花了多少钱?
10、小红在书店买了两本打八折出售的书,共花了12元,小红买这两本书便宜了多少钱。
(三)
主要内容
列方程解稍复杂的百分数实际问题
学习目标
1、引导学生在已学会的一些基本的百分数实际问题的基础上,引出列方程解一些稍复杂的百分数实际问题的方法。
2、能根据题中的信息,熟练地找出基本的数量关系,培养学生的分析解题能力。
3、通过练习,沟通百分数和分数的联系,提高学生解决相关问题的能力。
考点分析
1、解答稍复杂的百分数应用题和稍复杂的分数应用题的解题思路、解题方法完全相同。
2、用字母或含有字母的式子表示题中两个未知的数量,找出数量间的相等关系。根据求一个数的百分之几是多少用乘法列方程求解,或者根据除法的意义,直接解答。
3、“已知比一个数多(少)百分之几的数是多少,求这个数”的实际问题,可以根据数量间的相等关系列方程求解;或者根据除法的意义,直接解答。
4、灵活运用本单元所学知识,、解决稍复杂的百分数实际问题,沟通分数、百分数应用题之间的联系。
典型例题
例1、(列方程解答和倍问题)
一根绳子长48米,截成甲、乙两段,其中乙绳长度是甲绳的60%。甲、乙两绳各长多少米?
分析与解:乙绳长度是甲绳的60%,把甲绳长度看作单位“1”。
x米
甲绳
¦
( )米 ¦ 48米
乙绳
乙绳是甲绳的60%
等量关系式:甲绳长度 + 乙绳长度 = 总长度
解答:设甲绳长x米,则乙绳长60%x米。
x + 60%x = 48
1.6x = 48
x = 30
60%x = 30 × 60% = 18
答:甲绳长30米,则乙绳长18米。
检验:30 + 18 = 48(米),符合甲、乙两绳共长48米。
18 ÷ 30 = 60%,符合乙绳长度是甲绳的60%。
例2、(列方程解答差倍问题)
体育馆内排球的个数是篮球的75%,篮球比排球多6个。篮球和排球各有多少个?
分析与解:排球的个数是篮球的75%,是把篮球个数看作单位“1”。
x个
篮球
¦
()个 ¦多6个
排球
排球的个数是篮球的75%
等量关系式:篮球 – 排球 = 6个
解答:设篮球有x个,则排球有75%x个。
x - 75%x = 6
0.25x = 6
x = 24
75%x = 24 × 0.75 = 18
答:篮球有24个,排球有18个。
你会自己检验吗?
检验:24 - 18 = 6(个),符合篮球比排球多6个。
18 ÷ 24 = 75%,符合排球的个数是篮球的75%。
点评:在列方程解答和倍、差倍问题的题目时,要注意找准单位“1”的量,通常情况下设单位“1”的量为x,再用另一个量和单位“1”之间的关系,用含有x的式子表示出另一个量,最后根据它们的和或差列出方程。
例3、六年级男生比女生少40人,六年级女生人数相当于男生人数的140%,六年级男生有多少人?
错误解法:设:女生有x人,男生就有140%x人。
140%x - x = 40
0.4x = 40
x = 100
140%x = 100 × 1.4 = 140
分析与解:根据“六年级女生人数相当于男生人数的140%”,可以把男生人数看作单位“1”的量,设男生人数为x人,女生人数就是140%x人,再根据“六年级男生比女生少40人”,可以得出数量关系式:“女生人数 – 男生人数 = 40”,根据此数量关系式列出方程。
正确解答:设男生有x人,女生就有140%x人。
140%x - x = 40
0.4x = 40
x = 100
答:男生有100人。
点评:解错此题的原因是单位“1”的量找错了,要记住找单位“1”的量时候,首先要去找分率(百分率),因为没有分率就没有单位“1”的量,就不能看到“比”,而“比”后面的那个量就是单位“1”的量。
例4、(列方程解决“已知比一个数少百分之几的数是多少,求这个数”的百分数实际问题)
白兔有36只,比灰兔少20%。灰兔有多少只?
分析与解:白兔比灰兔少20%,把灰兔看作单位“1”。
?只
灰兔
¦
36只 ¦
白兔
比灰兔少20%
等量关系式:灰兔的只数 – 白兔比灰兔少的只数 = 白兔的只数
解答:设灰兔有x只。
x - 20%x = 36
0.8x = 36
x = 45
答:灰兔有45只。
检验:45 – 45 × 20% = 36 或 (45 – 36)÷ 45 = 20%,符合题意。
例5、(列方程解决“已知比一个数多百分之几的数是多少,求这个数”的百分数实际问题)
白兔有48只,比灰兔多20%。灰兔有多少只?
分析与解:白兔比灰兔多20%,把灰兔看作单位“1”。
?只
灰兔
¦比灰兔多20%
¦
白兔
48只
等量关系式:灰兔的只数 + 白兔比灰兔多的只数 = 白兔的只数
解答:设灰兔有x只。
x + 20%x = 48
1.2x = 48
x = 40
答:灰兔有40只。
检验:40 + 40 × 20% = 48 或 (48 – 40)÷ 40 = 20%,符合题意。
点评:和前面例题一样,都是去求单位“1”的量。在解题时同样要注意找准单位“1”的量,看问题求什么,确定用什么方法计算。
例6、(难点突破)
某商品如果按现价18元出售,则亏了25%,原来成本是多少元?如果想盈利25%,应按多少元出售该商品?
分析与解:不管是亏25%,还是盈利25%,单位“1”都是这件商品的成本。所以要先求这件商品的成本。18元亏25%,说明18元比成本少25%,即是成本的(1 - 25%)。盈利25%,说明盈利的是原来成本的25%,实际售价是原来成本的(1 + 25%)。
解答:设原来成本是x元。
x - 25%x = 18
0.75x = 18
x = 24
24 × (1 + 25%) = 30(元)
答:原来成本是24元,应按30元出售该商品。
点评:通常情况下,商品的盈利和亏损都是以成本作单位“1”的 。解答这道题目的关键是确定好单位“1”,这也是解百分数应用题时最重要的。
例7、(考点透视)
水果批发部要运进一批水果,第一次运进总量的22%,第二次运进1.5吨,两次共运进这批水果的62%,这批水果一共有多少吨?
分析与解:根据题意可以画出下面的线段图:
62%
第一次22% 1.5吨
“1”? 吨
从图中可以看出:两次一共运的吨数 - 第一次运的吨数 = 1.5吨,单位“1”的量是这批水果的总吨数,设这批水果一共有x吨,那么两次一共运了62%x吨,第一次运进了22%x吨。
解:设这批水果一共有x吨。
62%x - 22%x = 1.5
40%x = 1.5
x = 3.75
答:这批水果一共有3.75吨。
点评:在解答稍复杂的百分数应用题时,要学会画线段图,它的好处是:使题目的条件变得简洁,找数量关系式时更加容易、方便。画图的时候,要先找准单位“1”的量,用一根线段表示出单位“1”的量之后,再去表示其他的量。
模拟试题
一、基本训练:
1、找出下列各题中的单位“1”。
①男生人数占女生人数60%。
②男生人数比女生人数多20%。
③女生人数比男生人数少25%。
④加工一批零件,已完成了80%。
⑤今年的猪肉单价比去年上涨了80%。
2、根据所给信息,说出数量间的相等关系
①一条路,已修了全长的60%
②一种彩电,现价比原价降低10%
③松树的棵数比柏树多
3、看图列式。
用去30% ? 只
灰兔 比灰兔多25%
用去 ? 吨 还剩28吨 白兔
30只
4、列式计算:
(1)一个数的75%比30的25%多1.5,求这个数。
(2)一个数的25%比它的75%少30,求这个数。
二、解决问题:
1、对比练习
(1)某工厂六月份用煤60吨,六月份比五月份少用煤25%,五月份用煤多少吨?
(2)某工厂六月份用煤60吨,五月份比六月份多用煤25%,五月份用煤多少吨?
2、一张课桌比一把椅子贵10元,如果椅子的单价是课桌单价的60%,课桌和椅子的单价各是多少元?
3、果园里的梨树和苹果树共有360棵,其中的苹果树的棵树是梨树的棵树的20%。苹果树和梨树各有多少棵?
4、一套桌椅的价格是78元,其中椅子的价格是桌子的30%。桌子和椅子的价格各是多少元?
5、一条绳子,第一次剪去全长的25%,第二次剪去全长的35%,两次共剪去6米,这条绳子共长多少米?
6、一条绳子,第一次剪去全长的25%,第二次剪去全长的35%,第二次比第一次多剪了1米,这条绳子长多少米?
7、根据问题列式。
平山茶场去年原计划种茶20公顷,实际种茶25公顷,________?
①实际种茶的公顷数是原计划的百分之几?
②计划种茶的公顷数是实际的百分之几?
③实际种茶的公顷数比原计划多百分之几?
④计划种茶的公顷数比实际少百分之几?
8、根据算式填条件
果园里有苹果树200棵, ,梨树有多少棵?
①200÷20%
②200×20%
③200÷(1+20%)
④200÷(1-20%)
⑤200×(1-20%)
⑥200×(1+20%)
(四)
主要内容
圆柱和圆锥的认识、圆柱的表面积
学习目标
1、使学生在观察、操作、交流等活动中感知和发现圆柱、圆锥的特征,知道圆柱和圆锥的底面、侧面和高。
2、使学生理解圆柱侧面积和圆柱表面积的含义,掌握圆柱侧面积和表面积的计算方法。
3、使学生在活动中进一步积累认识立体图形的学习经验,增强空间观念,发展数学思考。
4、使学生进一步体验立体图形与生活的关系,感受立体图形的学习价值,提高学习数学的兴趣和学好数学的信心。
考点分析
1、圆柱上、下两个面叫做圆柱的底面,它们是完全相同的两个圆。形成圆柱的面还有一个曲面,叫做圆柱的侧面。
圆柱两个底面之间的距离叫做圆柱的高。
2、圆锥的底面是个圆,圆锥的侧面是一个曲面。从圆锥的顶点到底面圆心的距离是圆锥的高。
3、把圆柱的侧面展开得到一个长方形,这个长方形的长等于圆柱底面的周长,宽等于圆柱的高。
4、圆柱的侧面积 = 底面周长 × 高
5、圆柱的表面积 = 侧面积 + 底面积 × 2
典型例题
例1、(圆柱和圆锥的特征)圆柱和圆锥分别有什么特点?
分析与解:长方体和正方体的六个面都是平面图形(长方形或正方形),而圆柱和圆锥除了底面是平面图形(圆)外,都有一个曲面。圆柱和圆锥的特征见下表。
圆 柱
圆 锥
底 面
两个底面完全相同,都是圆形。
一个底面,是圆形。
侧 面
曲面,沿高剪开,展开后是长方形。
曲面,沿顶点到底面圆周上的一条线段剪开,展开后是扇形。
高
两个底面之间的距离,有无数条。
顶点到底面圆心的距离,只有一条。
例2、求下面立体图形的底面周长和底面积。
半径3厘米 直径10米
分析与解:根据圆的面积和周长计算公式计算圆柱和圆锥的底面周长和底面积。
圆柱:底面周长 3.14 × 3 × 2 = 18.84(厘米)
底面积 3.14 × 3 ² = 28.26(平方厘米)
圆锥:底面周长 3.14 × 10 = 31.4(米)
底面积 3.14 ×(10÷2)² = 78.5(平方米)
点评:圆柱和圆锥的底面都是圆,在计算它们的周长和面积时只要按照圆的周长和面积计算公式进行计算。
例3、判断:圆柱和圆锥都有无数条高。
错误解法:正确
分析与解:圆柱有无数条高,圆锥只有一条高。
正确解答:错误
点评:圆柱两个底面之间的距离叫做圆柱的高。两个底面之间有无数个对应的点,圆柱有无数条高。从圆锥的顶点到底面圆心的距离是圆锥的高。顶点和底面圆心都是唯一的点,所以圆锥只有一条高。
例4、(圆柱的侧面积)体育一个圆柱,底面直径是5厘米,高是12厘米。求它的侧面积。
分析与解:
高
底面周长
沿着圆柱侧面的一条高剪开,将侧面展开,就得到一个长方形。这个长方形的长等于圆柱底面的周长,宽等于圆柱的高。因此,用圆柱的底面周长乘圆柱的高就得到这个长方形的面积,即圆柱的侧面积。
解答: 3.14 × 5 × 12 = 188.4(平方厘米)
答:它的侧面积是188.4平方厘米。
点评:圆柱的侧面是个曲面,不能直接求出它的面积。推导出侧面积的计算公式也用到了转化的思想。把这个曲面沿高剪开,然后平展开来,就能得到一个长方形,这个长方形的面积就是这个圆柱的侧面积。
例5、(圆柱的表面积)
做一个圆柱形油桶,底面直径是0.6米,高是1米,至少需要多少平方米铁皮?(得数保留整数)
分析与解:求铁皮的面积,就是求圆柱形油桶的表面积,即两个底面积和一个侧面积的和。
解答:底面积:3.14 ×(0.6÷2)² = 0.2826(平方米)
侧面积:3.14 × 0.6 × 1 = 1.884(平方米)
表面积:0.2826 × 2 + 1.884 = 2.4492(平方米)≈ 3(平方米)
答:至少需要铁皮3平方米。
点评:这里不能用四舍五入法取近似值。因为在实际生活中使用的材料要比计算得到的结果多一些。因此这儿保留整数,十分位上虽然是4,但也要向个位进1。
例6、(辨析)一个无盖的圆柱铁皮水桶,底面直径是30厘米,高是50厘米。做这样一个水桶,至少需用铁皮6123平方厘米。
分析与解:题目中是做一个无盖的圆柱铁皮水桶,只有一个底面。在计算铁皮面积时只要用圆柱的侧面积加上一个底面的面积。
解答:底面积:3.14 ×(30÷2)² = 706.5(平方厘米)
侧面积:3.14 × 30 × 50 = 4710(平方厘米)
表面积:706.5 + 4710 = 5416.5(平方厘米)
答:做这样一个水桶,至少需用铁皮5416.5平方厘米。
例7、(考点透视)一个圆柱的侧面积展开是一个边长15.7厘米的正方形。这个圆柱的表面积是多少平方厘米?
分析与解:圆柱的侧面积展开是一个正方形,即圆柱的高和底面周长都是15.7厘米。根据圆柱的底面周长可以算出底面积。
解答:底面半径:15.7 ÷ 3.14 ÷ 2 = 2.5(厘米)
底面积:3.14 × 2.5 ² = 19.625(平方厘米)
侧面积:15.7 × 15.7 = 246.49(平方厘米)
表面积:19.625 × 2 + 246.49 = 285.74(平方厘米)
答:这个圆柱的表面积是285.74平方厘米。
例8、(考点透视)一个圆柱形的游泳池,底面直径是10米,高是4米。在它的四周和底部涂水泥,每千克水泥可涂5平方米,共需多少千克水泥?
分析与解:要求水泥的质量,先要求水泥的面积。在圆柱形的游泳池的四周和底部涂水泥,涂水泥的面积是一个底面积加上侧面积。
解答:
侧面积:3.14 × 10 × 4 = 125.6(平方米)
底面积:3.14 × (10 ÷ 2)² = 78.5(平方米)
涂水泥的面积:125.6 + 78.5 = 204.1(平方米)
水泥的质量:204.1 ÷ 5 = 40.82(千克)
答:共需40.82千克水泥。
例9、(考点透视)把一个底面半径是2分米,长是9分米的圆柱形木头锯成长短不同的三小段圆柱形木头,表面积增加了多少平方分米?
分析与解:锯圆柱形木头,表面积增加的部分是若干个相同的底面积。锯成三段,要锯两次,每锯一次增加两个面,锯了两次增加了四个面。
3.14 × 2 ² × 4 = 50.24(平方分米)
答:表面积增加了50.24平方分米。
点评:这是一道在实际生活中应用的题目,对于这一类题目,它的规律就是每切一次就增加两个面。但切的方式不同,增加的面也不同。如果是沿着底面直径把圆柱切成相同的两个部分,增加的面就是以底面直径和高为两邻边的长方形。
模拟试题
下面( )图形旋转会形成圆柱。
3、在下图中,以直线为轴旋转,可以得出圆锥的是( )。
4、求下列圆柱体的侧面积
(1)底面半径是3厘米,高是4厘米。
(2)底面直径是4厘米,高是5厘米。
(3)底面周长是12.56厘米,高是4厘米。
5、求下列圆柱体的表面积
(1)底面半径是4厘米,高是6厘米。
(2)底面直径是6厘米,高是12厘米。
(3)底面周长是25.12厘米,高是8厘米。
6、用铁皮制作一个圆柱形烟囱,要求底面直径是3分米,高是15分米,制作这个烟囱至少需要铁皮多少平方分米?(接头处不计,得数保留整平方分米)
7、请你制作一个无盖圆柱形水桶,有以下几种型号的铁皮可供搭配选择。
8、一个圆柱形蓄水池,底面周长是25.12米,高是4米,将这个蓄水池四周及底部抹上水泥。如果每平方米要用水泥20千克,一共要用多少千克水泥?
参考答案:(一)
一、填空。
1、篮球个数是足球的125%,篮球比足球多( 25 )%,足球个数是篮球的( 80 )%,足球个数比篮球少( 20 )%。
2、排球个数比篮球多18%,排球个数相当于篮球的( 118 )%。
3、足球个数比篮球少20%。排球个数比篮球多18%,( 排 )球个数最多,( 足 )球个数最少。
4、果园里种了60棵果树,其中36棵是苹果树。苹果树占总棵数的( 60 )%,其余的果树占总棵数的( 40 )%。
5、女生人数占全班的百分之几 = ( 女生人数 )÷ ( 全班人数 )
杨树的棵数比柏树多百分之几 =( 杨树比柏树多的棵数 )÷ ( 柏树棵数 )
实际节约了百分之几 = ( 节约的数量 )÷ ( 计划数量 )
比计划超产了百分之几 = ( 超产产量 )÷ ( 计划产量 )
6、20的40%是( 8 ),36的10%是( 3.6 ),50千克的60%是( 30 )千克,800米的25%是( 200 )米。
7、进口价a元的一批货物,税率和运费都是货物价值的10%,这批货物的成本是( 1.2a )元。
二、解决实际问题
1、白兔有25只,灰兔有30只。灰兔比白兔多百分之几?
(30 - 25)÷ 25 = 20 %
2、四美食盐厂上月计划生产食盐450吨,实际生产了480吨。实际比计划多生产了百分之几?
(480 - 450)÷ 450 ≈ 6.7%
3、小明家八月份用电80千瓦时,小亮家比小明家节约10千瓦时,小亮家比小明家八月份节约用电百分之几?
10 ÷ 80 = 12.5 %
4、某化肥厂9月份实际生产化肥5000吨,比计划超产500吨。比计划超产百分之几?
500 ÷ (5000 – 500) ≈ 11.1%
5、蓝天帽业厂去年收入总额达900万元,按国家的税率规定,应缴纳17%的增值税。一共要缴纳多少万元的增值税?
900 × 17% = 153(万元)
6、爸爸买了一辆价值12万元的家用轿车。按规定需缴纳10%的车辆购置税。爸爸买这辆车共需花多少钱?
方法1:12 ×10% + 12 = 1.2 + 12 = 13.2(万元)
方法2:12 ×(1 + 10%) = 12 ×1.1 = 13.2(万元)
参考答案(二):
1、李叔叔于2000年1月1日在银行存了活期储蓄1000元,如果每月的利率是0.165%,存款三个月时,可得到利息多少元?本金和利息一共多少元?
税后利息:1000 × 0.165% × 3 ×(1 - 5%)= 4.7025(元)≈ 4.70(元)
本金和利息:1000 + 4.70 = 1004.70(元)
2、叔叔今年存入银行10万元,定期二年,年利率4.50% ,二年后到期,扣除利息税5% ,得到的利息能买一台6000元的电脑吗?
税后利息:100000 × 4.50% × 2 ×(1 - 5%)= 8550(元)
8550 > 6000
答:得到的利息能买一台6000元的电脑。
3、小华妈妈是一名光荣的中国共产党员,按党章规定,工资收入在400-600元的,每月党费应缴纳工资总额的0.5%,在600-800元的应缴纳1%,在800-1000元的,应缴纳1.5%,在1000以上的应缴纳2%,小华妈妈的工资为2400元,她这一年应缴纳党费多少元?
2400 × 2% × 12 = 576(元)
4、填空:
八折=( 80 )% 九五折=( 95 )%
40% =( 四 )折 75% = ( 七五 )折
5、只列式不计算。
①买一件T恤衫,原价80元,如果打八折出售是多少元? 80 × 80%
②有一种型号的手机,原价1000元,现价900元,打几折出售? 900 ÷ 1000
③老师在商店里花了56元钱买了一条牛仔裤,因为那儿的牛仔裤正在打七折销售。这条牛仔裤原价多少元? 56 ÷ 70%
6、算出折数。
⑴在日常生活中打“折”现象随处可见。这儿有一家快餐店也在搞促销,你能算出这些美食分别打几折吗?每人可任选一种计算一下。
①食品原价4元,现价3元。3 ÷ 4 = 0.75 = 75% = 七五折
②食品原价5元,现价4元。4 ÷ 5 = 0.8 = 80% = 八折
③食品原价10元,现价7元。7 ÷ 10 = 0.7 = 70% = 七折
7、常熟新开了一家永乐生活电器,“十•一”节日期间,那里的商品降价幅度很大。有一种款式的MP3,原价280元,现在打三折出售。根据这个信息,你想计算什么?
①现价多少元? 三折 = 30% 280 × 30% = 84(元)
②现价比原价便宜了多少元? 280 – 84 = 196(元)
改编:(1)有一种款式的MP3,打三折出售是84元,原价多少元?
84 ÷ 30% = 280(元)
(2)有一种款式的MP3,打三折出售比原价便宜了196元,原价多少元?
196 ÷ (1 - 30%)= 280(元)
8、一种矿泉水,零售每瓶卖2元,生产厂家为感谢广大顾客对产品的厚爱,特开展“买四赠一”大酬宾活动,生产厂家的做法优惠了百分之几? (注意解题策略的多样性。)
4 ÷ (4 + 1) = 0.8 = 80% 1 - 80% = 20%
9、一辆自行车200元,在原价基础上打八折,小明有贵宾卡,还可以再打九折,小明买这辆车花了多少钱?
200 × 80% × 90% = 144(元)
10、小红在书店买了两本打八折出售的书,共花了12元,小红买这两本书便宜了多少钱。
12 ÷ 2 ÷ 80% = 7.5(元) 7.5 × 2 – 12 = 3(元)
或 12 ÷ 80% – 12 = 3(元)
参考答案(三):
一、基本训练:
1、找出下列各题中的单位“1”。
①男生人数占女生人数60%。 把女生人数看作单位“1”
②男生人数比女生人数多20%。 把女生人数看作单位“1”
③女生人数比男生人数少25%。 把男生人数看作单位“1”
④加工一批零件,已完成了80%。 把一批零件看作单位“1”
⑤今年的猪肉单价比去年上涨了80%。把去年的猪肉单价看作单位“1”
2、根据所给信息,说出数量间的相等关系
①一条路,已修了全长的60% 全长 × 60% = 已修
②一种彩电,现价比原价降低10% 原价 × 10% = 降价
原价 ×(1-10%)= 现价
③松树的棵数比柏树多 柏树 × = 松树比柏树多的棵数
柏树 ×(1+)= 松树
3、看图列式。
用去30% ? 只
灰兔 比灰兔多25%
用去 ? 吨 还剩28吨 白兔
28 ÷(1 - 30%)×30% = 12(吨) 30只
x + 25%x = 30
x = 24
4、列式计算:
(1)一个数的75%比30的25%多1.5,求这个数。75%x – 30 × 25% = 1.5
x = 12
(2)一个数的25%比它的75%少30,求这个数。75%x – 25%x = 30
x = 60
二、解决问题:
1、对比练习
(1)某工厂六月份用煤60吨,六月份比五月份少用煤25%,五月份用煤多少吨?
解:设五月份用煤x吨。 x – 25%x = 60
x = 80
(2)某工厂六月份用煤60吨,五月份比六月份多用煤25%,五月份用煤多少吨?
60 + 60 × 25% = 75(吨)
2、一张课桌比一把椅子贵10元,如果椅子的单价是课桌单价的60%,课桌和椅子的单价各是多少元?
解:设课桌的单价是x元,椅子的单价是60%x元。
x – 60%x = 10
x = 25
25 × 60% = 15(元)或 25 – 10 = 15(元)
答:课桌的单价是25元,椅子的单价是15元。
3、果园里的梨树和苹果树共有360棵,其中的苹果树的棵树是梨树的棵树的20%。苹果树和梨树各有多少棵?
解:设梨树的棵树是x棵,苹果树的棵树是20%x棵。
x + 20%x = 360
x = 300
300 × 20% = 60(棵)或 360 – 300 = 60(棵)
答:梨树的棵树是300棵,苹果树的棵树是60棵。
4、一套桌椅的价格是78元,其中椅子的价格是桌子的30%。桌子和椅子的价格各是多少元?
解:设课桌的单价是x元,椅子的单价是30%x元。
x + 30%x = 78
x = 60
60 × 30% = 18(元)或 78 – 60 = 18(元)
答:课桌的单价是60元,椅子的单价是18元。
5、一条绳子,第一次剪去全长的25%,第二次剪去全长的35%,两次共剪去6米,这条绳子共长多少米?
解:设这条绳子共长x米。
25%x + 35%x = 6
x = 10
答:这条绳子共长10米。
6、一条绳子,第一次剪去全长的25%,第二次剪去全长的35%,第二次比第一次多剪了1米,这条绳子长多少米?
解:设这条绳子共长x米。
35%x - 25%x = 1
x = 10
答:这条绳子共长10米。
7、根据问题列式。
平山茶场去年原计划种茶20公顷,实际种茶25公顷,________?
①实际种茶的公顷数是原计划的百分之几? 25 ÷ 20 = 125%
②计划种茶的公顷数是实际的百分之几? 20 ÷ 25 = 80%
③实际种茶的公顷数比原计划多百分之几? (25 – 20) ÷ 20 = 25%
④计划种茶的公顷数比实际少百分之几? (25 – 20) ÷ 25 = 20%
8、根据算式填条件
果园里有苹果树200棵, ,梨树有多少棵?
①200÷20% 苹果树是梨树的20%
②200×20% 梨树是苹果树的20%
③200÷(1+20%) 苹果树比梨树多20%
④200÷(1-20%) 苹果树比梨树少20%
⑤200×(1-20%) 梨树比苹果树少20%
⑥200×(1+20%) 梨树比苹果树多20%
参考答案(四):
上图上面从左到右依次是:底面、侧面积
中间从左到右依次是:高、高
下面从左到右依次是:底面、底面周长、底面周长
下面( A )图形旋转会形成圆柱。
3、在下图中,以直线为轴旋转,可以得出圆锥的是( ④ )。
4、求下列圆柱体的侧面积
(1)底面半径是3厘米,高是4厘米。 3.14×3×2×4 = 75.36(厘米)
(2)底面直径是4厘米,高是5厘米。 3.14×4×5 = 62.8(厘米)
(3)底面周长是12.56厘米,高是4厘米。12.56×4 = 50.24(厘米)
5、求下列圆柱体的表面积
(1)底面半径是4厘米,高是6厘米。
底面积:3.14 × 4 ² = 50.24(平方厘米)
侧面积:3.14 × 4 × 2 × 6 = 150.72(平方厘米)
表面积:50.24 × 2 + 150.72 = 251.2(平方厘米)
(2)底面直径是6厘米,高是12厘米。
底面积:3.14 × (6÷2)² = 28.26(平方厘米)
侧面积:3.14 × 6 × 12 = 226.08(平方厘米)
表面积:28.26 × 2 + 226.08 = 282.6(平方厘米)
(3)底面周长是25.12厘米,高是8厘米。
底面积:25.12 ÷ 3.14 ÷ 2 = 4(厘米)
3.14 × 4 ² = 50.24(平方厘米)
侧面积:25.12 × 8 = 200.96(平方厘米)
表面积:50.24 × 2 + 200.96 = 301.44(平方厘米)
6、用铁皮制作一个圆柱形烟囱,要求底面直径是3分米,高是15分米,制作这个烟囱至少需要铁皮多少平方分米?(接头处不计,得数保留整平方分米)
侧面积:3.14 × 3 × 15 = 141.3(平方分米)≈ 142(平方分米)
7、请你制作一个无盖圆柱形水桶,有以下几种型号的铁皮可供搭配选择。
解法一:选择①和④
底面积:3.14 × (3÷2)² = 7.065(平方分米)
侧面积:9.42 × 2 = 18.84(平方分米)
表面积:7.065 × 2 + 18.84 = 32.97(平方分米)
解法二:选择②和③
底面积:3.14 × (4÷2)² = 12.56(平方分米)
侧面积:12.56 × 5 = 62.8(平方分米)
表面积:12.56 × 2 + 62.8 = 87.92(平方分米)
8、一个圆柱形蓄水池,底面周长是25.12米,高是4米,将这个蓄水池四周及底部抹上水泥。如果每平方米要用水泥20千克,一共要用多少千克水泥?
底面积:25.12 ÷ 3.14 ÷ 2 = 4(米)
3.14 × 4 ² = 50.24(平方米)
侧面积:25.12 × 4 = 100.48(平方米)
表面积:50.24 + 100.48 = 150.72(平方米)
水泥质量: 150.72 × 20 = 3014.4千克
小升初总复习数学归类讲解及训练(上-含答案): 这是一份小升初总复习数学归类讲解及训练(上-含答案),共28页。
小升初总复习数学归类讲解及训练(下-含答案): 这是一份人教版六年级下册本册综合达标测试,共38页。试卷主要包含了百分数的应用,比例的有关知识,成正比例和成反比例的量,如果3a=4b,那么a 等内容,欢迎下载使用。
小学数学人教版六年级上册9 总复习课后作业题: 这是一份小学数学人教版六年级上册9 总复习课后作业题,共28页。

