2021-2022学年度唐山市高三年级摸底考试化学试卷解析版
展开
这是一份2021-2022学年度唐山市高三年级摸底考试化学试卷解析版,共14页。试卷主要包含了3 kJ·ml-1等内容,欢迎下载使用。
注意事项:
1.答卷前,考生务必将自己的姓名、考生号、考场号、座位号填写在答题卡上。
2.回答选择题时,选出每小题答案后,用铅笔把答题卡对应题目的答案标号涂黑,如需改动,用橡皮擦干净后,再选涂其它答案标号。回答非选择题时,将答案写在答题卡上。写在本试卷上无效。
3.考试结束后,将本试卷和答题卡一并交回。
可能用到的相对原子质量:H1 B 11 C12 N 14 O 16 Na 23 S 32 Cl 35.5
Fe 56 Zn 65 As 75
一、单项选择题:本题共9小题,每小题3分,共27分。在每小题给出的四个选项中,只有一项是符合题目要求的。
1.中华诗词中蕴含着许多化学知识。下列说法错误的是
A.“九秋风露越窑开,夺得千峰翠色来”中的“翠色”来自氧化亚铜
B.“一般皎洁羞云母,四射光茫突水精”中“水精(精同晶)”的主要成分是二氧化硅
C.“铁盂汤雪早,石炭煮茶迟”中的“石炭”指的是煤
D.“墨滴无声入水惊,如烟袅袅幻形生”中的“墨滴”具有胶体的性质
【答案】 A
【解析】 A项,氧化亚铜的颜色为红色,错误; B项,水晶的主在成分是二氧化硅,正确;C项根据诗句的意思,“石炭”指的是煤,正确;D项,墨汁为炭的小颗粒(直径介于10-9~10-7 m之间)分散在水中形成的分散系,属于胶体,正确。
2.有机化合物与人类的生活密切相关,下列说法正确的是
A.植物油的主要成分是高级脂肪酸
B.纤维素在人体内能够水解成葡萄糖
C.石油裂解是由高分子化合物生成小分子物质的过程
D.向鸡蛋清溶液中加入饱和NaOH溶液会因变性而产生沉淀
【答案】 D
【解析】 A项,植物油的主要成分是高级脂肪酸甘油酯,错误;B项,人体不能消化吸收纤维素,错误;C项,石油的裂化、裂解是将碳原子数大的烃断裂成碳原子数大的烃的过程,碳原子数大的烃不属于高分子化合物,错误;D项,鸡蛋清溶液为蛋白质溶液,蛋白质遇强酸、强碱、重金属盐等会变性凝聚不溶于水,正确。
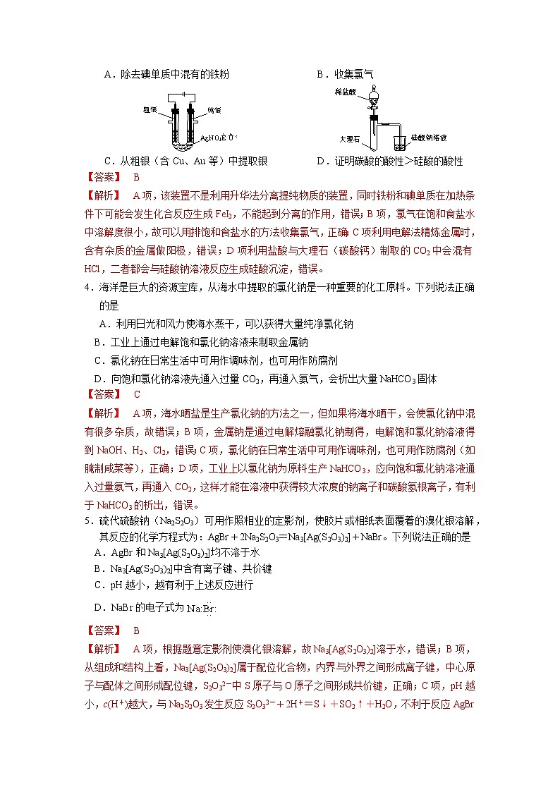
3.利用下列装置进行实验,能达到相应实验目的的是
【答案】 B
【解析】 A项,该装置不是利用升华法分离提纯物质的装置,同时铁粉和碘单质在加热条件下可能会发生化合反应生成FeI2,不能起到分离的作用,错误;B项,氯气在饱和食盐水中溶解度很小,故可以用排饱和食盐水的方法收集氯气,正确;C项利用电解法精炼金属时,含有杂质的金属做阳极,错误;D项利用盐酸与大理石(碳酸钙)制取的CO2中会混有HCl,二者都会与硅酸钠溶液反应生成硅酸沉淀,错误。
4.海洋是巨大的资源宝库,从海水中提取的氯化钠是一种重要的化工原料。下列说法正确的是
A.利用日光和风力使海水蒸干,可以获得大量纯净氯化钠
B.工业上通过电解饱和氯化钠溶液来制取金属钠
C.氯化钠在日常生活中可用作调味剂,也可用作防腐剂
D.向饱和氯化钠溶液先通入过量CO2,再通入氨气,会析出大量NaHCO3固体
【答案】 C
【解析】 A项,海水晒盐是生产氯化钠的方法之一,但如果将海水晒干,会使氯化钠中混有很多杂质,故错误;B项,金属钠是通过电解熔融氯化钠制得,电解饱和氯化钠溶液得到NaOH、H2、Cl2,错误;C项,氯化钠在日常生活中可用作调味剂,也可用作防腐剂(如腌制咸菜等),正确;D项,工业上以氯化钠为原料生产NaHCO3,应向饱和氯化钠溶液通入过量氨气,再通入CO2,这样才能在溶液中获得较大浓度的钠离子和碳酸氢根离子,有利于NaHCO3的析出,错误。
5.硫代硫酸钠(Na2S2O3)可用作照相业的定影剂,使胶片或相纸表面覆着的溴化银溶解,其反应的化学方程式为:AgBr+2Na2S2O3=Na3[Ag(S2O3)2]+NaBr。下列说法正确的是
A.AgBr和Na3[Ag(S2O3)2]均不溶于水
B.Na3[Ag(S2O3)2]中含有离子键、共价键
C.pH越小,越有利于上述反应进行
D.NaBr的电子式为
【答案】 B
【解析】 A项,根据题意定影剂使溴化银溶解,故Na3[Ag(S2O3)2]溶于水,错误;B项,从组成和结构上看,Na3[Ag(S2O3)2]属于配位化合物,内界与外界之间形成离子键,中心原子与配体之间形成配位键,S2O32-中S原子与O原子之间形成共价键,正确;C项,pH越小,c(H+)越大,与Na2S2O3发生反应S2O32-+2H+=S↓+SO2↑+H2O,不利于反应AgBr+2Na2S2O3=Na3[Ag(S2O3)2]+NaBr进行,错误;D项,NaBr的电子式为,错误。
6.用含铁废铜制备胆矾的流程如下图所示:
下列说法错误的是
A.“溶解”中加H2O2只是将Fe2+氧化为Fe3+
B.流程中Cu2(OH)2CO3可用CuO代替
C.pH=3时,c(Cu2+)·c2(OH-)<Ksp[Cu(OH)2]
D.“系列操作”前加入H2SO4的目的是抑制Cu2+的水解
【答案】 A
【解析】A项,“溶解”发生的反应有Cu+H2O2+2H+=Cu2++2H2O,Fe+2H+=Fe2++H2↑,2Fe2++H2O2+2H+=2Fe3++2H2O等,错误;B项,向I中加Cu2(OH)2CO3调pH=3的原理是Cu2(OH)2CO3与H+反应消耗H+且不引入其他杂质离子,符合此要求的物质除Cu2(OH)2CO3外,还有Cu(OH)2、CuCO3、CuO等,正确;C项,调pH=3的目的是使Fe3+生成Fe(OH)3沉淀,而Cu2+不生成Cu(OH)2沉淀,故c(Cu2+). c2(OH-)<Ksp[Cu(OH)2],正确;D项,溶液中Cu2+发生水解反应Cu2++2H2OCu(OH)2+2H+,加入H2SO4抑制Cu2+的水解,正确。
7.设NA代表阿伏加德罗常数的值,下列说法正确的是
A.标准状况下,1.12 L CH3OH中所含氧原子的数目为0.05NA
B.3.0 g NO和1.6 g O2组成的混合物中,分子总数为0.1NA
C.常温下,1 L pH=10的Na2CO3溶液中由水电离出的OH一数目为10-4NA
D.0.1 ml Cl2与足量H2O反应转移电子的数目为0.1NA
【答案】 C
【解析】 A项,标准状况下,CH3OH为液态,错误;B项,混合物中0.1 ml NO和0.05 ml O2恰好完全反应生成NO2,但NO2发生反应2NO2N2O4,故分子总数小于0.1NA,错误;C项,常温下,pH=10的Na2CO3溶液中由水电离出的c(OH-)=10-4ml.L-1,故1LpH=10的Na2CO3溶液中由水电离出的OH一数目为10-4NA,正确;D项,Cl2与H2O的反应属于可逆反应,故0.1 ml Cl2与足量H2O反应转移电子的数目小于0.1NA,错误。
8.莲花清瘟颗粒的主要成分包括连翘、金银花等十几味中草药。绿原酸是金银花抗菌、抗病毒有效药理成分之一,结构简式如图所示。下列关于绿原酸的说法正确的是
A.属于苯的同系物
B.与氯化铁溶液发生显色反应
C.1 ml绿原酸最多能与8 ml NaOH反应
D.不能使酸性KMnO4溶液褪色
【答案】 B
【解析】根据题目给出的绿原酸的结构简式可以看出,A项,绿原酸不属于苯的同系物,错误;B项,绿原酸分子中存在酚羟基,能与氯化铁溶液发生显色反应,正确;C项,1 ml绿原酸分子中存在2 ml酚羟基、1 ml羧基、1 ml酯基,最多能与4 ml NaOH反应,错误;D项,绿原酸分子中含有碳碳双键等,能使酸性KMnO4溶液褪色,错误。
9.为了实现碳达峰、碳中和的战略目标,科学家设计了利用太阳能将CO2转化为碳单质的装置(如图所示)。下列说法正确的是
A.该装置为原电池
B.a极上的电势比b极高
C.CO32-向a极区迁移
D.消耗965 Ah电量时,理论上中和CO2的质量约为396 g(已知F=96500C.ml-1)
【答案】 D
【解析】 根据题目给出的装置图及相关物质的化合价变化可以看出,该装置为电解池,a极为阴极,b极为阳极。A项,该装置为原电池,错误;B项,a极为阴极,连接电源的负极,电势比b极低,错误;C项,电解池中阳离子向阴极附近迁移,阴离子向阳极附近迁移,故CO32-向b极区迁移,错误;D项,消耗1000 Ah电量,即1小时内通过的电流为1000 A,根据电量公式Q=It=965 A×3600 s=965×3600 C,依据法拉第常数F=96500 C·ml-1可以计算出电解过程中转移电子的物质的量为≈36 ml。电解反应的方程式为CO2通电C+O2↑,每消耗1 ml CO2转移4 ml电子,故消耗1000 Ah电量时,理论上中和CO2的质量==396g。正确。
二、不定项选择题:本题共4小题,每小题4分,共16分。在每小题给出的四个选项中,有一项或两项符合题目要求。若正确答案只包括一个选项,多选时,该小题得0分;若正确答案包括两个选项,只选一个且正确的得2分,选两个且都正确的得4分,但只要选错一个,该小题得0分。
10.有关非金属化合物的性质,下列说法正确的是
A.KI-淀粉溶液中滴入少量氯水,溶液变蓝色,证明氧化性Cl2>I2
B.将气体通入澄清石灰水,溶液变浑浊,证明原气体是CO2
C.向某溶液中加入NaOH溶液并加热,产生的气体使湿润的红色石蕊试纸变蓝色,则该溶液中一定含有NH4+
D.SiO2既可与NaOH溶液反应,又可与HF溶液反应,所以SiO2为两性氧化物
【答案】AC
【解析】A项,氯水可将I-氧化为I2,I2能使淀粉变蓝色,正确;B项,SO2、CO2都可使澄清石灰水变浑浊,错误;C项,与NaOH溶液共热,产生能使湿润的红色石蕊试纸变蓝色的气体,一定含有NH4+,正确;D项,SiO2与HF溶液反应产物SiF4为分子晶体,不是盐,所以不是两性氧化物,错误。
11.短周期元素W、R、X、Y、Z原子序数依次增大,可形成甲、乙(结构如图)两种具有强还原性的物质,且X、Z同主族。下列说法错误的是
A.W、X分别是氢元素和硼元素
B.五种元素中,Y原子半径最大
C.Z元素最高价氧化物对应的水化物具有两性
D.单质Y和R在空气中均可燃烧,燃烧产物所含化学键类型完全相同
【答案】D
【解析】根据题意分析可知,五种元素W、R、X、Y、Z分别为H、Li、B、Na、Al,所以A项正确;B项,五种元素原子中,Na原子半径最大,正确;C项,Al(OH)3为两性氢氧化物,正确;D项,Na和Li在空气中均可燃烧,燃烧主要产物分别为Na2O2和Li2O,Na2O2中含有非极性共价键,错误。
12.某有机化合物结构如图,关于该化合物说法错误的是
A.分子式为C13H10O3
B.分子中所有原子不可能共面
C.苯环上一氯取代产物种类有5种
D.1 ml该有机物最多可与7 ml H2反应
【答案】BD
【解析】A项,分子式为C13H10O3,正确;B项,两个苯环通过酯基相连,而酯基为平面结构,所以所有原子可能共面,错误;C项,苯环上一氯取代产物的位置如图,正确;D项,1 ml该有机物分子,消耗6ml H2,错误。
13.常温下,向二元弱酸H2A溶液中滴加NaOH溶液,所得混合溶液的pH与离子浓度变化的关系如图所示,下列说法错误的是
A.曲线n表示pH与lg
B.Ka1(H2A)=10-2.3
C.交点a的溶液中:c(H2A)>c(A2-)
D.NaHA溶液中:c(HA-)>c(A2-)>c(H2A)
【答案】C
【解析】根据图像,结合平衡常数表达式分析可得Ka1(H2A)=10-2.3,Ka2(H2A)=10-5.7,所以A项,曲线n表示pH与lgc(HA−)c(A2−),正确;B项,正确;C项,交点a处,c(H2A)=c(A2-),错误;D项,NaHA溶液中,Kh2(A2-)=KwKa1(H2A)=10-11.7 c(A2-) > c(H2A),正确。
三、非选择题:共57分。第14~16题为必考题,每个试题考生都必须作答。第17~18题为选考题,考生根据要求作答。
(一)必考题:共42分。
14.(14分)某学习小组用下图所示的实验装置探究SO2能否被硝酸盐氧化(部分夹持仪器省略)。
回答下列问题:
(1)仪器X的名称是 ;连接好实验装置后首先进行的操作是 。
(2)实验时,先打开弹簧夹通一段时间CO2,再滴加浓硫酸,目的是 。
(3)装置A中的分液漏斗可改成右图所示的恒压滴液漏斗,其作用是 。
(4)开始实验后,装置B中溶液由棕黄色变为浅绿色,说明SO2的还原性
Fe2+的还原性。(填“大于”、“小于”或“等于”)
(5)开始实验后装置C中产生白色沉淀,实验结束后装置D试管中收集到的气体遇空气变为红棕色,则实验初期装置C中发生反应的离子方程式是 。
(6)测定装置B溶液中Fe2+的浓度时,只考虑Fe2+与KMnO4的反应。用0.0100 ml·L−1的酸性KMnO4溶液滴定20.00 mL B中溶液,共消耗KMnO4溶液15.00 mL,则B中c(Fe2+)= ml.L-1。
【答案】
(1)三颈烧瓶(2分),检验装置的气密性(2分)
(2)排尽装置中的空气,防止实验时干扰SO2气体性质验证(2分)
(3)平衡压强,使液体顺利滴下(2分,其它合理答案给分)
(4)大于(2分)
(5)3SO2 + 2NO- 3+ 2H2O + 3Ba2+ = 3BaSO4↓+ 2NO↑+ 4H+(2分)
(6)0.0375(2分)
【解析】
(1)X的仪器名称是三颈烧瓶;连接好实验装置后首先要检验实验装置的气密性。
(2)此实验的目的是检验SO2气体能否被硝酸盐氧化,空气中的酸性气体和氧气会干扰实验,所以先通一段时间CO2气体,目的是排除装置中气体防止干扰。
(3)恒压滴液漏斗的作用是平衡压强,使液体顺利滴下。
(4)根据题目信息,SO2能将Fe3+还原成Fe2+,SO2为还原剂,Fe2+为还原产物,故还原性SO2>Fe2+。
(5)根据题目信息,SO2气体通入Ba(NO3)2溶液中生成BaSO4和NO,依据氧化还原反应方程式的书写方法,离子方程式为3SO2 + 2NO- 3+ 2H2O + 3Ba2+ =3 BaSO4↓+ 2NO↑+ 4H+。
(6)滴定过程中KMnO4与Fe2+(此时溶液成分是FeSO4)发生氧化还原反应,MnO- 4+ 5Fe2+ + 8H+ = Mn2+ + 5Fe3+ + 4H2O,15.00 mL 0.01000 ml·L−1的KMnO4溶液中溶质的物质的量是3×10-4 ml,设Fe2+的浓度为x ml·L−1,有0.02000x = 0.01000×15.00×10-3×5,解得x=0.0375。
15.(14分)
锂在新能源等领域应用广泛。从粉煤灰(含Al2O3、Fe2O3、Li2O、SiO2等)中回收提取铝、锂元素的化合物的流程如下图所示:
已知:碳酸锂的溶解度(g·L-1)见下表。
回答下列问题
(1)“粉碎”的目的是 ,滤渣1的成分主要是 。(填化学式)
(2)“调pH”的目的是沉淀Fe3+、Al3+。当离子浓度≤1.0×10-5ml·L-1时表示该离子沉淀完全。常温下,为了使Fe3+、Al3+沉淀完全,调节pH的最小值约为___________。
(已知:Ksp[Fe(OH)3]=8.0×10-38,Ksp[Al(OH)3]=2.0×10-33,1g2≈0.3)
(3)从滤渣2中分离出Al(OH)3,可用下图所示方法,试剂X是___________,“步骤2”中发生反应的离子反应方程式为___________、___________。
(4)“沉锂”中的“一系列操作”依次为___________、___________、洗涤、干燥,母液中的主要成分为___________(填化学式),检验其阴离子的方法为___________。
【答案】
(1)增大接触面积,加快反应速率(1分) SiO2(1分)
(2)4.8(2分)
(3)NaOH溶液(2分,其他合理答案给分);
AlO2-+CO2+2H2O=Al(OH)3↓+HCO3- OH-+CO2=HCO3-(每空1分,先后顺序不限)
(4)蒸发浓缩(1分)趁热过滤(1分);(NH4)2SO4(2分);取少许溶液于试管中,加入盐酸酸化的氯化钡溶液,若有白色沉淀生成,则可证明含有硫酸根(2分)。
【解析】(1)粉碎的目的是增大固体颗粒物与反应液的接触面积,加快反应速率;根据题中所给煤粉灰中主要物料成分,Al2O3、Fe2O3、Li2O均可溶于稀硫酸,只有SiO2不溶,所以滤渣1的主要成分为SiO2;
(2)由于Ksp[Fe(OH)3] P2>P1反应Ⅰ、Ⅱ是气体分子数目增大的反应,减小压强平衡正向移动,n(H2)增加的程度大于n(CO)
②升高温度平衡Ⅰ、Ⅱ、Ⅲ均正向移动,TTm后,对反应Ⅲ的促进作用更大,n(CO)增加的更多;
(4)CO2 + 2e- + 2H+ = HCOOH
【解析】(1)根据盖斯定律,反应Ⅲ=Ⅰ-Ⅱ,则ΔH3=ΔH1-ΔH2=247.3 - 206.1=+41.2 kJ·ml-1;
(2)通入2mlCH4(g)、1mlCO2(g)、1mlH2O(g)(g),达到平衡时,容器中CH4(g)为ɑ ml,CO2(g)为b ml,H2O(g)为c ml,设H2(g)的物质的量为x,CO(g)的物质的量为y,由C、H原子守恒有:a + b + y = 2,4a + 2c + 2x = 10,解得x=5-2a-c,y=3-a-b,即n(H2)=(5-2a-c)ml,n(CO)=(3-a-b)ml,此时c(CO)=nV=3−a−bVml·L-1;K=3−a−bV×cVbV×5−2a−cV=(3−a−b)c(5−2a−c)b;
(3)①由反应可知,反应Ⅰ、Ⅱ是气体分子数增大的反应,减小压强平衡正向移动,n(H2)增加的程度大于n(CO),则压强p1、p2、p3由大到小的顺序为P3>P2>P1,故答案为:P3>P2>P1;反应Ⅰ、Ⅱ是气体分子数目增大的反应,减小压强平衡正向移动,n(H2)增加的程度大于n(CO);②由图1可知,压强为p2时,随着温度升高,n(H2):n(CO)先增大后减小,原因是反应Ⅰ、Ⅱ、Ⅲ均为吸热反应,升高温度平衡Ⅰ、Ⅱ、Ⅲ均正向移动,TTm后,对反应Ⅲ的促进作用更大,n(CO)增加的更多,故答案为:升高温度平衡Ⅰ、Ⅱ、Ⅲ均正向移动,TTm后,对反应Ⅲ的促进作用更大,n(CO)增加的更多;
(4)A极连接电源的负极,为阴极,在阴极上CO2得到电子被还原转变为HCOOH,则电极反应式为:CO2 + 2e- + 2H+ = HCOOH。
(二)选考题:共15分。请考生从2道题中任选一题做答,并用2B铅笔将答题卡上所选题目对应的题号右侧方框涂黑,按所涂题号评分,多涂、多答按所涂的首题评分,不涂,按选考题的首题评分。
17.[选修3:物质结构与性质](15分)
半导体砷化硼具有超高的导热系数,有助于电子器件降温散热。回答下列问题:
(1)基态砷原子的电子排布式为 。
(2)实验测得,砷原子的第一电离能大于硒原子的第一电离能,原因是 。
(3)三氧化二砷的分子结构如图所示,分子中砷原子的杂化方式是 ,氧原子的杂化方式是 。
(4)NH3BH3分子中,与N原子相连的H呈正电性(Hδ+),与B原子相连的H呈负电性(Hδ-),则H、B、N电负性大小顺序是__________________。
(5)已知:
①亚磷酸的结构式为 。
②硼酸溶于水的电离方程式为 。
(6)砷化硼的晶胞结构如图(a)所示,图(b)中矩形AA’C’C是沿晶胞对角面取得的截图。
(a)(b)
①若晶胞的边长均为a pm,阿伏加德罗常数的值为NA,晶体的密度为
g·cm-3 (列出计算表达式)。
②晶胞中各原子在矩形AA’C’C的位置为 (填标号)。
A BC D
【答案】
(1)[Ar]3d104s24p3或1s22s22p63s23p63d104s24p3(1分)
(2)砷原子最外层p轨道处于半充满状态,较稳定(2分,其他合理答案也可给分)
(3)sp3 sp3(每空1分)
(4)N>H>B(2分)
(5)①或(2分)
②H3BO3+H2OH++[B(OH)4]-(2分,其他合理答案也可给分)
(6)①(2分,其他合理答案也可给分)
②B(2分)
【解析】
(1)基态砷原子的电子排布式为[Ar]3d104s24p3或1s22s22p63s23p63d104s24p3。
(2)根据洪特规则,轨道中的电子处于全空、半满、全满时为稳定状态,砷原子最外层p轨道处于半充满状态,较稳定。
(3)根据三氧化二砷的分子结构图可以看出,砷原子和氧原子的杂化方式均为sp3杂化。
(4)NH3BH3分子中,与N原子相连的H呈正电性(Hδ+),与B原子相连的H呈负电性(Hδ-),则H、B、N电负性大小顺序是N>H>B。
(5)根据亚砷酸的结构式可以看出,分子中有n个-OH就属于n元酸,亚磷酸属于二元酸,其结构式只能为或;从结构式上看硼酸应属于三元酸,但根据信息硼酸属于一元酸,这说明硼酸溶于水时发生反应H3BO3+H2OH++[B(OH)4]-,1 ml硼酸只能产生1 ml H+。
(6)根据砷化硼的晶胞结构图可以看出,1 ml晶胞中含有4 ml B原子、4 ml As原子,1 ml晶胞的体积为NA(a×10-10)3 cm3,故晶体的密度为g·cm-3;晶胞中各原子在矩形AA’C’C中的位置为B。
18.[选修5:有机化学基础](15分)
M是合成某药物的中间体,以A为原料合成M的路线如下(部分条件和产物省略)
已知:
请回答下列问题:
(1)A的化学名称为 。
(2)M中所含官能团除氨基、醚键外,还有 和 。
(3)B有多种同分异构体,其中能同时满足下列条件的芳香族化合物的结构简式为 、 。
①能发生水解反应,不能发生银镜反应;
②核磁共振氢谱有4组峰,峰面积比为1:2:2:3。
(4)R的结构简式为 。
(5)由D生成E的化学方程式为 。
(6)由A生成B的多步反应中,存在反应,结合合成路线中的相关反应,说明设计该反应的目的为 。
(7)参照上述流程,设计以乙醇为原料合成2-丁醇的合成路线。(无机试剂自选)
【答案】
(1)甲苯(1分)
(2)羟基 羰基(每空1分)
(3)(每空1分)
(4)(2分)
(5)(2分)
(6)保护酚羟基,防止在酚羟基反应过程中被氧化(2分,其他合理答案也可给分)
(7)(4分)
【解析】
(1)A的化学名称为甲苯。
(2)通过观察M的结构可以看出,M中所含官能团除氨基、醚键外,还有羟基和羰基。
(3)根据题意,B的多种同分异构体,满足相关条件的芳香族化合物的结构简式为。
(4)根据题目所给信息,R的结构简式为。
(5)根据题目所给信息,由D生成E的化学方程式为。
(6)酚羟基很活泼,容易发生氧化反应,反应中,设计及,其目的就是保护酚羟基,防止在酚羟基反应过程中被氧化。
(7)根据题目要求,以乙醇为原料合成2-丁醇的合成路线。A.除去碘单质中混有的铁粉
B.收集氯气
C.从粗银(含Cu、Au等)中提取银
D.证明碳酸的酸性>硅酸的酸性
温度/℃
0
10
20
30
40
50
60
80
100
Li2CO3
1.54
1.43
1.33
1.25
1.17
1.08
1.01
0.85
0.72
名称
硼酸
亚砷酸
亚磷酸
分子式
H3BO3
H3AsO3
H3PO3
结构式
类型
一元弱酸
三元弱酸
二元弱酸
相关试卷
这是一份2021-2022学年河北省唐山市高三(上)期末化学试卷( 含答案解析)卷,共23页。试卷主要包含了02NA,4L的NO与11,0×10−8,Ka1=4,92g,48L,【答案】B,【答案】D,【答案】C等内容,欢迎下载使用。
这是一份河北省唐山市2023届高三上学期摸底考试化学(Word版附答案),共11页。试卷主要包含了关于有机化合物a等内容,欢迎下载使用。
这是一份河北省唐山市2023届高三上学期摸底考试化学(Word版附解析),共22页。试卷主要包含了5 Ti 48 Cu 64, 化学和生活、生产密切相关,2NA等内容,欢迎下载使用。

