所属成套资源:2022届高考历史一轮复习高频考点专题练习
2022届高考历史一轮复习高频考点练9 英国君主立宪制
展开
这是一份2022届高考历史一轮复习高频考点练9 英国君主立宪制,共5页。
A.国王权力受法律约束
B.君主立宪政体逐步确立
C.议会成为权力的中心
D.社会契约思想开始流行
答案 A
解析 国王征收赋税须得到全国公意许可,说明国王的权力受到《大宪章》的限制,故选A项;1688年光荣革命后英国逐渐确立君主立宪制政体,时间不符,排除B项;《权利法案》的颁布标志着议会成为权力中心,排除C项;社会契约思想流行于启蒙运动时期,时间不符,排除D项。
2.(2020·重庆八校文科综合试题)1533年颁布的《终止上诉法案》宣称英国领域内由一个国王领导;此后议会又承认王权高于教权,并且禁止大学教授教会法;在伊丽莎白一世时期的所有教会、世俗政府,包括个人的薪俸都需要“王权的誓言”保障。这些举措旨在( )
A.为建立君主立宪制扫除障碍
B.激化世俗王权与教会的矛盾
C.以集权的方式促进国家转型
D.进一步拓展英国的海外市场
答案 C
解析 材料信息是,16世纪以来,法案规定英国领域内由一个国王领导,议会承认王权高于教权,所有教会、世俗政府,包括个人的薪俸都需要“王权的誓言”保障,依据所学知识可知,这些举措体现了英国中央集权的加强,促进了英国向近代国家转型,故C正确;《权利法案》为建立君主立宪制扫除障碍,故A错误;激化世俗王权与教会的矛盾不是目的,故B错误;材料信息和拓展英国的海外市场没有直接关系,故D错误。
3.(2020·邵阳市期末联考)英国资产阶级革命前,议会和国王之间尽管有矛盾冲突,却也存在着一种平衡,因此王权无论如何强大都无法与议会分离,且王权如何限制也在议会中进行。这一现象反映出当时的英国( )
A.有独特的议会传统
B.议会和国王关系密切
C.阶级矛盾十分尖锐
D.已确立议会至上原则
答案 A
解析 依据材料信息“英国资产阶级革命前……王权无论如何强大都无法与议会分离,且王权如何限制也在议会中进行”可知,英国具有悠久的独特的议会传统,故A项正确;“议会和国王之间尽管有矛盾冲突,却也存在着一种平衡”,这谈不上议会和国王关系密切,故B项错误;材料体现的不是阶级矛盾,故C项错误;《权利法案》确立了议会至上原则,故D项错误。
4.(2020·河北唐山一模,32)1689年1月新议会在伦敦召开,它宣布詹姆士“废弃国王与人民之间订立的原初契约……离开了王国,退出了政府,因而王位虚悬。有鉴于此,议会将王位授予他的女婿和女儿——威廉和玛丽”。议会的这一做法( )
A.冲击了传统的“君权神授”观念
B.为君主立宪制确立奠定法律基础
C.意在通过双王互相牵制维护民主
D.使英国国王最终丧失了行政大权
答案 A
解析 据材料“议会将王位授予他的女婿和女儿”可知威廉和玛丽的王位是由议会授予的,这意味着权力中心向议会转移,与传统君权神授的观念有着极大不同,故选A项;为君主立宪制奠定法律基础的是《权利法案》,排除B项;君主立宪制要求通过立法约束王权,排除C项;英国国王彻底丧失行政权的标志是责任内阁制的最终确立,发生于19世纪,排除D项。
5.“《权利法案》的意义并不在于使议会获得多少新的权力,而在于明确划分了议会和王权的权力界限,使双方此后得以避免再因权限模糊而发生严重的权力冲突。”这一观点主要认为《权利法案》( )
A.创造了英国长期稳定的政治环境
B.改变了英国国王权力的来源
C.确立了议会权力高于王权的原则
D.体现了主权在民的政治理念
答案 A
解析 从材料中“使双方此后得以避免再因权限模糊而发生严重的权力冲突”可以看出作者认为《权利法案》有利于缓和国王和议会的矛盾,创造一个稳定的政治环境,故A项正确。
6.从1714年到1760年,英国贵族在上院始终占据着主导地位。1747年,贵族还控制着下院议席总数的30%。在工业革命发展中,最为重要的煤铁燃料大部分来自贵族地主的地产。材料反映出( )
A.英国的贵族政治推动工业革命的开展
B.英国封建贵族始终操控着议会立法权
C.英国下院始终从属于贵族控制的上院
D.工业革命导致英国地主阶级产生分化
答案 A
解析 结合材料中“从1714年到1760年,英国贵族在上院始终占据着主导地位”“1747年,贵族还控制着下院议席总数的30%”和“在工业革命发展中,最为重要的煤铁燃料大部分来自贵族地主的地产”可知,英国的贵族政治推动工业革命的开展,故选A项。
7.(2020·云南师大附中第五次考试)1782年英国政府制订了“吉尔伯特法”,准许教区救济壮健的贫民而不强迫其进入济贫院。1834年英国议会通过《济贫法(修正案)》,规定救济对象必须进入济贫院才能获得救济,而该院工作繁重,待遇极差。入院者将丧失个人尊严、人身自由甚至政治权利,贫民望而却步,被称为“巴士底狱”。材料中立法的变化反映出( )
A.为惩治贫民提供了法律保障
B.建立更完善的社会福利制度
C.工业资产阶级经济利益推动
D.政府干预经济发展模式出现
答案 C
解析 材料中的时间段恰好为英国工业革命时期,工业资产阶级的力量获得壮大,其为了维护其自身经济利益,获取更多的自由劳动力,因此其通过议会修改了《济贫法》,故选C。议会修改《济贫法》的目的在于获取更多的自由劳动力,排除A;这一时期的英国还未建立起社会福利制度,排除B;政府干预经济发展的模式在20世纪才形成,排除D。
8.(2021·安徽蚌埠一模,18)1834年,英国首相墨尔本在向威廉四世报告工作时指出:不可使外界了解内阁的分歧。某日墨尔本在内阁讨论进口谷物税时说:“是使谷物更贵些?便宜些?还是去稳定谷物价格?我都不在意,但最好我们都要统一口径。”这说明英国( )
A.议会改革推动内阁制完善
B.内阁奉行集体负责制原则
C.首相已掌握国家核心权力
D.民主制度形式化特点明显
答案 B
解析 根据材料“不可使外界了解内阁的分歧”“最好我们都要统一口径”可知,英国内阁所有成员对政府政策集体负责,故选B项;材料没有涉及议会改革,排除A项;君主立宪制确立后,首相事实上成为国家政治生活的最高决策者和领导者,排除C项;材料的主旨在强调内阁集体一致,这是英国责任内阁的基本原则,而非形式化,排除D项。
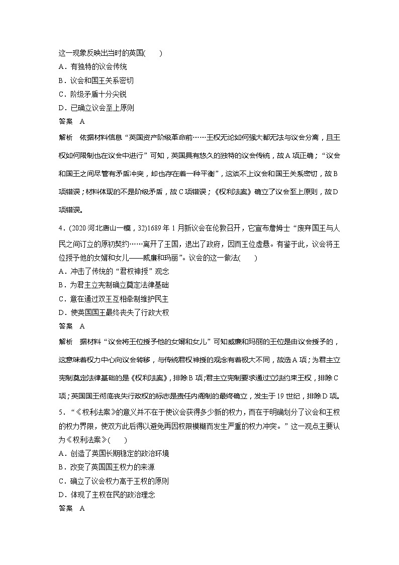
9.(2020·安徽皖江名校联盟高三第六次联考,34)如表为19世纪初英国选邑(即选区)情况简表,表格中所示的这种现象可表明英国( )
A.议会改革迫在眉睫
B.工业革命发展受阻
C.君主立宪制度完善
D.资产阶级不断壮大
答案 A
解析 据材料“19世纪初英国选邑(即选区)情况简表”可知,当时英国选区数与人口数不相符,因此议会改革迫在眉睫,故选A项;工业革命的开展导致当时英国选区数与人口数不相符,议会改革迫在眉睫,排除B项;材料说的是选区与人口数的比例,并不是君主立宪制,排除C项;材料中只是19世纪初英国选区情况,无法体现出资产阶级壮大的过程,排除D项。
10.(2020·广东广州二模,33)在1832年英国议会改革中,法案起草人提出改变法案中关于公民的用词,把“人(Persn)”改为“男子(Male)”,后来这一建议得到了落实。这种做法( )
A.缩小了原有的选民范围
B.适应了工业革命的需要
C.激化了各阶级间的矛盾
D.刺激了妇女的参政意识
答案 D人口数
选邑
100-200人
40-50个
50-100人
14个
20-50人
20个
10-19人
4个
5人
1个
无人
2个
相关试卷
这是一份考点06 英国君主立宪制的确立(过知识)-备战2021年高考历史一轮复习考点帮,共11页。试卷主要包含了资产阶级革命,过程,意义等内容,欢迎下载使用。
这是一份考点07 英国君主立宪制的建立(强化训练)-高考历史一轮复习课件+强化训练(政治史),共8页。试卷主要包含了单选题,论述题,材料分析题等内容,欢迎下载使用。
这是一份2023届高三历史高考二轮复习专题专练:英国的君主立宪制,共9页。试卷主要包含了单选题,材料分析题等内容,欢迎下载使用。

