2020届山东省泰安肥城市高三适应性训练(一)生物试题 PDF版
展开2023年山东省泰安市肥城市高考生物适应性试卷(一)(含解析): 这是一份2023年山东省泰安市肥城市高考生物适应性试卷(一)(含解析),共34页。试卷主要包含了单选题,多选题,探究题等内容,欢迎下载使用。
2023届山东省泰安肥城市高三学业仿真模拟生物试题(三)(含解析): 这是一份2023届山东省泰安肥城市高三学业仿真模拟生物试题(三)(含解析),共32页。试卷主要包含了单选题,多选题,综合题,实验题等内容,欢迎下载使用。
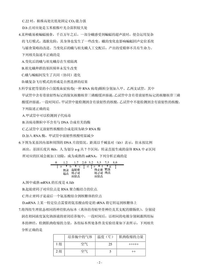
2020泰安肥城高三适应性训练(一)生物试题含答案: 这是一份2020泰安肥城高三适应性训练(一)生物试题含答案

