专题15体液调节-三年(2019-2021)高考生物真题分项汇编(解析版)
展开这是一份专题15体液调节-三年(2019-2021)高考生物真题分项汇编(解析版),共18页。
专题15 体液调节
1. (2021·6浙江月选考)下列关于人体性激素的叙述,错误的是 ( )
A.雌激素可抑制女性皮下脂肪的积聚
B.睾酮是维持男性第二性征的重要条件
C.雌激素可促进配泡的生长和卵子的成熟
D.睾酮不足会影响男性的机体代谢率
【答案】 A
【解析】 A教材知识:雌激素引发女性第二性征,包括乳腺的生长、皮下脂肪的积聚(特别是在臀部和乳房)等。
2.(2021·1月浙江选考)胰岛素和胰高血糖素是调节血糖水平的重要激素。下列叙述错误的是( )
A.胰岛素促进组织细胞利用葡萄糖
B.胰高血糖素促进肝糖原分解
C.胰岛素和胰高血糖素在血糖水平调节上相互对抗
D.血糖水平正常时,胰岛不分泌胰岛素和胰高血糖素
【答案】D
【分析】
在机体的血糖调节中,胰岛素是已知的唯一能降低血糖浓度的激素,其作用是加速组织细胞摄取、利用、储存葡萄糖,还能抑制肝糖元的分解和非糖物质的转化,从而降低血糖水平;胰高血糖素能促进肝糖元分解和非糖物质的转化,从而升高血糖水平。
【详解】
A、胰岛素能促进肝细胞、肌肉细胞、脂肪细胞等组织细胞加速摄取、利用和储存葡萄糖,A正确;
B、胰高血糖素能促进肝糖元分解和非糖物质转化成葡萄糖,促使葡萄糖释放进血液中,使血糖升高,B正确;
C、胰岛素具有降低血糖浓度的作用,胰高血糖素具有升高血糖浓度的作用,二者在血糖水平调节上相互对抗,C正确;
D、血糖水平正常时,胰岛仍会分泌一定量的胰岛素和胰高血糖素,使机体内二者浓度维持相对稳定状态,D错误。
故选D。
3.(2021·河北高考真题)血糖浓度升高时,机体启动三条调节途径:①血糖直接作用于胰岛B细胞;②血糖作用于下丘脑,通过兴奋迷走神经(参与内脏活动的调节)支配胰岛B细胞;③兴奋的迷走神经促进相关胃肠激素释放,这些激素作用于胰岛B细胞。下列叙述错误的是( )
A.①和②均增强了胰岛B细胞的分泌活动
B.②和③均体现了神经细胞与内分泌细胞间的信息交流
C.①和③调节胰岛素水平的方式均为体液调节
D.血糖平衡的调节存在负反馈调节机制
【答案】C
【分析】
分析题干,血糖浓度升高时的三条调节途径,第一条是体液调节,后两条都是神经体液调节。
【详解】
A、①血糖浓度升高直接作用于胰岛B细胞,促进胰岛B细胞分泌胰岛素增多;②血糖浓度升高作用于下丘脑,通过兴奋迷走神经支配胰岛B细胞分泌胰岛素增多,A正确;
B、②是兴奋迷走神经释放的神经递质与胰岛B细胞上的受体结合支配胰岛B细胞,③兴奋的迷走神经促进相关胃肠激素释放,也是通过神经递质与胃肠上的相应受体结合进行调节的,二者都体现了神经细胞与内分泌细胞间的信息交流,B正确;
C、①调节胰岛素水平的方式是体液调节,③调节胰岛素水平的方式是神经-体液调节,C错误;
D、在血糖调节过程中,胰岛素的作用结果会使血糖水平下降到正常水平,此时血糖水平会反过来抑制胰岛素的进一步分泌,防止血糖过度下降;胰高血糖素也是如此,故在血糖调节过程中存在负反馈调节,D正确。
故选C。
4.(2021·全国乙卷高考真题)哺乳动物细胞之间的信息交流是其生命活动所必需的。请参照表中内容,围绕细胞间的信息交流完成下表,以体现激素和靶器官(或靶细胞)响应之间的对应关系。
内分泌腺或
内分泌细胞
激素
激素运输
靶器官或靶细胞
靶器官或靶细胞的响应
肾上腺
肾上腺素
(3)通过____运输
(4)__________
心率加快
胰岛B细胞
(1)________
肝细胞
促进肝糖原的合成
垂体
(2)________
甲状腺
(5)______________
【答案】(1)胰岛素
(2)促甲状腺激素
(3)体液
(4)心脏(心肌细胞)
(5)促进甲状腺分泌甲状腺激素
【分析】
激素调节特点:1、微量和高效:激素在血液中含量很低,但却能产生显著生理效应,这是由于激素的作用被逐级放大的结果。
2、通过体液运输:内分泌腺没有导管,所以激素扩散到体液中,由血液来运输。
3、作用于靶器官、靶细胞:激素的作用具有特异性,它有选择性地作用于靶器官、靶腺体或靶细胞,激素一经靶细胞接受并起作用后就被灭活,因此体内需要源源不断的产生激素,以维持激素含量的动态平衡。激素种类多、含量极微,既不组成细胞结构,也不提供能量,只起到调节生命活动的作用。
【详解】
(1)肾上腺分泌肾上腺素,通过体液运输,由题靶细胞的响应是使心跳加速、心率加快,因此肾上腺素作用于心肌细胞。
(2)胰岛B细胞分泌胰岛素,胰岛素是机体唯一的降血糖激素,通过体液运输,作用于肝细胞,促进肝糖原的合成,使血糖水平降低。
(3)由题干垂体作用的靶器官是甲状腺可知,垂体可以分泌促甲状腺激素,通过体液运输,作用于甲状腺,促进甲状腺分泌甲状腺激素,提高细胞代谢速率,使机体产生更多的热量。
【点睛】
本题考查机体内分泌腺分泌的激素种类及作用、激素调节的特点等相关知识,解决本题的关键是注意靶器官或靶细胞这一栏的答案应该与相应的靶器官和靶细胞响应保持一致。
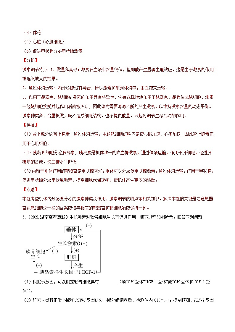
5.(2021·湖南高考真题)生长激素对软骨细胞生长有促进作用,调节过程如图所示。回答下列问题
(1)根据示意图,可以确定软骨细胞具有_________(填“GH受体”“IGF-1受体”或“GH受体和IGF-1受体”)。
(2)研究人员将正常小鼠和IGF-1基因缺失小鼠分组饲养后,检测体内GH水平。据图预测,IGF-1基因缺失小鼠体内GH水平应_________(填“低于”“等于”或“高于”)正常小鼠,理由是_________。
(3)研究人员拟以无生长激素受体的小鼠软骨细胞为实验材料,在细胞培养液中添加不同物质分组离体培养,验证生长激素可通过IGF-1促进软骨细胞生长。实验设计如表所示,A组为对照组。
组别
A
B
C
D
E
培养液中添加物质
无
GH
IGF-1
正常小鼠去垂体后的血清
?
实验结果预测及分析:
①与A组比较,在B、C和D组中,软骨细胞生长无明显变化的是_________组。
②若E组培养的软骨细胞较A组生长明显加快,结合本实验目的,推测E组培养液中添加物质是_________。
【答案】(1)GH受体和IGF-1受体
(2)高于 IGF-1基因缺失小鼠不能产生IGF-1,不能抑制垂体分泌GH
(3)①B、D ②正常小鼠的血清
【分析】
据图可知,IGF-1的分泌存在着分级调节和反馈调节的特点,GH和IGF-1通过体液运输,运输到全身各处,但只作用于有其受体的靶细胞(如软骨细胞)。
【详解】
(1)据图可知,生长激素(GH)和胰岛素样生长因子1(IGF-1)均可作用于软骨细胞,可知软骨细胞表面具有GH受体和IGF-1受体。
(2)据图可知,垂体分泌的GH可促进肝脏细胞分泌IGF-1,IGF-1过多时会抑制垂体分泌生长激素,IGF-1基因缺失小鼠不能产生IGF-1,不能抑制垂体分泌GH,故IGF-1基因缺失小鼠体内GH含量高于正常小鼠。
(3)以无生长激素受体的小鼠软骨细胞为实验材料,验证生长激素可通过IGF-1促进软骨细胞生长,实验的自变量应为GH的有无以及IGF-1的有无。
①以无生长激素受体的小鼠软骨细胞为实验材料,则B组培养液中添加GH,不能促进软骨细胞生长。D组正常小鼠去垂体后,血清中不含GH,则也不含有肝脏细胞分泌的IGF-1,软骨细胞也不能生长。C组培养液中添加IGF-1,可促进软骨细胞生长。综上可知,与A组比较,软骨细胞生长无明显变化的是B、D组。
②E组培养的软骨细胞较A组生长明显加快,推测E组培养液中添加的物质中应含有IGF-1,结合D组可知,添加的物质是正常小鼠的血清,通过B、C、D、E4组对照,说明没有垂体分泌的GH或GH不能发挥作用,均不能促进软骨细胞生长,有了IGF-1,软骨细胞才能生长,可验证生长激素可通过IGF-1促进软骨细胞生长。
【点睛】
本题考查激素的分级调节以及验证激素作用的实验探究,难度适中,需要特别注意的是(3)为验证实验,添加一组IGF-1基因缺失小鼠的血清,可更好的增强实验的说服力。
6.(2020年全国统一高考生物试卷(新课标Ⅰ)·3)某研究人员以小鼠为材料进行了与甲状腺相关的实验,下列叙述错误的是( )
A.切除小鼠垂体,会导致甲状腺激素分泌不足,机体产热减少
B.给切除垂体的幼年小鼠注射垂体提取液后,其耗氧量会增加
C.给成年小鼠注射甲状腺激素后,其神经系统的兴奋性会增强
D.给切除垂体的小鼠注射促甲状腺激素释放激素,其代谢可恢复正常
【答案】D
【解析】
【分析】
甲状腺可以分泌甲状腺激素,甲状腺激素可以促进神经系统的发育,还可以促进细胞代谢,增加产热。
【详解】
A、若切除垂体,则垂体分泌的促甲状腺激素减少,会导致甲状腺激素分泌不足,产热减少,A正确;
B、给切除垂体的幼年小鼠注射垂体提取液后,该提取液中含有促甲状腺激素,可以促进甲状腺激素的分泌,故小鼠的耗氧量会增加,B正确;
C、甲状腺激素可以影响神经系统的功能,故给成年小鼠注射甲状腺激素后,神经系统的兴奋性会增加,C正确;
D、促甲状腺激素释放激素作用的靶器官是垂体,故切除垂体后,注射促甲状腺激素释放激素不能让代谢恢复正常,D错误。
故选D。
7.(2020年山东省高考生物试卷(新高考)·8)碘是甲状腺激素合成的重要原料。甲状腺滤泡上皮细胞膜上的钠-钾泵可维持细胞内外的Na+浓度梯度,钠-碘同向转运体借助Na+的浓度梯度将碘转运进甲状腺滤泡上皮细胞,碘被甲状腺过氧化物酶活化后,进入滤泡腔参与甲状腺激素的合成。下列说法正确的是( )
A.长期缺碘可导致机体的促甲状腺激素分泌减少
B.用钠-钾泵抑制剂处理甲状腺滤泡上皮细胞,会使其摄碘能力减弱
C.抑制甲状腺过氧化物酶的活性,可使甲状腺激素合成增加
D.使用促甲状腺激素受体阻断剂可导致甲状腺激素分泌增加
【答案】B
【解析】
【分析】
1、甲状腺激素分泌的分级调节主要受下丘脑控制,下丘脑分泌促甲状腺激素释放激素,运输到垂体后,促使垂体分泌促甲状腺激素,促甲状腺激素随血液运输到甲状腺,促使甲状腺增加甲状腺激素的合成和分泌。当血液中的甲状腺激素含量增加到一定程度时,又反过来抑制下丘脑和垂体分泌相关激素,进而使甲状腺激素的分泌减少,这样体内的甲状腺激素含量就不至于过高。可见,甲状腺激素的分级调节,也存在着反馈调节机制。
2、钠-钾泵(也称钠钾转运体),为蛋白质分子,进行Na+和K+之间的交换。每消耗一个ATP分子,逆浓度梯度泵出三个Na+和泵入两个K+,保持膜内高钾、膜外高钠的不均匀离子分布。
【详解】
A、碘是合成甲状腺激素的原料,长期缺碘可导致机体甲状腺激素分泌减少,从而促甲状腺激素的分泌会增加,A错误;
B、用钠-钾泵抑制剂处理甲状腺滤泡上皮细胞,会使钠-钾泵的运输功能降低,从而摄取碘的能力减弱,B正确;
C、抑制甲状腺过氧化物酶的活性,碘不能被活化,可使甲状腺激素的合成减少,C错误;
D、使用促甲状腺激素受体阻断剂,可阻断促甲状腺激素对甲状腺的作用,从而使甲状腺激素分泌量减少,D错误。
故选B。
【点睛】
本题考查甲状腺激素的分级调节和反馈调节,旨在考查学生识记所学知识要点,把握知识间的内在联系,形成知识网络的能力,同时获取题干信息准确答题。
8.(2020年浙江省高考生物试卷(7月选考)·9)人体甲状腺分泌和调节示意图如下,其中TRH表示促甲状腺激素释放激素,TSH表示促甲状腺激素,“+”表示促进作用,“-”表示抑制作用。据图分析,下列叙述正确的是( )
A.寒冷信号能直接刺激垂体分泌更多的TSH
B.下丘脑通过释放TRH直接调控甲状腺分泌T3和T4
C.甲状腺分泌的T4直接作用于垂体而抑制TSH的释放
D.长期缺碘会影响T3、T4、TSH和TRH的分泌
【答案】D
【解析】
【分析】
甲状腺分泌的甲状腺激素有2种:甲状腺素(T4)和三碘甲状腺原氨酸(T3)二者均含碘,T3比T4少一个碘原子。甲状腺激素的作用遍及全身所有器官,主要是促进物质代谢与能量转换,促进生长发育,也是中枢神经系统正常发育不可缺少的。
【详解】
A、由图示可知,寒冷信号能直接刺激下丘脑分泌更多的促甲状腺激素释放激素(TRH),A错误;
B、下丘脑通过释放TRH作用于垂体,间接调控甲状腺分泌T3和T4,B错误;
C、由图示可知,甲状腺分泌的T4经过脱碘作用转化为T3后才能作用于垂体,抑制TSH的释放,C错误;
D、T3和T4均含碘,长期缺碘不利于二者的合成,体内T3和T4的含量减少会影响TSH和TRH的合成,D正确。
故选D。
9.(2020年浙江省高考生物试卷(7月选考)·20)分布有乙酰胆碱受体的神经元称为胆碱能敏感神经元,它普遍存在于神经系统中,参与学习与记忆等调节活动。乙酰胆碱酯酶催化乙酰胆碱的分解,药物阿托品能阻断乙酰胆碱与胆碱能敏感神经元的相应受体结合。下列说法错误的是( )
A.乙酰胆碱分泌量和受体数量改变会影响胆碱能敏感神经元发挥作用
B.使用乙酰胆碱酯酶抑制剂可抑制胆碱能敏感神经元受体发挥作用
C.胆碱能敏感神经元的数量改变会影响学习与记忆等调节活动
D.注射阿托品可影响胆碱能敏感神经元所引起的生理效应
【答案】B
【解析】
【分析】
1、兴奋是以电信号的形式沿着神经纤维传导的。神经元之间的兴奋传递就是通过突触实现的,以电信号→化学信号→电信号的形式进行传递。2、“胆碱能敏感神经元”是一种能与乙酰胆碱结合,成参与学习与记忆等活动。目前认为,老年性痴呆与中枢“胆碱能敏感神经元”的大量死亡和丢失有关。3、乙酰胆碱是兴奋性神经递质,存在于突触小体内的突触小泡中,由突触前膜通过胞吐作用释放到突触间隙。受体存在于突触后膜上,与神经递质发生特异性结合,使下一个神经元产生兴奋。
【详解】
A、乙酰胆碱分泌量和受体数量会影响突触后膜接受到的刺激大小,所以会影响胆碱能敏感神经元发挥作用,A正确;
B、乙酰胆碱酯酶催化乙酰胆碱的分解,使用乙酰胆碱酯酶抑制剂,乙酰胆碱分解减少,会使乙酰胆碱持续与受体结合,促进胆碱能敏感神经元发挥作用,B错误;
C、胆碱能敏感神经元参与学习和记忆等调节活动,所以胆碱能敏感神经元的数量改变会影响这些调节活动,C正确;
D、药物阿托品能阻断乙酰胆碱与胆碱能敏感神经元的相应受体结合,所以能影响胆碱能敏感神经元引起的生理效应,D正确。
故选B。
10.(2020年江苏省高考生物试卷·12)下列关于人体内胰岛素和胰高血糖素的叙述,错误的是( )
A.胰岛素在胰岛B细胞中合成,胰高血糖素在胰岛A细胞中合成
B.胰岛素是唯一降低血糖的激素,胰高血糖素不是唯一升高血糖的激素
C.胰岛素激活胰岛素受体后,葡萄糖通过胰岛素受体进入细胞内
D.胰岛素分泌不足或胰高血糖素分泌过多均可能导致糖尿病的发生
【答案】C
【解析】
【分析】
胰岛B细胞能分泌胰岛素,其作用是促进组织细胞加速摄取、利用和储存葡萄糖,从而使血糖水平降低;胰岛A细胞能分泌胰高血糖素,其作用是促进糖原分解,并促进一些非糖物质转化为葡萄糖,从而使血糖水平升高。
【详解】
A、胰岛B细胞能分泌胰岛素,胰岛A细胞能分泌胰高血糖素,A正确;
B、降血糖激素只有胰岛素一种,升血糖激素有胰高血糖素和肾上腺素,B正确;
C、胰岛素与细胞膜上的胰岛素受体结合后,葡萄糖通过载体蛋白的协助进入细胞内,C错误;
D、胰岛素分泌不足或胰高血糖素分泌过多,都会导致血糖浓度升高,可能导致糖尿病的发生,D正确。
故选C。
11.(2019全国卷II·4)当人体失水过多时,不会发生的生理变化是
A.血浆渗透压升高
B.产生渴感
C.血液中的抗利尿激素含量升高
D.肾小管对水的重吸收降低
【答案】D
【解析】
【分析】内环境的理化性质主要包括渗透压、pH值和温度,其中血浆的渗透压大小主要与无机盐、蛋白质的含量有关。水分的流失相当于无机盐与蛋白质含量增加。
【详解】当人体失水过多时,血浆浓度升高,导致血浆渗透压升高,A正确;人体失水过多,导致细胞外液渗透压升高,对下丘脑渗透压感受器的刺激增强,产生的兴奋通过有关神经传到大脑皮层产生渴觉,同时,还会导致由下丘脑分泌经垂体释放的抗利尿激素的含量增加,使血液中的抗利尿激素含量升高,B、C正确;抗利尿激素含量的升高,促进肾小管、集合管对水的重吸收,使肾小管对水的重吸收增加,D错误。
12.(2019全国卷III·3)下列不利于人体散热的是
A.骨骼肌不自主战栗
B.皮肤血管舒张
C.汗腺分泌汗液增加
D.用酒精擦拭皮肤
【答案】A
【解析】
【分析】本题主要考查体温调节的相关知识点,在不同的环境条件下,人体主要依靠调节产热量或者散热量来维持体温相对温度。在炎热环境中,通过增加散热途径调节体温;寒冷环境中,骨骼肌不自主的战栗是一个快速产热途径,增加产热量;体温调节中枢位于下丘脑。
【详解】骨骼肌不自主战栗会增加产热量,不利于人体散热,A符合题意;皮肤血管舒张,血流量增加,以增加散热量,B不符合题意;汗腺分泌汗液增加,则散热量增加,C不符合题意;用酒精擦拭皮肤时酒精的挥发会带走部分热量,可以增加散热量,D不符合题意。故选A。
13.(2019浙江4月选考·21)下列关于下丘脑与垂体的叙述,正确的是
A.垂体可通过神经细胞支配其他内分泌腺
B.垂体分泌的激素通过管道运输到体液中
C.甲状腺激素能作用于下丘脑但不能作用于垂体
D.神经系统和内分泌系统的功能可通过下丘脑相联系
【答案】D
【解析】
【分析】
下丘脑的部分细胞称为神经分泌细胞,既能传导神经冲动,又有分泌激素的功能。下丘脑在机体稳态中有感受、传导、分泌、调节四个方面的主要作用。下丘脑分泌多种促激素释放激素作用于垂体,通过垂体调控其他内分泌腺的活动。
【详解】垂体通过释放促激素调节其他内分泌腺,A选项错误;内分泌腺没有导管,是通过胞吐的方式将激素分泌到体液中,B选项错误;甲状腺激素的对全身几乎所有细胞起作用,甲状腺激素能作用于下丘脑也能作用于垂体,C选项错误;下丘脑的部分细胞既能传导神经冲动,又有分泌激素的功能,故神经系统和内分泌系统的功能可通过下丘脑相联系,D选项正确。
14.(2020年全国统一高考生物试卷(新课标Ⅰ)·31)某研究人员用药物W进行了如下实验:给甲组大鼠注射药物W,乙组大鼠注射等量生理盐水,饲养一段时间后,测定两组大鼠的相关生理指标。实验结果表明:乙组大鼠无显著变化;与乙组大鼠相比,甲组大鼠的血糖浓度升高,尿中葡萄糖含量增加,进食量增加,体重下降。回答下列问题:
(1)由上述实验结果可推测,药物W破坏了胰腺中的________________细胞,使细胞失去功能,从而导致血糖浓度升高。
(2)由上述实验结果还可推测,甲组大鼠肾小管液中的葡萄糖含量增加,导致肾小管液的渗透压比正常时的_____________, 从而使该组大鼠的排尿量_____________。
(3)实验中测量到甲组大鼠体重下降,推测体重下降的原因是________________。
(4)若上述推测都成立,那么该实验的研究意义是________________(答出1点即可)。
【答案】(1)胰岛B
(2)高 增加
(3)甲组大鼠胰岛素缺乏,使机体不能充分利用葡萄糖来获得能量,导致机体脂肪和蛋白质的分解增加 (4)获得了因胰岛素缺乏而患糖尿病的动物,这种动物可以作为实验材料用于研发治疗这类糖尿病的药物
【解析】
【分析】
1、胰岛B细胞能分泌胰岛素,其作用是促进组织细胞加速摄取、利用和储存葡萄糖,从而使血糖水平降低;胰岛A细胞能分泌胰高血糖素,其作用是促进糖原分解,并促进一些非糖物质转化为葡萄糖,从而使血糖水平升高。
2、糖尿病的病人由于胰岛B细胞受损,导致胰岛素分泌过少,血糖进入细胞及在细胞内氧化分解发生障碍,而非糖物质转化成糖仍在进行,从而使血糖水平升高,部分糖随尿液排出,而原尿中的葡萄糖又增加了尿液的渗透压,因此导致肾小管、集合管对水分的重吸收减少,进而导致尿量增多。
【详解】
(1)由于甲组大鼠注射药物W后,血糖浓度升高,可推知药物W破坏了胰腺中的胰岛B细胞,使胰岛素的分泌量减少,从而导致血糖浓度升高。
(2)由题干信息可知,甲组大鼠肾小管液中的葡萄糖含量增加,会导致肾小管液的渗透压比正常时的高,因此导致肾小管、集合管对水分的重吸收减少,进而导致尿量增加。
(3)甲组大鼠注射药物W后,由于胰岛素分泌不足,使机体不能充分利用葡萄糖来获得能量,导致机体脂肪和蛋白质的分解增加,体重下降。
(4)由以上分析可知,药物W破坏了胰腺中的胰岛B细胞,使大鼠因胰岛素缺乏而患糖尿病,这种动物可以作为实验材料用于研发治疗这类糖尿病的药物。
【点睛】
本题结合药物W的实验,主要考查了糖尿病的病因以及“三多一少”症状出现的原因等相关基础知识,意在考查考生从题中获取信息的能力,并运用所学知识对信息进行分析、推理和解释现象的能力。
15.(2020年全国统一高考生物试卷(新课标Ⅱ)·31)人在剧烈奔跑运动时机体会出现一些生理变化。回答下列问题:
(1)剧烈奔跑运动时肌细胞会出现____________,这一呼吸方式会导致肌肉有酸痛感。
(2)当进行较长时间剧烈运动时,人体还会出现其他一些生理变化。例如,与运动前相比,胰岛A细胞的分泌活动会加强,分泌____________,该激素具有___________(答出2点即可)等生理功能,从而使血糖水平升高。
(3)人在进行剧烈运动时会大量出汗,因此在大量出汗后,为维持内环境的相对稳定,可以在饮水的同时适当补充一些_____________。
【答案】(1)无氧呼吸
(2)胰高血糖素 促进糖原分解和非糖物质转化为葡萄糖
(3)电解质(或答:无机盐)
【解析】
【分析】
胰岛B细胞能分泌胰岛素,其作用是促进组织细胞加速摄取、利用和储存葡萄糖,从而使血糖水平降低;胰岛A细胞能分泌胰高血糖素,其作用是促进糖原分解,并促进一些非糖物质转化为葡萄糖,从而使血糖水平升高。
【详解】
(1)剧烈奔跑时肌细胞会进行无氧呼吸产生乳酸,从而使肌肉有酸痛感。
(2)胰岛A细胞能分泌胰高血糖素,其作用是促进糖原分解,并促进一些非糖物质转化为葡萄糖,从而使血糖水平升高。
(3)汗液中除含有水分外,还会含有一些电解质(无机盐),故大量出汗后除了补充水分外,还应补充电解质(无机盐)。
【点睛】
本题结合生活实例,主要考查了无氧呼吸、血糖调节以及水盐平衡调节的相关知识,意在考查考生从题中获取信息的能力,并运用所学知识对信息进行分析、推理和解释现象的能力。
16.(2019全国卷II·30)环境中的内分泌干扰物是与某种性激素分子结构类似的物质,对小鼠的内分泌功能会产生不良影响。回答下列问题。
(1)通常,机体内性激素在血液中的浓度________________,与靶细胞受体结合并起作用后会_______________。
(2)与初级精母细胞相比,精细胞的染色体数目减半,原因是在减数分裂过程中__________。
(3)小鼠睾丸分泌的激素通过体液发挥调节作用。与神经调节相比,体液调节的特点有__________________________________(答出4点即可)。
【答案】(1)很低 灭活
(2)染色体复制一次,而细胞连续分裂两次
(3)激素等是通过体液运输的、作用时间比较长、反应速度较缓慢、作用范围较广泛
【解析】
【分析】
激素调节具有微量高效的特点,发挥作用后即被灭活;减数分裂是进行有性生殖的生物在产生成熟生殖细胞时,进行的染色体数目减半的细胞分裂,在此过程中,染色体只复制一次,而细胞分裂两次;神经调节与体液调节的区别体现在作用途径、反应速度、作用范围和作用时间四个方面。
【详解】(1)性激素在血液中的浓度很低,与靶细胞受体结合并起作用后就会被灭活。
(2)减数分裂是进行有性生殖的生物在产生成熟生殖细胞时,进行的染色体数目减半的细胞分裂。在减数分裂的过程,染色体只复制一次,而细胞分裂两次,导致减数分裂最终形成的精细胞的染色体数目减半。
(3)与神经调节相比,体液调节的特点有:激素等是通过体液运输的、反应速度较缓慢、作用范围较广泛、作用时间比较长。
【点睛】解题的关键是识记并理解激素调节的特点、精子的形成过程、神经调节与体液调节特点的差异。在此基础上,从题意中提取有效信息,进而对各问题情境进行分析解答。
17.(2019天津卷·8)人类心脏组织受损后难以再生。该现象可追溯到哺乳动物祖先,随着它们恒温状态的建立,心脏组织再生能力减弱。
(1)哺乳动物受到寒冷刺激后,通过 (神经/体液/神经—体液)调节促进甲状腺激素分泌,使机体产生更多热量以维持体温。
(2)活跃分裂的动物细胞多是二倍体细胞,多倍体细胞通常不能分裂。
①对比不同动物心脏中二倍体细胞所占比例及其甲状腺激素水平,结果如图。恒温动物的心脏组织因二倍体细胞比例 ,再生能力较差;同时体内甲状腺激素水平 。由此表明甲状腺激素水平与心脏组织再生能力呈负相关。
②制备基因工程小鼠,使其心脏细胞缺乏甲状腺激素受体,导致心脏细胞不受 调节。与正常小鼠相比,基因工程小鼠体内的甲状腺激素 正常小鼠心脏组织再生能力。
③以斑马鱼为材料进一步研究。将成年斑马鱼分成A、B两组,分别饲养在不同水箱中,A组作为对照,B组加入甲状腺激素。若 组斑马鱼心脏组织受损后的再生能力比另一组弱,则证明甲状腺激素对变温动物斑马鱼心脏组织再生能力的影响与对恒温动物小鼠的影响一致。
【答案】(1)神经—体液
(2)①低 高
②甲状腺激素 抑制
③B
【解析】
【分析】体温调节的中枢在下丘脑;方式:神经调节和体液调节,以神经调节为主。
低温条件下体温调节的过程:当人处于寒冷环境中,冷觉感受器会兴奋,通过传入神经将兴奋传至神经中枢下丘脑,经下丘脑的分析综合后,经传出神经作用于效应器,引起汗腺分泌减少和皮肤血管收缩血流量减少等,从而减少散热;另外引起立毛肌收缩,骨骼肌不自主战栗,甲状腺激素和肾上腺素分泌量增加,从而增加产热,维持体温稳定。由图可知,变温动物心脏中二倍体细胞比例较高,甲状腺激素水平较低;恒温动物心脏中二倍体细胞比例较低,甲状腺激素水平偏高。
【详解】(1)哺乳动物受到寒冷刺激时,冷觉感受器会兴奋,兴奋经反射弧传至效应器,如汗腺、皮肤血管、立毛肌、骨骼肌、肾上腺、下丘脑内分泌细胞等,引起相应的效应,该过程属于神经调节。另外下丘脑内分泌细胞分泌的TRH会作用于垂体,垂体分泌的TSH会作用于甲状腺,促进甲状腺激素的分泌,增加产热,该过程属于体液调节。故寒冷刺激通过神经-体液调节促进甲状腺激素的分泌。
(2)①由图可知,恒温动物心脏中二倍体细胞比例较低,因为活跃分裂的动物细胞多为二倍体细胞,故恒温动物再生能力较差;又因为恒温动物体内甲状腺激素水平偏高,故推测甲状腺激素水平与心脏组织再生能力呈负相关。
②基因工程小鼠心脏细胞缺乏甲状腺激素受体,故甲状腺激素不能作用于心脏细胞。转基因小鼠体内的甲状腺激素水平正常,但不能作用于心脏,而心脏中二倍体细胞数目会出现大幅增加,可以证明甲状腺激素会抑制正常小鼠心脏组织的再生能力。
③利用斑马鱼做实验时,A组无甲状腺激素,B组有甲状腺激素,若甲状腺激素对变温动物斑马鱼心脏组织再生能力的影响与对恒温动物小鼠的影响抑制,即会抑制心脏组织的再生能力,则B组斑马鱼心脏受损后的再生能力会比对照组弱。
【点睛】本题的难点是对曲线图的分析,由曲线图可知,甲状腺激素与心脏中二倍体细胞比例呈反比,又因为“活跃分裂的动物细胞多为二倍体细胞”,故做出推测:甲状腺激素会抑制心脏组织的再生能力。
18.(2019江苏卷·27)甲、乙、丙三人在一次社区健康日活动中检测出尿糖超标,为进一步弄清是否患糖尿病,依据规范又进行了血液检测。图1、图2所示为空腹及餐后测定的血糖及胰岛素浓度。糖尿病血糖浓度标准为:空腹≥7.0 mmol/L,餐后2 h≥11.1 mmol/L,请回答下列问题:
(1)正常人进食后血糖浓度上升,胰岛素分泌增多。胰岛素可促进血糖进入细胞内__________、合成糖原或转变为非糖物质,并抑制__________及非糖物质转化为葡萄糖;同时胰岛A细胞分泌__________受抑制,使血糖浓度下降。
(2)据图初步判断__________是糖尿病患者,需复查血糖。患者常因血糖浓度升高致细胞外液渗透压
升高,__________产生渴感,表现为多饮。
(3)除糖尿病外,尿糖超标的原因还可能有__________(填序号)。
①一次性摄糖过多
②低血糖患者
③抗利尿激素分泌不足
④肾小管重吸收功能障碍
(4)结合图1、图2分析,乙出现上述检测结果的原因可能有__________(填序号)。
①自身抗体与胰岛素结合
②自身效应T细胞持续杀伤胰岛B细胞
③自身抗体竞争性结合靶细胞膜上的胰岛素受体
④胰岛B细胞膜上载体对葡萄糖的转运能力下降
【答案】(1)氧化分解 肝糖原分解 胰高血糖素
(2)甲、乙 大脑皮层
(3)①④ (4)①③
【解析】
【分析】由图1可知,空腹时甲和乙血糖浓度偏高,丙的血糖浓度正常;餐后,甲、乙、丙的血糖浓度均有所上升。餐后12 h,甲、乙的血糖浓度高于正常值。
由图2可知,甲餐后胰岛素含量稍微有所升高,幅度较小;乙和丙的胰岛素含量先升高后下降,乙的胰岛素含量高于甲和丙。
【详解】(1)正常人进食后分泌的胰岛素可以促进葡萄糖进入组织参与氧化分解,还可以促进肝糖原和肌糖原的合成,也可以促进葡萄糖转化为非糖物质。同时会抑制肝糖原分解及非糖物质转化为葡萄糖,从而达到降血糖的目的。胰岛素分泌量增加会抑制胰岛A细胞分泌胰高血糖素,进而引起血糖浓度下降。
(2)由图可知,甲和乙餐前和餐后的血糖浓度均高于正常值,符合糖尿病的血糖标准,故可能是糖尿病患者,需要进行复查。糖尿病患者血糖浓度升高,细胞外液渗透压会升高,一方面引起下丘脑分泌垂体释放的抗利尿激素增多,促进肾小管和集合管促进水的重吸收,另一方面将兴奋传至大脑皮层,产生渴觉,主动饮水,从而降低细胞外液渗透压。
(3)糖尿病患者会出现尿糖;一次性摄糖过多也会出现暂时性尿糖;低血糖患者血糖浓度低于正常值,不会出现尿糖;抗利尿激素的作用是促进肾小管和集合管对水的重吸收,不会引起尿糖;肾小管会重吸收水、葡萄糖、氨基酸等成分,若肾小管重吸收功能障碍,则可能会出现尿糖。故选①④。
(4)由图可知,乙餐后的胰岛素分泌量很高,但是血糖水平远远高于正常值,故可能是自身抗体与胰岛素结合或自身抗体竞争性结合靶细胞膜上的胰岛素受体,胰岛素不能与受体结合,导致胰岛素不能发挥降血糖的作用。若自身效应T细胞持续杀伤胰岛B细胞,则会导致胰岛素分泌不足,与题意不符;胰岛素作用的靶细胞是几乎全身细胞,若仅仅胰岛B细胞膜上的载体对葡萄糖的转运能力下降,其他细胞上载体对葡萄糖的转运能力正常,则乙的血糖应该正常或稍微偏高,胰岛素水平也会正常或稍微偏高。故选①③。
【点睛】糖尿病的病因大致分为三类:1缺乏胰岛素;2体内有胰岛素的抗体;3体内有胰岛素受体的抗体。第一种可以通过注射胰岛素进行治疗,2、3不能通过注射胰岛素进行治疗。
19.(2019浙江4月选考·33)欲验证胰岛素的生理作用,根据以下提供的实验材料与用具,提出实验思路,预测实验结果并进行分析。
材料与用具:小鼠若干只,胰岛素溶液,葡萄糖溶液,生理盐水,注射器等。
(要求与说明:血糖浓度的具体测定方法及过程不作要求,实验条件适宜)
(1)实验思路:
①
(2)预测实验结果(设计一个坐标,用柱形图表示至少3次的检测结果)_______:
(3)分析与讨论
①正常人尿液中检测不到葡萄糖,其原因是______。
②当机体血糖水平升高时,胰岛中的内分泌细胞及其分泌的激素变化是______。此时,机体细胞一方面增加对葡萄糖的摄取、贮存和利用,另一方面______。
【答案】(1)①分别测定每只小鼠的血糖浓度,并记录
②将小鼠分为A、B两组,A组注射胰岛素,B组注射生理盐水。每隔一段时间,分别测定两组小鼠的血糖浓度,并记录
③当岀现低血糖症状后,A组注射葡萄糖溶液,B组注射生理盐水。每隔一段时间,分别测定两组小鼠的血糖浓度,并记录
④对每组所得数据进行统计分析
(2)
(3)①胰岛素促进肾小管对过滤液中葡萄糖的吸收
②胰岛β细胞分泌胰岛素增加,胰岛α细胞分泌胰高血糖素减少 抑制氨基酸等物质转化为葡萄糖
【解析】
【分析】
胰岛素能促进全身组织细胞对葡萄糖的摄取和利用,并抑制糖原的分解和糖原异生,因此,胰岛素有降低血糖的作用。与胰岛素的作用相反,胰高血糖素是一种促进分解代谢的激素。胰高血糖素具有很强的促进糖原分解和糖异生作用,使血糖明显升高。
【详解】(1)实验需要遵循对照原则和单一变量原则。要验证胰岛素的生理作用,胰岛素的生理作用为降低血糖浓度。实验前需要测定各处理组的小鼠的血糖浓度,作为实验前后的对照数据。实验分组遵循单一变量原则,分为两组,一组注射胰岛素,另一组注射生理盐水,固定时间检测小鼠的血糖浓度。待小鼠出现低血糖症状后,给低血糖组小鼠注射葡萄糖溶液,空白对照组小鼠注射生理盐水,固定时间检测小鼠的血糖浓度,即
①分别测定每只小鼠的血糖浓度,并记录;
②将小鼠分为A、B两组,A组注射胰岛素,B组注射生理盐水。每隔一段时间,分别测定两组小鼠的血糖浓度,并记录;
③当岀现低血糖症状后,A组注射葡萄糖溶液,B组注射生理盐水。每隔一段时间,分别测定两组小鼠的血糖浓度,并记录;
④对每组所得数据进行统计分析
(2)AB两组小鼠的初始血糖浓度差别不大;胰岛素有降低血糖的作用,故A组注射胰岛素后血糖浓度应有一定程度下降,B组小鼠血糖浓度应在正常范围内波动平衡;A组小鼠注射葡萄糖后血糖浓度会上升,但与B组小鼠相比可能还会偏低,故预测的实验结果如下
(3)①正常人尿液中检测不到葡萄糖是人体正常分泌胰岛素能够促进肾小管对过滤液中葡萄糖的吸收;②机体血糖水平升高时,会刺激胰岛β细胞分泌胰岛素,并抑制胰岛α细胞分泌胰高血糖素;机体细胞一方面增加对葡萄糖的摄取、贮存和利用,另一方面抑制其他非糖物质转化为葡萄糖。
【点睛】本题考查激素调节血糖浓度的相关内容,考查学生对实验设计的全面性和严谨性,同时要求学生掌握相关激素的功能和作用原理。在实验设计时要遵循对照原则,不仅有平行实验组对照还有实验前后对照。在给小鼠注射胰岛素后,需要再注射葡萄糖比较胰岛素的生理作用。
相关试卷
这是一份2023年高考生物真题与模拟试卷分项汇编专题13 体液调节(含解析),共29页。试卷主要包含了单选题,综合题等内容,欢迎下载使用。
这是一份高中生物专题15 体液调节-2020年高考真题和模拟题生物分项汇编(学生版),共6页。
这是一份三年高考(2019-2021)生物试题分项汇编专题15体液调节含答案,文件包含三年高考2019-2021生物试题分项汇编专题15体液调节含答案doc、三年高考2019-2021生物试题分项汇编专题15体液调节学生版doc等2份试卷配套教学资源,其中试卷共29页, 欢迎下载使用。

