北京市一零一中学高中化学竞赛第8讲 电解质溶液和电离平衡.doc学案
展开第8讲 电解质溶液和电离平衡
【竞赛要求】
酸碱质子理论。弱酸、弱碱的电离常数。缓冲溶液。利用酸碱平衡常数的计算。溶度积原理及有关计算。离子方程式的正确书写。
【知识梳理】
一、酸碱质子理论(Bronsted 理论)
最初阶段人们从性质上认识酸碱。酸:使石蕊变红,有酸味; 碱:使石蕊变蓝,有涩味。当酸碱相混合时,性质消失。当氧元素发现后,人们开始从组成上认识酸碱,以为酸中一定含有氧元素;盐酸等无氧酸的发现,又使人们认识到酸中一定含有氢元素。
阿仑尼乌斯(Arrhenius)的电离学说,使人们对酸碱的认识发生了一个飞跃。 HA = H+ + A- 电离出的正离子全部是 H+ ;MOH = M+ + OH- 电离出的负离子全部是 OH-。进一步从平衡角度找到了比较酸碱强弱的标准,即、。阿仑尼乌斯理论在水溶液中是成功的,但其在非水体系中的适用性,却受到了挑战。例如:溶剂自身的电离和液氨中进行的中和反应,都无法用阿仑尼乌斯的理论去讨论,因为根本找不到符合定义的酸和碱。
为了弥补阿仑尼乌斯理论的不足,丹麦化学家布仑斯惕(Bronsted)和英国化学家劳里(Lowry)于1923年分别提出了酸碱质子理论。
1、酸碱的定义
质子理论认为:凡能给出质子(H+)的物质都是酸;凡能接受质子的物质都是碱。如HCl,NH,HSO,H2PO等都是酸,因为它们能给出质子;CN-,NH3,HSO,SO都是碱,因为它们都能接受质子。为区别于阿仑尼乌斯酸碱,也可专称质子理论的酸碱为布仑斯惕酸碱。由如上的例子可见,质子酸碱理论中的酸碱不限于电中性的分子,也可以是带电的阴阳离子。若某物质既能给出质子,又能接受质子,就既是酸又是碱,可称为酸碱两性物质,如HCO等,通常称为酸式酸根离子。
2、酸碱的共轭关系
质子酸碱不是孤立的,它们通过质子相互联系,质子酸释放质子转化为它的共轭碱,质子碱得到质子转化为它的共轭酸。这种关系称为酸碱共轭关系。可用通式表示为:酸 碱 + 质子,此式中的酸碱称为共轭酸碱对。例如NH3是NH的共轭碱,反之,NH是NH3的共轭酸。又例如,对于酸碱两性物质,HCO的共轭酸是H2CO3,HCO的共轭碱是CO。换言之,H2CO3和HCO是一对共轭酸碱,HCO和CO是另一对共轭酸碱。
3、酸和碱的反应
跟阿仑尼乌斯酸碱反应不同,布仑斯惕酸碱的酸碱反应是两对共轭酸碱对之间传递质子的反应,通式为: 酸1 + 碱2 碱1 + 酸2
例如: HCl + NH3 Cl- + NH H2O + NH3 OH- + NH
HAc + H2O Ac-+ H3O+ H2S + H2O HS-+ H3O+
H2O + S 2- OH- + HS- H2O + HS- OH- + H2S
这就是说,单独一对共轭酸碱本身是不能发生酸碱反应的,因而我们也可以把通式:酸 碱 + H+ 称为酸碱半反应,酸碱质子反应是两对共轭酸碱对交换质子的反应;此外,上面一些例子也告诉我们,酸碱质子反应的产物不必定是盐和水,在酸碱质子理论看来,阿仑尼乌斯酸碱反应(中和反应、强酸置换弱酸、强碱置换弱碱)、阿仑尼乌斯酸碱的电离、阿仑尼乌斯酸碱理论的“盐的水解”以及没有水参与的气态氯化氢和气态氨反应等等,都是酸碱反应。在酸碱质子理论中根本没有“盐”的内涵。
二、弱电解质的电离平衡
1、水的电离平衡
(1)水的离子积常数H2O(l) H+(aq) + OH-(aq)
= [H+] + [OH-] (8-1)式中的称为水的离子积常数。
是标准平衡常数,式中的浓度都是相对浓度。由于本讲中使用标准浓度极其频繁,故省略除以的写法。要注意它的实际意义。 由于水的电离是吸热反应,所以,温度升高时,值变大。
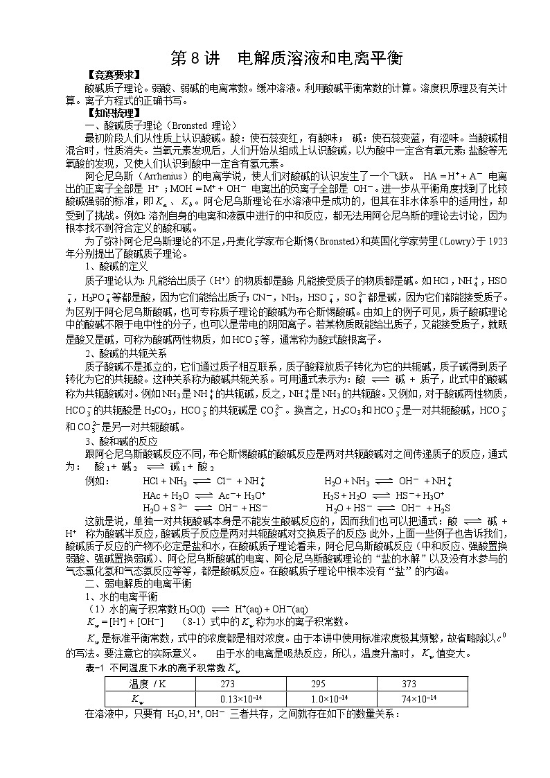
表-1 不同温度下水的离子积常数
温度 / K
273
295
373
0.13×10–14
1.0×10–14
74×10–14
在溶液中,只要有 H2O, H+, OH- 三者共存,之间就存在如下的数量关系:
[ H+ ] [ OH- ] = 不论溶液是酸性,碱性,还是中性。
常温下,[ H+ ] = 1×10–7,表示中性,因为这时= 1.0×10–14;非常温时,溶液的中性只能是指 [ H+ ] = [ OH- ]。
(2)pH 值和 pOH 值
pH = – lg [ H+] (8-2) pOH = – lg [ OH-] (8-3)
因为 [ H+ ] [ OH- ] = 1.0×10–14
所以 pH + pOH = 14 (8-4)
pH 和 pOH 一般的取值范围是 1~14 ,但也有时超出,如:[ H+ ] = 10 ,则 pH = –1。
2、弱酸和弱减的电离平衡
(1)一元弱酸和弱减的电离平衡
将醋酸的分子式简写成 HAc,用 Ac- 代表醋酸根,则醋酸的电离平衡可以表示成:
HAc H+ + Ac-
用表示酸式电离的电离平衡常数,经常简写作。且:
氨水 NH3·H2O 是典型的弱碱,用 (简写成)表示碱式电离的电离平衡常数,则有:
NH3·H2O NH4+ + OH- ==1.8×10–5
(2)多元弱酸的电离平衡
多元弱酸的电离是分步进行的,对应每一步电离,各有其电离常数。以 H2S 为例:
第一步 H2S H+ + HS-
第二步 HS- H+ + S2-
显然,。说明多元弱酸的电离以第一步电离为主。
将第一步和第二步的两个方程式相加,得:
H2S 2H+ + S2-
平衡常数表示处于平衡状态的几种物质的浓度关系,确切地说是活度的关系。但是在我们的计算中,近似地认为活度系数 f = 1,即用浓度代替活度。、的大小可以表示弱酸和弱碱的离解程度,K 的值越大,则弱酸和弱碱的电离程度越大。
3、缓冲溶液
(1)同离子效应
HAc H+ + Ac- 达到平衡时,向溶液中加入固体 NaAc(强电解质完全电离:NaAc = Na+ + Ac-),由于Ac- 的引入,破坏了已建立的弱电解质的电离平衡:
HAc H+ + Ac-
Ac-增多,使平衡左移,使 HAc 的电离度减小。
定义:在弱电解质的溶液中,加入与其具有相同离子的强电解质,从而使电离平衡左移,降低弱电解质的电离度。这种现象称为同离子效应。
(2)缓冲溶液
①概念
能够抵抗外来少量酸碱的影响和较多水的稀释的影响,保持体系 pH 值变化不大的溶液,我们称之为缓冲溶液。
如向 1L 0.10 mol·L-1 的HCN 和0.10 mol·L-1 NaCN的混合溶液中(pH = 9.40),加入0.010 mol HCl 时,pH 变为 9.31;加入0.010 mol NaOH 时,pH 变为 9.49;用水稀释,体积扩大 10 倍时,pH 基本不变。
可以认为,0.10 mol·L-1 HCN 和 0.10 mol·L-1 NaCN 的混合溶液是一种缓冲溶液,可以维持体系的 pH 值为 9.40 左右。
②原理
缓冲溶液之所以具有缓冲作用是因为溶液中含有一定量的抗酸成分和抗碱成分。当外加少量酸(或碱)时,则它与抗酸(或抗碱)成分作用,使(或)比值基本不变,从而使溶液pH值基本不变。适量水稀释时,由于弱酸与弱酸盐(或弱碱与弱碱盐)以同等倍数被稀释,其浓度比值亦不变。
缓冲溶液一般是由弱酸及其盐(如HAc与NaAc)或弱碱 及其盐(如NH3与NH盐)以及多元弱酸及其次级酸式盐或酸式盐及其次级盐(如H2CO3与NaHCO3,NaHCO3与Na2CO3)组成。这类缓冲溶液的pH值 计算可概括为如下两种形式“
(a)弱酸及其盐
[H+] = (8-5) pH = (8-6)
(b)弱碱及其盐
[OH-]= (8-7) pOH = (8-8)
缓冲溶液中的弱酸及其盐(或弱碱及其盐)称为缓冲对。缓冲对的浓度愈大,则它抵制外加酸碱影响的作用愈强,通常称缓冲容量愈大。缓冲对浓度比也是影响缓冲容量的重要因素,浓度比为1时,缓冲容量最大。一般浓度比在10到0.1之间,因此缓冲溶液的pH(或pOH)在p(或p)范围内。配制缓冲溶液时,首先选择缓冲对的p(或p)最靠近欲达到的溶液pH(或pOH),然后调整缓冲对的浓度比,使其达到所需的pH。上述计算未考虑离子间相互作用的影响,因此最后还应以pH计测定值为准。
4、酸碱指示剂
(1)指示剂的变色原理
能通过颜色变化指示溶液的酸碱性的物质,如石蕊,酚酞,甲基橙等,称为酸碱指示剂。酸碱指示剂一般是弱的有机酸。 现以甲基橙为例,说明指示剂的变色原理。甲基橙的电离平衡表示如下:
HIn In- + H+ = 4×10–4
分子态 HIn 显红色,而酸根离子 In- 显黄色。当体系中 H+ 的浓度大时,平衡左移,以分子态形式居多时,显红色;当体系中 OH- 的浓度大时,平衡右移,以离子态形式居多时,显黄色。究竟 pH = ? 时,指示剂的颜色发生变化,则与弱酸 HIn 的电离平衡常数的大小有关。
(2)变色点和变色范围
仍以甲基橙为例, HIn In- + H+ = 4×10–4 ;当 [In-] = [ HIn ] 时,[ H+ ] = p= 4×10–4,pH = p= 3.4,显橙色,介于红色和黄色之间。
当 pH < 3.4,HIn 占优势时,红色成分大; 当 pH > 3.4,In- 占优势时,黄色成分大。
故 pH = p称为指示剂的理论变色点。甲基橙的理论变色点为 pH = 3.4, 酚酞的理论变色点为 pH = 9.1。 距离理论变色点很近时,显色并不明显,因为一种物质的优势还不够大。 当 [ HIn ] = 10 [In-] 时,显红色, 当 [In-] = 10 [ HIn ] 时,显黄色。
这时有关系式 pH = p,这是指示剂的变色范围。各种颜色互相掩盖的能力并不相同。红色易显色,对甲基橙,当 [ HIn ] = 2 [In-] 时,即可显红色;而当 [In-] = 10 [ HIn ] 时,才显黄色。 故甲基橙的实际变色范围为 pH 值在 3.1 和 4.4 之间。酚酞 8.0~10.0 。选用指示剂时,可以从手册中查找其变色点和实际变色范围。
三、盐类的水解
1、各类盐的水解
盐电离出来的离子与H2O 电离出的 H+ 或OH- 结合成弱电解质的过程叫做盐类的水解。
(1)弱酸强碱盐
以 Na Ac 为例讨论。NaAc是强电解质,在溶液中完全电离,产生Na+和Ac-:
NaAc → Na+ + Ac-
Ac-会与H2O电离出的H+结合为弱电解质HAc,使水的电离平衡向右移动:
H2O H+ + OH- Ac- + H+ HAc
总反应为: Ac- + H2O HAc + OH- = (8-9)
是水解平衡常数。一般都很小[如Ac-的= 1.0×10-14/(1.8×10-5)= 5.6×10-10],故计算中常采用近似法处理。即c ≥ 20,c/> 500时 [OH-] = (8-10)
盐类水解程度常用水解度h表示:h = = (8-11)
(2)强酸弱碱盐
以 NH4Cl 为例讨论。 NH4Cl → NH + Cl-
① H2O H+ + OH- ② NH + OH- NH3 + H2O 1/
①+②: NH + H2O NH3 + H3O+
(8-12)
[H3O+] = (8-13)
h = = (8-14)
(3)弱酸弱碱盐
以 NH4Ac为例讨论。 NH4Ac → NH + Ac-
① H2O H+ + OH- ② NH + OH- NH3 + H2O 1/
③ Ac- + H+ HAc
①+②+③: NH + Ac- NH3 + Hac (8-15)
此类水解称为双水解,它的水解常数比相应的单水解常数大得多(如NH4Ac的= 1.0×10-14/(1.8×10-5×1.8×10-5)= 3.1×10-5),水解后溶液呈现的酸碱性不能从水解反应看出,必须推导求酸溶液[H+]的算式。
(4)多元弱酸强碱盐
多元弱酸有正盐、酸式盐之分。正盐以Na2CO3为例,酸式盐以NaHCO3为例讨论。
Na2CO3的水解是分步进行的,每步各有相应的水解常数。
Na2CO3 → 2Na+ + CO
① CO + H2O HCO + OH- = (8-16)
② HCO + H2O H2CO3 + OH- = (8-17)
由于,所以。多元弱酸盐水解以第一步水解为主。计算溶液pH值时,只考虑第一步水解即可。
由于c20,c/>500, 故 [OH-] = (8-18)
NaHCO3溶液中,HCO有两种变化:
HCO H+ + CO
HCO + H2O H2CO3 + OH- =
= 1.0 ×10-14/(4.3 ×10-7)= 2.3 ×10-8 = 5.6 ×10-11,故[OH-] >[H+],溶液显碱性。
溶液中还有水的电离平衡:H2O H+ + OH-
根据电荷平衡,有[Na+] + [H+] = [HCO] + [OH-] + 2[CO]
[Na+]应等于NaHCO3的原始浓度c, c + [H+] = [HCO] + [OH-] + 2[CO] (1)
根据物料平衡,有c = [H2CO3] + [HCO] + 2[CO] (2)
(2)式代入(1)式,有 [H+] = [CO] + [OH-] + [ H2CO3] (3)
(3)式右边各项以[H+]、[HCO]及相应电离常数表示:[CO] = [HCO]/[H+]
[OH-] = /[H+] [H2CO3] = [H+][HCO]/
代入(3)式后,得到:[H+] =
整理后,得到 [H+] = (8-19)
由于、都很小,HCO发生电离和水解的部分都很少,故[HCO]≈c,代入后有:
[H+] = (8-20)
通常c ,c ,则(8-20)变为:[H+] = (8-21)
(8-21)式是求算多元酸的酸式盐溶液[H+]的近似公式。此式在c不很小,c/>10,且水的离解可以忽略的情况下应用。
2、影响水解平衡的因素
(1)温度的影响
盐类水解反应吸热,△H > 0,T 增高时,增大。故升高温度有利于水解反应的进行。例如Fe3+的水解
Fe3+ + 3 H2O Fe(OH)3 + 3 H+
若不加热,水解不明显;加热时颜色逐渐加深,最后得到深棕色的 Fe(OH)3 沉淀。
(2)浓度的影响
由上述水解反应式可以看出:加水稀释时,除弱酸弱碱盐外,水解平衡向右移动,使水解度增大,这点也可以从水解度公式 h = 看出,当c减小时,h增大。这说明加水稀释时,对水解产物浓度缩小的影响较大。如Na2SiO3溶液稀释时可得H2SiO3沉淀。
(3)酸度的影响
水解的产物中,肯定有 H+ 或 OH-,故改变体系的 pH 值会使平衡移动。例如
SnCl2 + H2O = Sn(OH)Cl + HCl
为了抑制 SnCl2 的水解,为了抑制 Sn (OH) Cl 的生成,可以用盐酸来配制 SnCl2 溶液。
四、沉淀溶解平衡
难溶物质,如AgCl虽然难溶于水,但仍能微量地溶于水成为饱和溶液。其溶解的部分则几乎全部电离为Ag+ 和Cl-。一定温度时,当溶解速率和沉淀速率相等,就达到了沉淀溶解平衡:AgCl(s) Ag+ (aq) + Cl- (aq)
1、溶度积
根据化学平衡原理,在AgCl 的沉淀溶解平衡中存在如下关系:= (8-22)
习惯上简写为:= [Ag+][Cl-] (8-23)
式中是溶度积常数,简称溶度积。
对于AB 型难溶电解质,溶度积表达形式为:= [A+][B-] (8-24)
对于相同类型的物质,值的大小,反映了难溶电解质在溶液中溶解能力的大小,也反映了该物质在溶液中沉淀的难易。与平衡常数一样,与温度有关。不过温度改变不大时,变化也不大,常温下的计算可不考虑温度的影响。
2、溶度积规则
比较和Q的大小,可以判断反应进行的方向。例如:AgCl(s) Ag+ (aq) + Cl-(aq)某时刻有 Q = [Ag+][Cl-],这里的反应商也是乘积形式,故称Q 在这里又称为离子积。
(1)Q > 时,平衡左移,生成沉淀; (2)Q = 时,平衡状态,溶液饱和;
(3)Q < 时,平衡右移,沉淀溶解。
上述结论有时称之为溶度积规则,据此可以判断沉淀的生成与溶解。
3、沉淀溶解平衡的移动
(1)沉淀的生成
根据溶度积规则,当 Q > 时,将有生成沉淀。但是在配制溶液和进行化学反应过程中,有时 Q > 时,却没有观察到沉淀物生成。其原因有三个方面:
①盐效应的影响:事实证明,在AgCl饱和溶液中加入KNO3溶液,会使AgCl的溶解度增大,且加入KNO3溶液浓度越大,AgCl的溶解度增大越多。这种因加入易溶强电解质而使难溶电解质溶解度增大的现象称为盐效应。盐效应可用平衡移动观点定性解释:AgCl(s) Ag+ (aq) + Cl-(aq)
KNO3溶液加入后,并不起任何化学反应,但溶液中增加了K+ 和NO,它们与溶液中的Ag+ 和 Cl-有相互“牵制”作用,使Ag+ 和 Cl- 的自由运动受到阻碍,于是它们回到固体表面的速率减少了,即沉淀速率 < 溶解速率,平衡向右移动,AgCl的溶解度增大。
注意,当加入含共同离子的强电解质时,也有盐效应。只是盐效应对溶解度影响较小,一般不改变溶解度的数量级,而同离子效应却可以使溶解度几个数量级,因此在一般计算中,特别是较稀溶液中,不必考虑盐效应。
②过饱和现象:虽然[Ag+][Cl-] 略大于。但是,由于体系内无结晶中心,即晶核的存在,沉淀亦不能生成,而将形成过饱和溶液,故观察不到沉淀物。若向过饱和溶液中加入晶种 (非常微小的晶体,甚至于灰尘 微粒),或用玻璃棒磨擦容器壁,立刻析晶,甚至引起暴沸现象。
③沉淀的量:前两种情况中,并没有生成沉淀。实际上即使有沉淀生成,若其量过小,也可能观察不到。正常的视力,当沉淀的量达到10-5 g·mL-1 时,可以看出溶液浑浊。
(2)沉淀的溶解
根据溶度积规则,使沉淀溶解的必要条件是Q<,因此创造条件使溶液中有关离子的浓度降低,就能达到此目的。降低溶液中离子的浓度有如下几种途径:
①使相关离子生成弱电解质
要使ZnS 溶解,可以加 HCl,这是我们熟知的。H+ 和 ZnS 中溶解下来的S2- 相结合形成弱电解质 HS- 和 H2S,于是 ZnS继续溶解。所以只要 HCl 的量能满足需要,ZnS就能不断溶解。
下面讨论一下0.01mol 的ZnS 溶于1.0 L 盐酸中,所需的盐酸的最低的浓度。
查表知: = 2.0×10-24;=1.3×10-7;=1.3×10-15。
溶液中存在下述平衡:
ZnS(s) Zn2+ + S2-
H+ + S2- HS-
H+ + HS- H2S
总反应: ZnS(s) + 2 H+ Zn2+ + H2S
平衡浓度/ mol·L-1 x 0.010 0.010
x = 0.21
即平衡时的维持酸度最低应为0.21 mol·dm-3。考虑到使ZnS全部溶解,尚需消耗[H+] = 0.020 mol·L-1,因此所需HCl最低浓度为0.21 + 0.020 = 0.23 mol·L-1。
上述解题过程是假定溶解ZnS产生的S2-全部转变成H2S。实际上应是
[H2S] + [HS-] + [S2-] = 0.010 mol·L-1
大家可以自行验算,当维持酸度[H+] = 0.21 mol·L-1 时,[HS-] 、[S2-]与[H2S]相比,可以忽略不计,[H2S] ≈ 0.010 mol·L-1的近似处理是完全合理的。
同理,可以求出 0.01mol 的CuS 溶于1.0 L 盐酸中,所需的盐酸的最低的浓度约是1.0×109 mol·L-1。这种浓度过大,根本不可能存在。 看反应 CuS + 2H+ = Cu2++ H2S 的平衡常数 ,平衡常数过小。 结论是 CuS不能溶于盐酸 。
②使相关离子被氧化
使相关离子生成弱电解质的方法,即用盐酸作为溶剂的方法,不能使 CuS 溶解。反应的平衡常数过小。实验事实表明, CuS 在 HNO3 中可以溶解。原因是S2- 被氧化,使得平衡 CuS(s) Cu2+(aq) + S2-(aq) 右移,CuS溶解。反应的方程式为:3 CuS + 2 HNO3 + 6H+ = 3 Cu2+ + 2 NO + 3 S + 4 H2O
该反应的平衡常数较大。在氧化还原反应一讲中,我们将介绍如何求这类反应的平衡常数。
③使相关离子被络合
AgCl 沉淀可以溶于氨水,原因是Ag+ 被NH3 络合生成 Ag(NH3),使平衡 AgCl(s) Ag+ (aq) + Cl-(aq) 右移,AgCl 溶解。反应的 方程式为:
AgCl + 2 NH3 = Ag(NH3)2+ + Cl- 这类反应将在配位化合物一讲中学习和讨论。
(3)分步沉淀
若一种沉淀剂可使溶液中多种离子产生沉淀时,则可以控制条件,使这些离子先后分别沉淀,这种现象称为分步沉淀。
例如,某混合溶液中CrO和Cl-浓度均为0.010 mol·L-1,当慢慢向其中滴入AgNO3溶液时,何种离子先生成沉淀?当第二种离子刚刚开始沉淀时,第一种离子的浓度为多少?
随着NgNO3溶液的滴入,Ag+浓度逐渐增大,Q亦逐渐增大,Q先达到哪种沉淀的,则哪种沉淀先生成。
当Q达到AgCl 时,即Cl-开始沉淀时所需的Ag+浓度为:[Ag+] = 1.77×10-10/0.010 = 1.8×10-8 mol·L-1。
当Q达到AgCrO4时,即CrO开始沉淀时所需的Ag+浓度为:[Ag+] = = 1.1×10-5 mol·L-1。
可见沉淀Cl-所需[Ag+]低得多,于是先生成AgCl沉淀。继续滴加AgNO3溶液,AgCl不断析出,使[Cl-]不断降低。当Ag+浓度增大到1.1×10-5 mol·L-1时,开始析出Ag2CrO4沉淀。此时溶液中同时存在两种沉淀溶液平衡,[Ag+]同时满足两种平衡的要求。因而,此时
[Cl-] = 1.77×10-10/(1.1×10-5) = 1.6 ×10-5 mol·L-1,即CrO开始沉淀时,[Cl-]已很小了。通常把溶液中剩余的离子浓度≤10-5 mol·L-1,视为沉淀已经“完全”了。
(4)沉淀的转化
顾名思义,由一种沉淀转化为另一种沉淀的过程称为沉淀的转化。如向BaCO3 沉淀中加入Na2CrO4溶液,将会发现白色的BaCO3 固体逐渐转化成黄色的 BaCrO4 沉淀。为什么产生这现象呢?
可根据溶度积规则分析。当加入少量CrO 时,[Ba2+][ CrO] < ,这时不生成BaCrO4沉淀。继续加入CrO,必将有一时刻刚好达到 Q = ,即 [Ba2+][ CrO] = 。这时,体系中同时存在两种平衡:
BaCO3 Ba2+ + CO = [Ba2+][ CO] = 2.58×10-9 ①
BaCrO3 Ba2+ + CrO = [Ba2+][ CrO] = 1.6×10-10 ②
①-② 得:BaCO3 (s) + CrO BaCrO3(s) + CO ③
方程式③所表示的就是白色的BaCO3 转化成黄色的BaCrO4 的反应。其平衡常数为:
再如分析化学中常将难溶的强酸盐(如BaSO4)转化为难溶的弱酸盐(如BaCO3),然后再用酸溶解使正离子(Ba2+)进入溶液。BaSO4 沉淀转化为BaCO3沉淀的反应为BaSO4 (s)+ CO= BaCO3(s) + SO
虽然平衡常数小,转化不彻底,但只要[CO]比[ SO]大24倍以上,经多次转化,即能将BaSO4转化为BaCO3。
从上面的事实中,我们应该得出一条普遍适用于沉淀转化的规律:溶解度大的沉淀转化成溶解度小的沉淀,反应的平衡常数大;溶解度小的沉淀转化成溶解度大的沉淀,反应的平衡常数小。
【典型例题】
例1、常温常压下,在H2S气体中的饱和溶液中,H2S浓度约为0.10 mol·L-1,试计算该溶液中的[H+]、[HS-]和[S2-]。(已知H2S的 = 1.0×10-7, = 1.0×10-12)
分析:H2S是二元弱酸,但由于>,所以,计算[H+]时可当一元弱酸处理,并且[HS-]近似等于[H+]。又因为c />400,所以可采用近似公式[H+] = 计算其氢离子浓度。
解:[H+] == = 1.0×10-4 mol·L-1
[HS-] ≈ [H+] = 1.0×10-4 mol·L-1
由第二步电离HS- H+ + S2-,得= [S2-] ≈ = 1.1×10-12 mol·L-1
例2、某温度下,由水电离出的H+ 和OH- 物质的量浓度之间存在如下关系:[H+][OH-] = ,同样,对于难溶盐MA,其饱和溶液中M+ 和A- 物质的量浓度之间也存在类似关系:[W+][ A-] =。现将足量AgCl分别放在5 mL H2O、10 mL 0.2 mol·L-1 MgCl2、20 mL 0.5 mol·L-1 NaCl和40 mL 0.3 mol·L-1 HCl溶液中,溶解达到饱和,各溶液中Ag+ 浓度的数值依次为a、b、c、d,它们由大到小排列顺序为 。
分析:此题实质上是一个比较简单的沉淀溶解平衡题,由于在饱和溶液中有[Ag+][Cl-] = , 在一定温度下是一个常数,所以 [Ag+] 大小直接受制于[Cl-]的大小,若[Cl-]大,则 [Ag+] 小;若 [Cl-] 小,则 [Ag+]。这里应注意,AgCl难溶,所以加入AgCl后,溶解的AgCl所产生的[Cl-]与原溶液中的[Cl-]比较,可以忽略。
解:H2O: [Cl-] = 0 MgCl2:[Cl-] = 0.4 mol·L-1
NaCl: [Cl-] = 0.5 mol·L-1 HCl: [Cl-] = 0.3 mol·L-1
所以有a>d>b>c
例3、计算下列各溶液的pH值:(1)0.500 mol·L-1 NH4Cl溶液 (2)0.040 mol·L-1 NaF溶液
分析:此题实质上要求计算盐溶液的pH值。对于一元弱酸强酸盐有:[H+] = = ;对于一元弱酸强碱盐有:[OH-] = =
解:(1)NH + H2O NH3·H2O + H+
[H+] = = = 1.667 × 10-5 mol·L-1
pH = – lg[H+] = 4.8
(2)F- + H2O HF + OH-
[OH-] = = 1.065 × 10-6 mol·L-1
pH = 14 + lg[OH-] = 14 + lg(1.065 × 10-6) = 8.0
例4、分别取5.0 mL 0.020 mol·L-1 CaCl2溶液和5.0 mL 0.020 mol·L-1 BaCl2溶液,各加入5.0 mL 0.0020 mol·L-1 Na2SO4,是否都有沉淀生成?
已知:K = 2.45 × 10-5 K = 1.08 × 10-10。
分析:这是一道典型的判断是否有沉淀生成的题目。此类问题首先要计算出相应的离子积Q,对于CaSO4, Q = c·c;对于BaSO4,Q = c·c。然后比较Q和K的大小作出判断。当Q>K,有沉淀生成;当Q = K,处于沉淀溶解平衡;当Q<K时,无沉淀生成。
解:当加入5.0 mL 0.0020 mol·L-1 Na2SO4时,溶液中各离子的浓度为:
c= = 0.010 mol·L-1 c= 0.010 mol·L-1 c= 0.0010 mol·L-1
Q = c·c= 0.10×0.0010 = 1.0 ×10-5< K
Q = c·c= 0.01×0.0010 = 1.0 ×10-5> K
所以无CaSO4沉淀生成,而有BaSO4沉淀生成。
例5、试判断下列化学反应方向,并用质子理论说明之。
(1)HAc + CO HCO + Ac (2)H3O+ + HS H2S + H2O
(3)H2O + H2O H3O+ + OH (4)HS + H2PO H3PO4 + S2
(5)H2O + SO HSO + OH (6)HCN + S2 HS+ CN
分析:这是一道使用质子理论判断反应方向的问题。解决此类问题,关键是判断所涉及到的酸和碱的强弱。质子理论下的酸碱性强弱一般来说和电离理论下的酸碱性强弱有一致的地方。如无论是在质子理论中还是在电离理论中,H3O+ 总是水溶液中最强的酸,OH总是水溶液中最强的碱。对于在质子理论下,不易判断酸碱性强弱的物质,一般来说联系其共轭酸或共轭碱就较易判断,例如,H2SO4是强酸,其共轭碱HSO的碱性就很弱;HS为弱酸,其共轭碱S2的碱性就较强。
解:(1)HAc的酸性大于HCO,而CO的碱性大于Ac,所以反应方向为:
HAc + CO HCO + Ac
(2)H3O+ 是水中最强酸,H2S的酸性远较H3O+ 弱,所以反应方向为:H3O+ + HS H2S + H2O
(3)因H3O+ 和OH分别是水溶液中的最强酸和最强碱,所以反应方向为:
H3O+ + OH H2O + H2O
(4)酸性:H3PO4 > HS,碱性:S2> H2PO,所以反应方向为:H3PO4 + S2 HS + H2PO
(5)OH是最强碱,SO是相当弱的碱,所以反应方向为: HSO + OH H2O + SO
(6)酸性:HCN > HS,碱性:S2> CN,所以反应方向为: HCN + S2HS+ CN
例6、3%的甲酸的密度= 1.0049 g/ cm3,其pH = 1.97,问稀释多少倍后,甲酸溶液的电离度增大为稀释前的10倍?
分析:由甲酸的密度和溶质质量分数可求出甲酸的物质的量的浓度;由pH值可求出[H+],再由物质的量浓度和[H+],就可求出甲酸稀释前的电离度1。稀释后的电离度为101,但浓度变化不影响电离常数,则可由稀释前后不同浓度数值所表达的电离常数,求出稀释前后浓度的比值,即为所要稀释的倍数。
解:设稀释前甲酸的物质的量的浓度为c1,稀释后为c2。
c1 = = 6.55 × 10-1 mol · L-1
pH = 1.97 即 [H+] = 1.0715 × 10-2 mol · L-1 所以:1 = = 0.01636 即 1.636 %。
当2 = 101时,浓度c2 和c1必符合下列关系:
= = … (1) = = … (2)
(1)式除以(2)式得: = = = 117.6
另解:将c1 = 6.55×10-1 mol·L-1和[H+] = 1.0715 × 10-2 mol·L-1代入电离常数表达式得:
= = = 1.78 × 10-4
由电离常数 Ki 可求出c2。
c2 = = 5.56×10-3 mol·L-1 故= = 117.8
例7、拟配制 pH = 7 的缓冲溶液,如何从下列信息中选择缓冲对?配比应如何?
HAc H+ + Ac- = 4.74 H3PO4 H+ + H2PO = 2.12
H2PO H+ + HPO = 7.21 HPO H+ + PO = 12.44
解:缓冲范围是pH=,拟使pH = 7,可以选用= 7.21的缓冲对 H2PO– HPO
pH =- =-pH = 7.21-7.0 = 0.21 = 1.62
可以使 NaH2PO4 和 Na2HPO4 的物质的量浓度之比为 1.62 , 但要注意两者的浓度皆不宜太小,以保证缓冲容量。
例8、计算下列各溶液的pH值 (1)20 mL 0.10 mol·L-1的HCl和20 mL 0.10 mol·L-1氨水混合。
(2)20 mL 0.10 mol·L-1HCl和20 mL 0.20 mol·L-1氨水混合。
分析:不同的酸、碱、盐的混合溶液的pH值的求算,可根据“平衡组成与达成平衡所经历的途径无关”这一原理简化运算过程。
解:(1)解法一:等物质的量的HCl和NH3·H3O混合生成等物质的量的NH4Cl。NH4Cl浓度是HCl浓度的一半,c = = 0.050 mol·L-1,按NH4Cl的水解来计算溶液的pH值:
NH + H2O NH3·H3O + H+
平衡时 0.050-x x x
= = 5.6 × 10-10 = 5.6 × 10-10 x = 5.3× 10-6 pH = 5.28
解法二:按HCl与NH3·H3O反应来计算pH值:
H+ + NH3·H3O NH + H2O
开始时 0.050 0.050 0
平衡时 y y 0.050-y
K = = = 1.8 × 10 9 = 1.8 × 109 故 y = 5.3 × 10-6
[H+] = 5.3 × 10-6 mol·L-1 故pH = 5.28
(2)两溶液混合后发生中和反应,除生成与HCl等物质的量的NH4Cl,NH3·H3O还有剩余,相当于NH3·H3O – NH4Cl的缓冲溶液。
解法一:按NH3·H3O的电离平衡计算:
NH3·H3O NH + OH-
平衡时 0.050-x 0.050+x x
= 1.8 × 10-5 x = 1.8 × 10-5 pOH = 4.74 pH = 9.26
解法二:用缓冲溶液计算公式算:pH = 14 - lg + lg
使用该公式是有条件的,碱和盐的原始浓度要与平衡时相应的碱和盐认得浓度近似相等。
因为0.050 x 0.050
所以 pH = 14- 4.74 + lg = 9.26
解法三:按NH4Cl水解计算溶液的pH值:
NH + H2O NH3·H3O + H+
平衡时 0.050-x 0.050+x x
= = 5.6 × 10-10 = 5.6 × 10-10 x = 5.6 × 10-10 所以 pH = 9.25
从上述两例的不同解法可以证实平衡组成与达到平衡所经历的途径无关。
例9、称取含NaOH和Na2CO3的样品0.700 g(杂质不与HCl反应)溶解后稀释至100 mL。取20 mL该溶液,用甲基橙作指示剂,用0.110 mol·L-1 HCl滴定,终点时用去26.00 mL;另取20 mL上述溶液,加入过量BaCl2溶液,过滤,滤液中加入酚酞作指示剂,滴定达终点时,用去上述HCl溶液20 mL。试求样品中NaOH和Na2CO3质量分数。
分析:首先考虑HCl和Na2CO3的反应,由于选用甲基橙作指示剂,所以反应物为CO2,其次注意当过量BaCl2与Na2CO3反应后,并过滤,溶液中还有未反应的NaOH,用HCl滴定NaOH时,选用甲基橙或酚酞均可。
解:由题中第二个实验可知,在样品中含NaOH的质量为: = 0.44 g
所以样品中NaOH质量分数为: = 62.9%
由题中第一个实验可知,样品中含Na2CO3的质量为:
= 0.175 g
所以样品中Na2CO3百分含量为: = 25%
【知能训练】
1、根据酸碱的质子理论,“凡是能给出质子[H+]的分子或离子都是酸;凡是能结合质子的分子或离子都是碱。”按这个理论,下列微粒:
①HS-,②CO32-,③HPO42-,④NH3,⑤OH-,⑥H2O,⑦HCO3-,⑧HAc,⑨KHSO4
(1)只属于碱的微粒是: ; (2)只属于酸的微粒是: ;
(3)属于两性的微粒是: 。(填编号)。
2、人体血液的pH值变化范围较小,pH值只能在7.0~7.8的范围内变化,否则将会有生命危险。实验证明,在50 mL的血液中加入1滴(0.05 mL)10 mol·L-1 的盐酸时,pH值由7.4降至7.2,如果向50 mL、pH值为7.4的NaOH溶液中加入1滴(0.05mL)10 mol·L-1盐酸时,pH值大约将变为 。显然,人体血液具有 的作用。
3、经测定,H2O2为二元弱酸,其酸性比碳酸弱,它在碱性溶液中极不稳定,易分解生成H2O和O2。若向Na2O2中通入干燥的CO2气体,Na2O2与CO2并不起反应。
(1)写出H2O2在水溶液中的电离方程式
(2)用化学方程式表示Na2O2和潮湿的CO2气体反应的过程。
4、将食盐晶体与浓磷酸共热可得磷酸二氢钠与氯化氢气体;在磷酸二氢钠溶液中通入氯化氢气体又可得磷酸与氯化钠。上述两反应是否矛盾?若不矛盾,试以平衡移动原理解释。
5、把0.10 mol CH3COONa加到1.0 L 0.10 mol·L-1 CH3COOH溶液中(设加CH3COONa溶液体积不变),求溶液的pH(已知= 4.74)。
6、已知= 1.8 ×10-5,计算 0.10 mol·L-1 的 NH3·H2O 的 [OH-];若向其中加入固体NH4Cl ,使[NH] 的浓度达到 0.20 mol·L-1 ,求 [OH-]。
7、已知硫酸的第一步电离(H2SO4 = H++HSO)是完全的,但第二步电离(HSO H+ + SO)并不完全。如果25℃时,0.1 mol·L-1 H2SO4溶液中c(SO) = 0.010 mol·L-1,0.1 mol·L-1 NaHSO4溶液中c(SO) = 0.029 mol·L-1,试回答:
(1)25℃时,0.1 mol·L-1 H2SO4溶液中pH = ;(可用对数表示)
(2)为何0.1 mol·L-1 的H2SO4 溶液中的c(SO) 比0.1 mol·L-1 的NaHSO4 溶液中c(SO) 小?
(3)0.1 mol·L-1 Na2SO4溶液的pH值 7(填大于、小于或等于)
(4)固体NaHSO4与固体食盐混和共热至600℃,能否得到HCl气体?为什么?
(5)常温下测得0.25 mol·L-1的CuSO4溶液的pH值为5,0.25 mol·L-1 Cu(ClO4)2溶液的pH值为4.5,其原因是 。
8、用有关理论解释下列事实:甲学生在制得Mg(OH)2沉淀中加入浓氯化铵溶液,结果沉淀完全溶解,乙学生在制得的Mg(OH)2沉淀中加入浓醋酸铵溶液,结果沉淀也完全溶解。
9、用适当的公式,通过计算,解释下列事实(要求:必须用数据证明你的每个结论是合理的。假定(a)所谓溶解一词,是指298K时在1L溶液中溶解0.1mol硫化物;(b)Cu2+(aq)不与Cl-形成稳定的配合物)。
(1)Tl2S可溶解在浓度为1 mol·L-1的无络合性、无氧化性的一元强酸中。
(2)CuS不溶于1 mol·L-1盐酸。
有关常数:(H2S) = 7,(HS-) = 13 溶度积:(Tl2S) = 10-20,(CuS) = 10-35
10、难溶化合物的饱和溶液中存在着溶解平衡,例如:
AgCl(固) Ag++Cl- ; Ag2CrO4(固) 2Ag++CrO42-。
在一定温度下,难溶化合物饱和溶液的离子浓度的乘积为一常数,这个常数用 表示。已知:(AgCl) = [Ag+][Cl-] = 1.8×10-10;(Ag2CrO4) = [Ag+]2[CrO42-] = 1.9×10-12
现有0.001 mol·L-1 AgNO3溶液滴定0.001 mol·L-1 KCl和0.001 mol·L-1 的K2CrO4的混和溶液,试通过计算回答:
(1)Cl-和CrO42- 哪种先沉淀? (2)当CrO42- 以 Ag2CrO4 形式沉淀时,溶液中的Cl- 离子浓度是多少? CrO42- 与Cl- 能否达到有效的分离?(设当一种离子开始沉淀时,另一种离子浓度小于10-5 mol·L-1 时,则认为可以达到有效分离)
11、丙二酸(H2A)的pKa1 = 2.86,pKa2 = 5.70,向20.00 mL Na2A、NaHA混合溶液中加入1.00 mL 0.0100 mol·L-1 HCl,pH为5.70;滴入同样浓度10.00 mL HCI,pH为4.28,求初始混合液中Na2A、NaHA浓度和pH。
12、二元酸H2A的电离反应如下:
H2A HA- + H+ K1 = 4.50×10-7 HA- A2- + H+ K2 = 4.70×10-11
用0.300 mol·L-1 HCl滴定含有Na2A和NaHA的一份20.00 mL的溶液,滴定进程用玻璃电极pH计跟踪,滴定曲线上的两个点对应的数据如下:
加入的HCl/mL
1.00
10.00
pH
10.33
8.34
(1)加入1.00 mL HCl时首先与HCl反应的物种是什么?产物是什么?
(2)(1)中生成的产物有多少mmol? (3)写出(1)中生成的产物与溶剂反应的主要平衡式
(4)起始溶液中存在的Na2A和NaHA的量各有多少mmol?
(5)计算为达到第二个等当点所需要HCl的总体积。
参考答案:
1、(1)②④⑤ (2)⑧⑨ (3)①③④⑦
2、2 ; 抵御外来的少量酸碱,使血液的pH值能维持在一定范围内
3、(1)H2O2 = H++ HO ,HO= H++ O
(2)Na2O2 + H2O + CO2 = Na2CO3 + H2O,2H2O2H2O + O2↑
4、不矛盾,因为前者反应时,H3PO4为难挥发性酸,而HCl具有挥发性,所以有HCl气体逸出,平衡右移。后者反应时,水溶液中HCl是强酸,H3PO4是中强酸(弱电解质),故反应时平衡向生成弱电解质方向移动。 5、4.74 6、1.34×10-3 mol·L-1 ;9.0×10-6 mol·L-1
7、(1)– lg 0.11 (2)H2SO4的第一级电离抑制了HSO4-的电离 (3)大于
(4)能。因为生成的氯化氢气体可以不断脱离反应体系
(5)在这两种物质中,Cu2+ 都能水解使溶液呈酸性,而在CuSO4 溶液中,SO 能水解一部分产生OH-,从而使Cu2+ 水解产生的酸性有一部分被抵消,而ClO不会发生水解
8、浓醋酸铵也能使Mg(OH)2沉淀溶解,这说明不能用氯化铵水解呈酸性而使Mg(OH)2溶解,因为醋酸铵呈中性。正确的结论是这两种盐都提供了大量的NH,它能与OH-结合生成NH3·H2O弱电解质,使Mg(OH)2不断溶解。
9、(1)题目中给出的溶解标准,可推知各离子的起始浓度:
c(Tl+) = 0.2 mol·L-1,c(S2-) = 0.1 mol·L-1 。
在1 mol·L-1 的一元强酸中,c(H+) = 1 mol·L-1;c(S2-) ≈10 21 mol·L-1;
c2(Tl+)c(S2-) = 4×10-23<(Tl2S)
(2)Cu2+不与Cl- 形成稳定的配合物,c(Cu2+)c(S2-) =10-22>(CuS),所以 CuS不溶于1 mol·L-1盐酸中。
10、(1)AgCl饱和所需Ag+浓度[Ag+]1== 1.8×10-7 mol·L-1;Ag2CrO4饱和所需Ag+ 浓度[Ag+]2== 4.36×10-5 mol·L-1;[Ag+]1<[Ag+]2,Cl-先沉淀。
(2)Ag2CrO4开始沉淀时[Cl-]== 4.13×10-6<10-5,所以能有效地分离。
11、设原有Na2A x mmol,NaHA y mmol,pH = 5.70 = ,溶液中[HA-] = [A2-],有:
x-0.010 0×1.00 = y +0.010 0×1.00
pH = 4.28 = 1/2(+),溶液中A2-全转化为HA-,有:x = 10.00×0.010 0 = 0.100(mmol)
故 x = 0.100 mmol,y = 0.080 mol。
故起始 [Na2A] = 0.005 mol·L-1 [NaHA] = 0.004 mol·L-1 pH = + lg= 5.80。
12、(1)首先起反应的是A2-,因为A2-碱性比HA-强,产物是HA- (2)产物为0.300 mmol
(3)HA- + H2O H2A + OH- K = 2.2×10-8 > K2 HA-水解趋势比电离趋势大
(4) = 6.35 = 10.32 在pH为8.34时,该值 (+)/2 = (6.35 +10.32) /2 所有的A2- 均质子化为HA-。故初始溶液中A2-的量为3.00 mmol,在pH = 10.33时为缓冲体系,[A2-]/[HA-] = 1,故初始溶液中HA- 的量为2.40 mmol。
(5)到达第一个等当点时,所需HCl总体积为28.00 mL。
北京市一零一中学高中化学竞赛第18讲 化学实验基础.doc学案: 这是一份北京市一零一中学高中化学竞赛第18讲 化学实验基础.doc学案,共14页。学案主要包含了竞赛要求,知识梳理,典型例题,知能训练等内容,欢迎下载使用。
北京市一零一中学高中化学竞赛第2讲 溶液.doc学案: 这是一份北京市一零一中学高中化学竞赛第2讲 溶液.doc学案,共10页。学案主要包含了竞赛要求,知识梳理,典型例题,知能训练等内容,欢迎下载使用。
北京市一零一中学高中化学竞赛第5讲 分子结构.doc学案: 这是一份北京市一零一中学高中化学竞赛第5讲 分子结构.doc学案,共12页。学案主要包含了竞赛要求,知识梳理,典型例题,知能训练等内容,欢迎下载使用。

