所属成套资源:【新教材】2022届新高考生物一轮复习课后检测Word版含解析
【新教材】2022届新高考生物一轮复习课后检测:4+核酸是遗传信息的携带者细胞中的糖类和脂质+Word版含解析
展开
这是一份【新教材】2022届新高考生物一轮复习课后检测:4+核酸是遗传信息的携带者细胞中的糖类和脂质+Word版含解析,共6页。
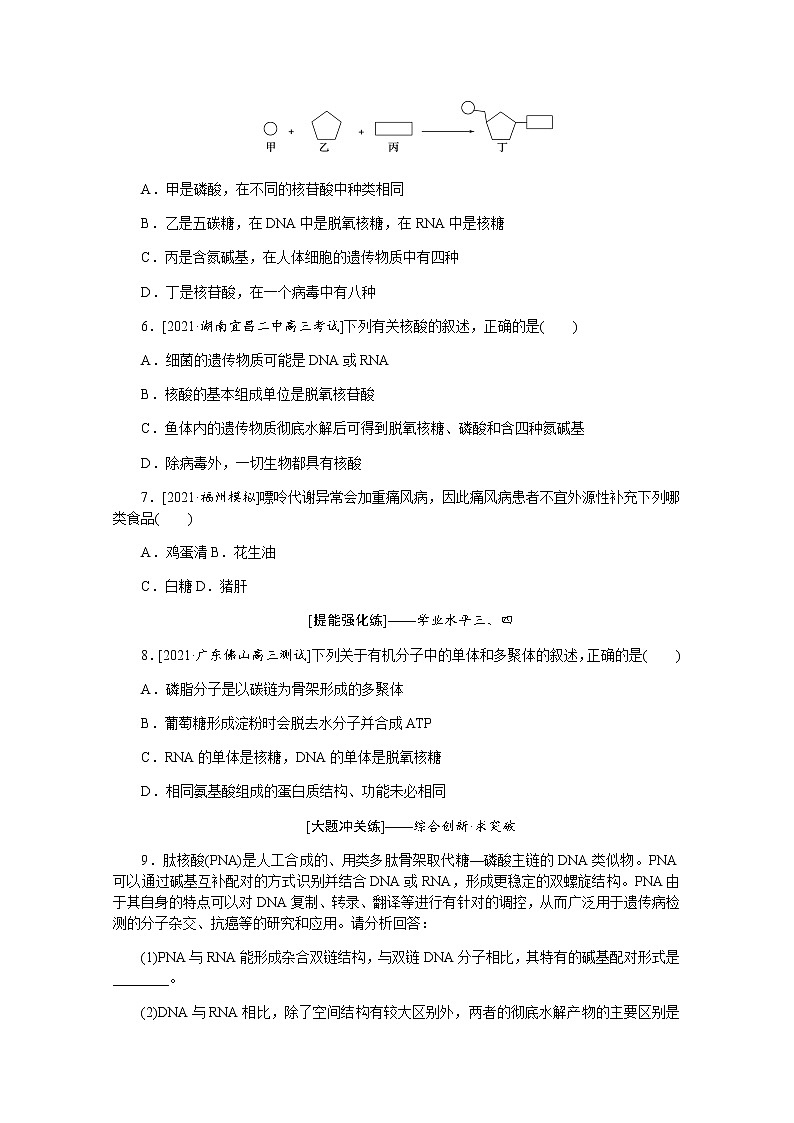
www.ks5u.com课后定时检测案4 核酸是遗传信息的携带者细胞中的糖类和脂质 [基础巩固练]——学业水平一、二考点一 糖类、脂质的种类和作用(Ⅱ)1.下列结构或物质肯定不含核糖的是( ) A.ATPB.酶C.DNAD.核糖体2.[经典模拟]下列关于细胞内物质的叙述,错误的是( )A.糖类是细胞的主要能源物质B.磷脂是构成细胞不可缺少的脂质C.ATP和某些RNA中均有腺嘌呤和核糖D.氨基酸种类和数量相同的蛋白质,其功能一定相同3.[2021·湖南宜昌二中高三考试]新鲜黄瓜中含有非常柔嫩的纤维素,既能加速肠道内食物残渣的排出,又有降低血液中胆固醇的功能,因此,患有肥胖症、高胆固醇和动脉硬化的病人,常吃黄瓜大有益处。纤维素和胆固醇两种化合物与下列物质中元素组成最相似的一组是( )A.糖原、胰岛素、性激素B.性激素、生长激素C.淀粉、糖原、性激素D.DNA、RNA4.目前,瘦成“一道闪电”受到许多人的追捧,但是脂肪也是人体重要的营养物质,人体内脂肪的生理功能包括( )①生物膜的重要成分 ②良好的储能物质 ③缓冲、减压和保护内脏 ④对生命活动具有调节作用 ⑤促进人体肠道对钙、磷的吸收 ⑥绝热、保温作用A.②③⑥B.①②⑥C.③④⑤D.①②③④⑤⑥考点二 核酸的结构和功能(Ⅱ)5.下列关于如图所示过程的叙述,错误的是( )A.甲是磷酸,在不同的核苷酸中种类相同B.乙是五碳糖,在DNA中是脱氧核糖,在RNA中是核糖C.丙是含氮碱基,在人体细胞的遗传物质中有四种D.丁是核苷酸,在一个病毒中有八种6.[2021·湖南宜昌二中高三考试]下列有关核酸的叙述,正确的是( )A.细菌的遗传物质可能是DNA或RNAB.核酸的基本组成单位是脱氧核苷酸C.鱼体内的遗传物质彻底水解后可得到脱氧核糖、磷酸和含四种氮碱基D.除病毒外,一切生物都具有核酸7.[2021·福州模拟]嘌呤代谢异常会加重痛风病,因此痛风病患者不宜外源性补充下列哪类食品( )A.鸡蛋清B.花生油C.白糖D.猪肝[提能强化练]——学业水平三、四8.[2021·广东佛山高三测试]下列关于有机分子中的单体和多聚体的叙述,正确的是( )A.磷脂分子是以碳链为骨架形成的多聚体B.葡萄糖形成淀粉时会脱去水分子并合成ATPC.RNA的单体是核糖,DNA的单体是脱氧核糖D.相同氨基酸组成的蛋白质结构、功能未必相同[大题冲关练]——综合创新·求突破9.肽核酸(PNA)是人工合成的、用类多肽骨架取代糖—磷酸主链的DNA类似物。PNA可以通过碱基互补配对的方式识别并结合DNA或RNA,形成更稳定的双螺旋结构。PNA由于其自身的特点可以对DNA复制、转录、翻译等进行有针对的调控,从而广泛用于遗传病检测的分子杂交、抗癌等的研究和应用。请分析回答:(1)PNA与RNA能形成杂合双链结构,与双链DNA分子相比,其特有的碱基配对形式是________。(2)DNA与RNA相比,除了空间结构有较大区别外,两者的彻底水解产物的主要区别是________________________________________________________________________________________________________________________________________________。(3)PNA被用于抗癌,其主要途径是在癌细胞中PNA可与特定核苷酸序列结合,从而调控突变基因的________________过程,以达到在基因水平上治疗癌症的目的。PNA与DNA或RNA形成稳定的双螺旋结构,主要原因是PNA不易被细胞降解,其理由很可能是________________________________________________________________________________________________________________________________________________。10.[2021·安徽省滁州定远高三月考]人体既可以从食物中获取胆固醇,也可以依靠自身细胞合成胆固醇。血液中的胆固醇需要与载脂蛋白结合成低密度脂蛋白(简称LDL),才能被运送至身体各处的细胞。一种名为家族性高胆固醇血症的单基因遗传病患者血液内胆固醇含量是正常人的6倍以上。(1)胆固醇是人体细胞________的重要组分。(2)研究人员利用体外培养的细胞对胆固醇合成速度的调节机制进行了研究。根据上述实验结果可知,正常情况下,细胞合成胆固醇的速度受到血液中________含量的调控,这是一种________调节机制,能够避免血液中胆固醇含量过高,而家族性高胆固醇血症患者丧失了这种调节能力。(3)研究人员检测体外培养的正常细胞和家族性高胆固醇血症患者细胞摄取LDL的速度,得到下图所示结果。①由图可知,当LDL浓度超过35μg/mL时,A线斜率明显下降,且随LDL浓度的增加,A线与B线的差值________。据此可推测正常细胞有两种摄取LDL的方式。方式一:LDL与细胞膜上的特异性受体结合后被胞吞,之后受体重新回到膜上;方式二:LDL被随机内吞入细胞(不需要与受体结合)。家族性高胆固醇血症患者细胞摄取胆固醇的方式可能为__________。②研究人员分别培养正常人及患者的细胞,一段时间后检测细胞的放射性强度。若①的假设成立,请将预期实验结果填入表格( “+”表示细胞有放射性,“+”数量越多放射性越强,“-”表示细胞无放射性)。 1组2组3组4组实验材料正常细胞正常细胞患者细胞患者细胞培养液加入20μg/mL放射性标记LDL加入20μg/mL放射性标记LDL+高浓度无标记LDL同组1同组2细胞放射性强度+++ⅰ______ⅱ______ⅲ______(4)研究人员将能够破坏细胞膜上各种受体的链霉蛋白酶加入细胞培养液中,发现正常细胞摄取LDL的速度________,家族性高胆固醇血症患者细胞摄取LDL的速度________,进一步证实了LDL受体的存在。(5)根据上述研究,解释家族性高胆固醇血症患者血液内胆固醇含量过高的病理机制________________________________________________________________________________________________________________________________________________________________________________________________________________________。
课后定时检测案41.解析:ATP是腺苷三磷酸,腺苷中含有核糖;少部分酶的化学本质是RNA,含有核糖;DNA含有的糖是脱氧核糖;核糖体的组成成分中有rRNA,含有核糖。答案:C2.解析:蛋白质的特定结构决定其特定的功能,氨基酸种类和数量相同的蛋白质,由于多肽链中氨基酸的排列方式不同及肽链盘曲折叠方式和形成的空间结构不同,其功能亦不相同,D错误。答案:D3.解析:纤维素和胆固醇都是由C、H、O三种元素组成。胰岛素和生长激素的化学本质都是蛋白质,二者的元素组成中均含有C、H、O、N,A、B错误;淀粉、糖原和性激素都是由C、H、O三种元素组成,C正确;DNA和RNA的组成元素都是C、H、O、N、P,D错误。答案:C4.解析:磷脂是生物膜的重要成分之一,①错误;脂肪是良好的储能物质,动物及人体内的脂肪还有绝热保温作用,可减少热量散失、维持体温恒定、缓冲、减压和保护内脏器官的作用,②③⑥正确;激素对生命活动具有调节作用,脂肪不属于激素,④错误;维生素D能促进人体肠道对钙磷的吸收,⑤错误。综上分析,A正确,B、C、D均错误。答案:A5.解析:题图所示为核苷酸的组成,甲是磷酸,乙是五碳糖,丙是含氮碱基。人体细胞中的遗传物质是DNA,DNA中的含氮碱基只有四种。病毒中的核酸只有一种,所以组成某种病毒核酸的核苷酸只有四种。答案:D6.解析:细菌的遗传物质是DNA,A错误;核酸包括脱氧核糖核酸和核糖核酸,基本组成单位是核苷酸,B错误;鱼的遗传物质是DNA,彻底水解后可得到脱氧核糖、磷酸和四种含氮碱基,C正确;病毒是由核酸和蛋白质构成的,D错误。答案:C7.解析:腺嘌呤、鸟嘌呤主要存在于细胞核中,可作为DNA复制的原料。鸡蛋清、花生油、白糖都是非细胞结构,不含嘌呤碱基,而猪肝是细胞结构,含有嘌呤碱基。答案:D8.解析:磷脂是以碳链为骨架构成的有机物,但不是多聚体,A错误;葡萄糖形成淀粉时会脱去水分子,但并不能释放能量,因此不能合成ATP,B错误;RNA的单体是核糖核苷酸,DNA的单体是脱氧核糖核苷酸,C错误;蛋白质的多样性取决于组成蛋白质的氨基酸的种类、数目、排列顺序,以及蛋白质的空间结构,氨基酸的种类相同,但蛋白质的结构、功能不一定相同,D正确。答案:D9.解析:(1)双链DNA的碱基配对方式是A—T、T—A、G—C、C—G,PNA与RNA形成的杂合双链结构的碱基配对形式是A—U、T—A、G—C、C—G,所以PNA与RNA形成的杂合双链结构特有的碱基配对形式是A—U。(2)组成DNA的化学成分为磷酸、脱氧核糖与A、C、G、T四种碱基,组成RNA的化学成分为磷酸、核糖与A、C、G、U四种碱基,所以DNA与RNA相比,两者彻底水解产物的主要区别是DNA含脱氧核糖和碱基T,RNA含核糖和碱基U。(3)癌细胞中RNA可与特定的核苷酸序列结合,从而调控突变基因的复制、转录及翻译过程,从而在基因水平上治疗癌症。PNA不易被细胞降解,其理由是PNA是人工合成的DNA类似物,细胞内缺乏能够降解PNA的酶。答案:(1)A—U(2)DNA含脱氧核糖和碱基T,RNA含核糖和碱基U(3)复制、转录及翻译 细胞内缺乏能够降解PNA的酶10.解析:(1)细胞膜的主要成分为蛋白质和脂质,其中动物细胞的细胞膜中含有胆固醇。(2)分析表格数据可知,正常细胞在常规细胞培养条件下胆固醇的合成速度低,去除培养液中血清成分时胆固醇合成速度高,而无血清培养基中加入LDL,胆固醇合成速度又低,说明细胞合成胆固醇的速度受到血液中LDL含量的调控,这是一种负反馈调节机制,能够避免血液中胆固醇含量过高。(3)①由图可知,当LDL浓度超过35μg/mL时,A线斜率明显下降,且随LDL浓度的增加,A线与B线呈平行,即两者的差值不变。分析曲线可知,曲线B呈上升趋势,并且不存在饱和点,因此可以确定该物质的运输与细胞膜上的受体无关,即LDL被随机胞吞入细胞(不需要与受体结合),说明家族性高胆固醇血症患者细胞摄取胆固醇的方式可能为方式二。②根据以上分析可知,胆固醇合成速度存在负反馈调节,即LDL含量越高,LDL胆固醇合成速度越低,所以第2组中LDL浓度过高,导致细胞具有的放射性较低;由于家族性高胆固醇血症患者丧失了负反馈调节能力,且摄取LDL的速率一直低于正常细胞,所以第3组和第4组培养结果均含有较低的放射性。(4)根据题意可知,链霉蛋白酶会破坏细胞膜上各种受体,如果正常细胞摄取LDL的速度降低,家族性高胆固醇血症患者细胞摄取LDL的速度不变,就可以证实了LDL受体的存在。(5)家族性高胆固醇血症患者血液内胆固醇含量过高的病理机制:患者LDL受体基因缺陷,导致细胞膜上缺少正常LDL受体,从血液中摄取LDL速度低,对细胞内胆固醇合成的反馈抑制作用弱,细胞合成胆固醇的量较多,释放到血液中的LDL较多。答案: (1)细胞膜(生物膜) (2)LDL 负反馈 (3)①不变 方式二 ②ⅰ+ ⅱ+ ⅲ+ (4)降低 不变(5)患者LDL受体基因缺陷,导致细胞膜上缺少正常LDL受体,从血液中摄取LDL速度低,对细胞内胆固醇合成的反馈抑制作用弱,细胞合成胆固醇的量较多,释放到血液中的LDL较多
相关试卷
这是一份2024版新教材高考生物全程一轮总复习课后定时检测案4细胞中的糖类和脂质核酸是遗传信息的携带者,共7页。
这是一份【新教材】2022届新高考生物一轮复习课后检测:26+生物的进化+Word版含解析,共9页。
这是一份【新教材】2022届新高考生物一轮复习课后检测:24+染色体变异与育种+Word版含解析,共9页。

