六年级上册数学试题-期中测试卷-人教版(含答案) (28)
展开1.妹妹集邮120张,比姐姐少 ,姐姐集邮多少张,正确列式为( )。
A. B. C.
2.110克的糖水中含糖30克,糖与水的比是( )。
A.3:11 B.3:10 C.3:9 D.3:8
3.走同一段路,小东用6分钟,小强用8分钟。小东和小强的速度之比是( )。
A.6:8 B.3:4 C.4:3
4.一个平行四边形,底扩大到原来的6倍,高缩小为原来的 ,那么这个平行四边形的面积( )。
A.扩大到原来的6倍 B.缩小为原来的
C.面积不变 D.扩大到原来的3倍
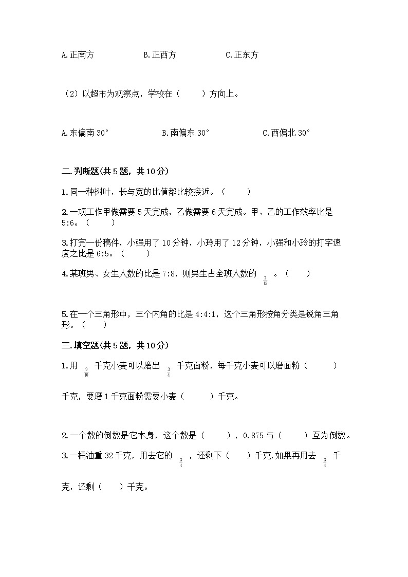
5.
(1)以超市为观察点,商场在( )。
A.正南方 B.正西方 C.正东方
(2)以超市为观察点,学校在( )方向上。
A.东偏南30° B.南偏东30° C.西偏北30°
二.判断题(共5题,共10分)
1.同一种树叶,长与宽的比值都比较接近。( )
2.一项工作甲做需要5天完成,乙做需要6天完成。甲、乙的工作效率比是5:6。( )
3.打完一份稿件,小强用了10分钟,小玲用了12分钟,小强和小玲的打字速度之比是6:5。( )
4.某班男、女生人数的比是7:8,则男生占全班人数的。( )
5.在一个三角形中,三个内角的比是4:4:1,这个三角形按角分类是锐角三角形。( )
三.填空题(共5题,共10分)
1.用千克小麦可以磨出千克面粉,每千克小麦可以磨面粉( )千克,要磨1千克面粉需要小麦( )千克。
2.一个数的倒数是它本身,这个数是( ),0.875与( )互为倒数。
3.一桶油重32千克,用去它的,还剩下( )千克.如果再用去千克,还剩( )千克。
4.甲、乙、丙三个数的比是4∶7∶9,这三个数的平均数是60,这三个数分别是( )、( )、( )。
5.我们计划铺设一条长2280米的地下管道,今天是第一天开工,就完成了全长的。我们今天一共铺设了( )米的管道。
四.计算题(共2题,共20分)
1.怎样简便就怎样算。
2.根据不同的条件列式,不计算。
在“变废为宝,从我做起”的科学调查体验活动中,六(1)班收集废品240千克,( ),六(2)班收集废品多少千克?
(1)六(2)班比六(1)班少收集。
(2)比六(2)班多。
(3)六(1)班比六(2)班的多60千克。
五.作图题(共2题,共11分)
1.根据下面的描述,在平面图上标出各场所的位置。
①乐乐家在电视塔的北偏东30°方向1km处。
②商场在电视塔的南偏西45°方向1500m处。
2.书店东面150米处有一家商场,一家超市在书店西面400米的地方,请你在下面的图中标出商场和超市的位置,并算一算:商场和超市之间的距离有多远?
六.解答题(共5题,共28分)
1.服装厂计划一个月生产衬衫5000件,结果上半月完成,如果下半月完成的与上半月同样多,这个月超额生产了多少件?
2.蚂蚁搬家。
3.一台彩色电视机原价3680元,连续两次降价。现价多少元?
4.书架上有两层书,上层有50本,拿出上层的放入下层,则上、下层书的本数同样多,原来下层有多少本书?
5.一艘军舰,从起点向东偏北60°行驶72千米后向东行驶36千米,最后向北偏西30°行驶24千米到达终点。
(1)根据上面的描述,把军舰行驶的路线图画完整;
(2)根据路线图,说一说军舰按原路回程时所行驶的方向和路程;
(3)如果从终点返回起点用了4小时,这艘军舰返回时的速度是多少?
七.综合题(共1题,共6分)
1.连线找朋友,看谁找得又对又快。
(1)
(2)
参考答案
一.选择题
1.C
2.D
3.C
4.D
5.B
二.判断题
1.√
2.×
3.√
4.√
5.√
三.填空题
1.;
2.1;
3.8;7.25
4.36;63;81
5.76
四.计算题
1.(1)20.8(2)5.8(3)5(4)54
2.(1)解:根据分数乘法的意义列式:240×(1-)
(2)解:根据分数除法的意义列式:240÷(1+)
(3)解:根据分数除法的意义列式:(240-60)÷ 67
五.作图题
1.如图:
2.如下:
六.解答题
1.解:
2.解:8时-7时50分=10分
×10=4(米)
8时15分-7时50分=25分
×25=10(米)
8时50分-7时50分=1小时=60分
×60=24(米)
答:走了4米。现在共走了10米。到家了,已经走了24米。
3.3680×(1-)(1-)=2070(元)
答:现价2070元。
4.50×=10(本),50-10-10=30(本) 答:原来下层有30本书。
5.(1)如下图。
(2)返回时,先向南偏东30°方向行驶24 km,再向正西方向行驶36 km,最后向南偏西30°方向行驶72 km回到起点。
(3)(72+36+24)÷4=33(千米/小时)。
答:返回时的速度是33千米/小时。
七.综合题
1.如下:
五年级上册数学试题-期中测试卷-人教版(含答案) (28): 这是一份五年级上册数学试题-期中测试卷-人教版(含答案) (28),共6页。试卷主要包含了地球上每小时都有人出生,下面算式的得数大约是3000,如果9,6 D,56÷14 120,19÷9等内容,欢迎下载使用。
二年级上册数学试题-期中测试卷-人教版(含答案) (28): 这是一份二年级上册数学试题-期中测试卷-人教版(含答案) (28),共7页。试卷主要包含了3×44×5,摆4个,需要个图形,5个7相加,写成算式为,下面说法中,错误的是等内容,欢迎下载使用。
六年级上册数学试题-期中测试卷-人教版(含答案): 这是一份六年级上册数学试题-期中测试卷-人教版(含答案),共9页。试卷主要包含了5% B,6∶5=18∶等内容,欢迎下载使用。

