初中化学课题2 氧气教学设计
展开1.知道氧气的性质,掌握硫、磷、碳与氧气反应的现象,文字表达式。
2.认识化学反应,掌握化合反应、氧化反应、缓慢氧化等概念。
【重点难点】
1.氧气的化学性质及化学反应的概念。
2.理解氧气的化学性质比较活泼。
学习内容一 氧气的性质
【学习指导】
阅读课本第33-35页的有关内容,完成下列填空。
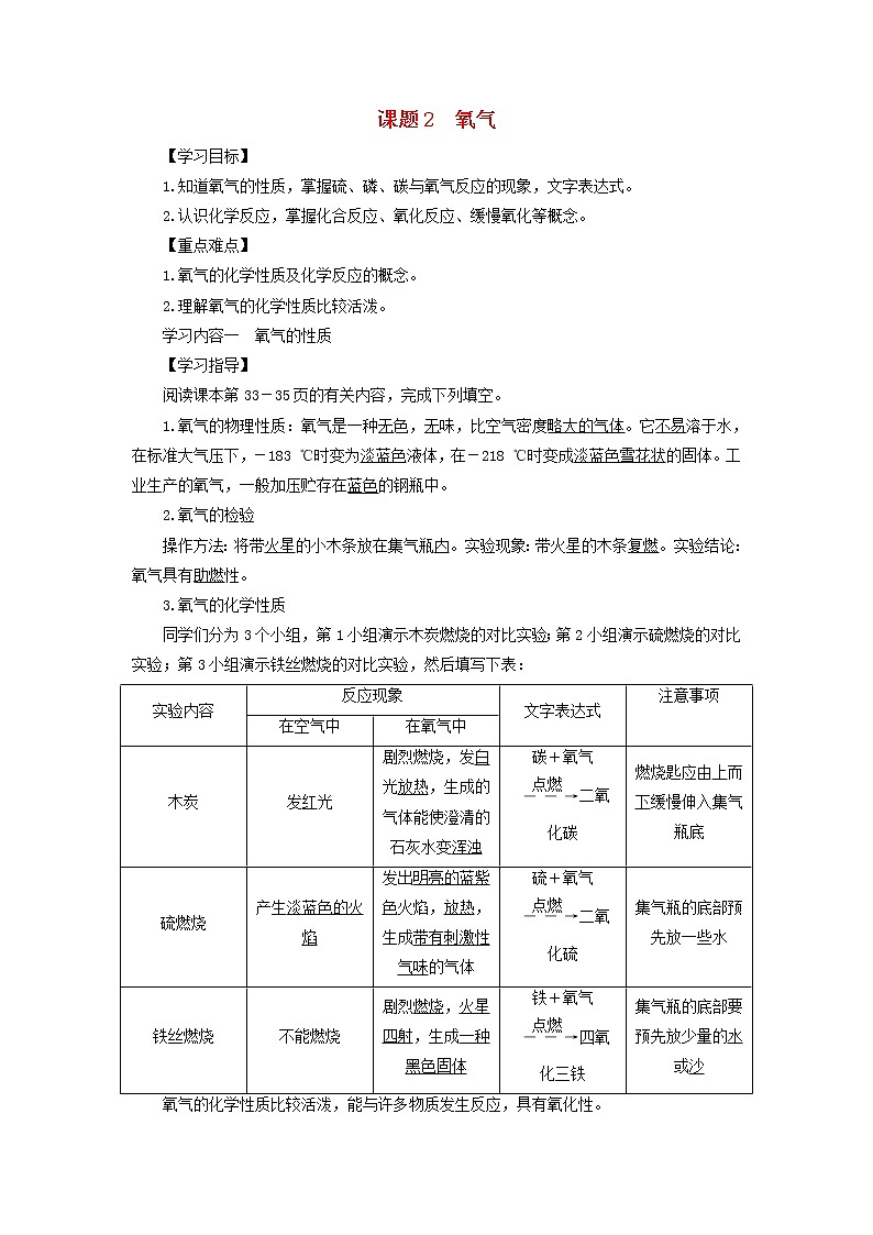
1.氧气的物理性质:氧气是一种无色,无味,比空气密度略大的气体。它不易溶于水,在标准大气压下,-183 ℃时变为淡蓝色液体,在-218 ℃时变成淡蓝色雪花状的固体。工业生产的氧气,一般加压贮存在蓝色的钢瓶中。
2.氧气的检验
操作方法:将带火星的小木条放在集气瓶内。实验现象:带火星的木条复燃。实验结论:氧气具有助燃性。
3.氧气的化学性质
同学们分为3个小组,第1小组演示木炭燃烧的对比实验;第2小组演示硫燃烧的对比实验;第3小组演示铁丝燃烧的对比实验,然后填写下表:
氧气的化学性质比较活泼,能与许多物质发生反应,具有氧化性。
【讨论交流】
铁丝在氧气中燃烧,集气瓶中预先装少量水或铺一层细沙有何作用?火柴起什么作用?为何要待火柴快燃尽时,才将铁丝伸入氧气中?
【温馨点拨】
防止反应时产生的高温熔化物溅落下来炸裂瓶底;引燃;以免火柴燃烧消耗氧气。
【名师归纳】
1.可燃物在氧气中燃烧比在空气中燃烧要剧烈。
2.某些在空气中不能燃烧的物质,在氧气中能燃烧,说明氧气的化学性质比较活泼。
3.物质在空气中燃烧,实际上是与其中的氧气发生反应,由于空气中氧气的含量较少,因此在空气中燃烧不如在氧气中剧烈,即物质燃烧的剧烈程度与氧气的浓度有关。
【反馈练习】
1.下列物质能在空气中燃烧,且产生大量白烟的是(C)
A.木炭 B.硫粉 C.红磷 D.铁丝
2.二百多年前,法国化学家拉瓦锡通过实验得出氧气约占空气总体积的1/5,有关氧气的叙述正确的是(B)
A.具有可燃性
B.铁丝在氧气中燃烧火星四射
C.硫在氧气中燃烧生成三氧化硫
D.木炭在氧气中燃烧生成有刺激性气味的气体
3.下列说法错误的是(B)
A.红磷在氧气中燃烧时,产生大量白烟
B.木炭在氧气中燃烧时,发出白光,生成黑色固体
C.铁丝在氧气中剧烈燃烧时,火星四射,生成黑色固体
D.硫粉在氧气中燃烧时,发出蓝紫色火焰,闻到刺激性气味
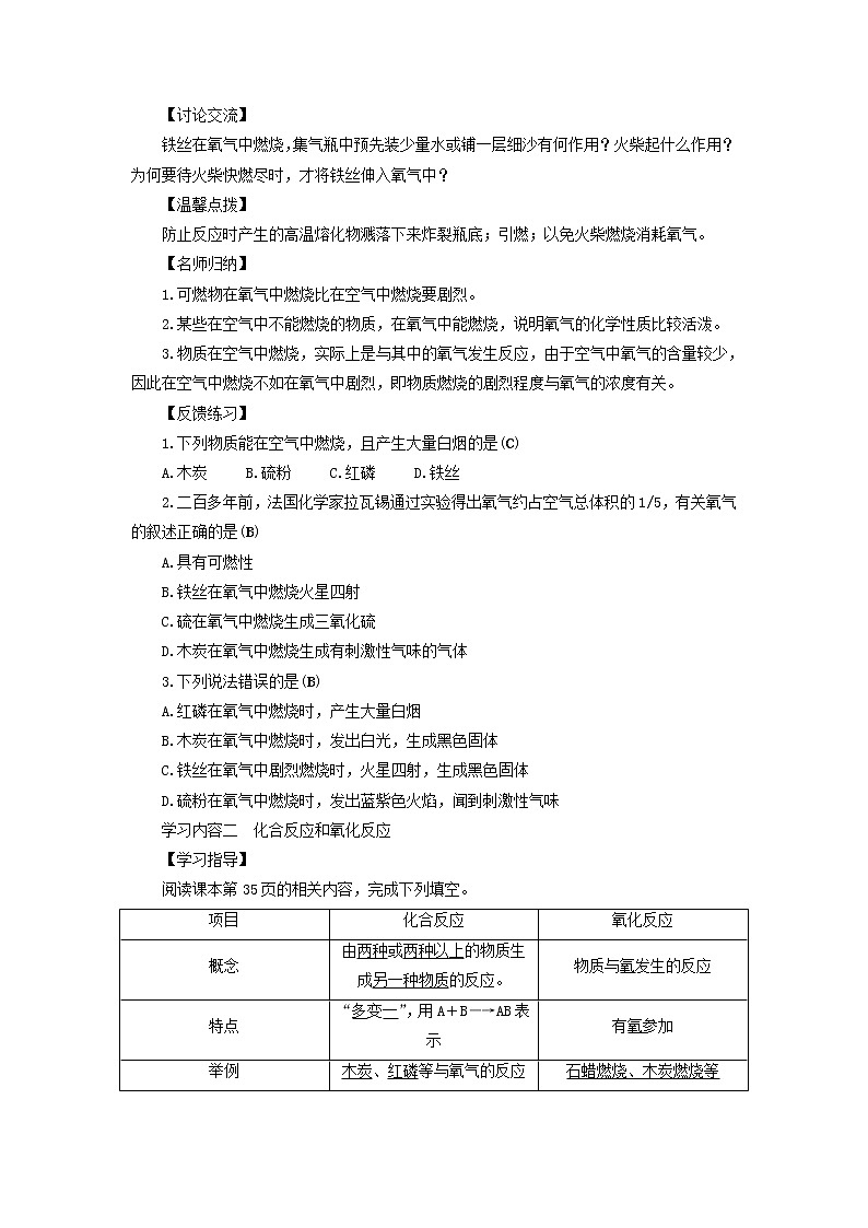
学习内容二 化合反应和氧化反应
【学习指导】
阅读课本第35页的相关内容,完成下列填空。
1.氧气在氧化反应中提供氧,具有氧化性。物质与氧气发生的反应属于氧化反应。化合反应是化学反应的基本类型,而氧化反应不是化学反应的基本类型。
2.燃烧是剧烈的氧化反应,它发光、放热。缓慢氧化也是氧化反应,它不发光,但放热。如动植物的呼吸、食物的腐烂、酒和醋的酿造、农家肥的腐熟。
【讨论交流】
蜡烛在空气中燃烧是什么类型的反应?
【温馨点拨】
蜡烛燃烧是蜡烛与空气中的氧气发生氧化反应,生成二氧化碳和水,反应的文字表达式为:蜡烛+氧气eq \(――→,\s\up7(点燃))二氧化碳+水。
【名师归纳】
1.氧化反应中的“氧”不能单纯理解为氧气。
2.缓慢氧化是一个放热反应。
【反馈练习】
1.下列叙述中正确的是(D)
A.氧化反应只能生成一种物质,因为氧化反应一定是化合反应
B.化合反应必须是物质与氧气反应且生成的物质只有一种
C.氧化反应是物质与氧气发生的化学反应
D.物质与氧气发生的化学反应一定是氧化反应
2.下列物质在氧气中燃烧的现象和所属反应类型正确的是(C)
A.硫——黄色火焰——化合反应
B.红磷——蓝色火焰——氧化反应
C.铁丝——火星四射——化合反应
D.木炭——白色火焰——化合反应
3.蜡烛、硫粉分别在空气中燃烧,关于它们的说法不正确的是(C)
A.都产生火焰 B.都放出热量
C.都是化合反应 D.都会生成纯净物
4.甲、乙、丙是三个实验的示意图,根据图中所发生的化学反应的现象及化学反应原理,进行总结归纳并回答下列问题。
(1)所发生的三个反应有多个共同的特点,分别是:
①都是化合反应;②都与氧气反应;③生成物都是氧化物;④反应都放出大量的热;⑤反应条件都是点燃;⑥都是气体与固体反应……(只答四点即可)
(2)任选上述三个实验中的一个,写出反应的文字表达式:硫+氧气eq \(――→,\s\up7(点燃))二氧化硫(或磷+氧气eq \(――→,\s\up7(点燃))五氧化二磷;或铁+氧气eq \(――→,\s\up7(点燃))四氧化三铁)。
实验内容
反应现象
文字表达式
注意事项
在空气中
在氧气中
木炭
发红光
剧烈燃烧,发白光放热,生成的气体能使澄清的石灰水变浑浊
碳+氧气eq \(――→,\s\up7(点燃))二氧化碳
燃烧匙应由上而下缓慢伸入集气瓶底
硫燃烧
产生淡蓝色的火焰
发出明亮的蓝紫色火焰,放热,生成带有刺激性气味的气体
硫+氧气eq \(――→,\s\up7(点燃))二氧化硫
集气瓶的底部预先放一些水
铁丝燃烧
不能燃烧
剧烈燃烧,火星四射,生成一种黑色固体
铁+氧气eq \(――→,\s\up7(点燃))四氧化三铁
集气瓶的底部要预先放少量的水或沙
项目
化合反应
氧化反应
概念
由两种或两种以上的物质生成另一种物质的反应。
物质与氧发生的反应
特点
“多变一”,用A+B―→AB表示
有氧参加
举例
木炭、红磷等与氧气的反应
石蜡燃烧、木炭燃烧等
相互
联系
化合反应不一定是氧化反应;氧化反应不一定是化合反应。
初中化学人教版九年级上册课题2 氧气教案设计: 这是一份初中化学人教版九年级上册<a href="/hx/tb_c9844_t8/?tag_id=27" target="_blank">课题2 氧气教案设计</a>,共4页。教案主要包含了基础演练,能力提升,素养培育等内容,欢迎下载使用。
人教版九年级上册课题3 制取氧气教学设计: 这是一份人教版九年级上册课题3 制取氧气教学设计,共5页。教案主要包含了知识与技能,过程与方法,情感态度与价值观,教学重点,教学难点等内容,欢迎下载使用。
人教版九年级上册课题2 氧气教案设计: 这是一份人教版九年级上册课题2 氧气教案设计,共4页。教案主要包含了知识与技能,过程与方法,情感态度与价值观,教学重点,教学难点等内容,欢迎下载使用。

