新高考2021届高考政治小题必练1神奇的货币
展开
考纲要求:
1.正确认识商品的基本属性
商品是使用价值和价值的统一体,使用价值是价值的物质承担者。所以商品的质量高,功能多而强大,人们才愿意消费它,该商品才能顺利地实现其价值。另外,使用价值是商品的自然属性,不同商品的使用价值能够满足人们的不同需要,在质上是不同的,不能进行量的比较,也不能说哪一种商品的使用价值比另一种好。
2.正确区分货币的五大职能
关键词法辨别货币职能:价值尺度多用“标价”“价格”等词汇;流通手段多用“购买”“现场交易”等词汇;贮藏手段多用“保存”“退出流通领域”等词汇;支付手段多用“赊销赊购”“利息”“税款”“工资”等词汇;世界货币多用“购买外国商品”“国际收支”等词汇。
3.掌握人民币国际化理解及其意义
(1)人民币国际化含义
人民币国际化是指人民币能跨越国界在境外流通,成为国际认可的计价、结算及储备货币的过程。随着我国经济快速发展和实力增强,商品和服务贸易境外市场逐步得到扩展。人民币在境外履行流通手段、支付手段、贮藏手段职能,将会由一个主权国家的货币,逐步发展成为区域性货币和世界货币。
(2)人民币国际化的积极影响
①有利于规避汇率变动风险,降低中国外汇储备的风险。
②有利于促进国际消费,丰富国内商品市场,提高居民生活水平。
③有利于促进中国经济的转型升级。
④有利于积极参与经济全球化,提高开放型经济发展水平,促进中国国际贸易和投资的发展。
⑤有利于提升中国国际地位,增强中国对世界经济的影响力。
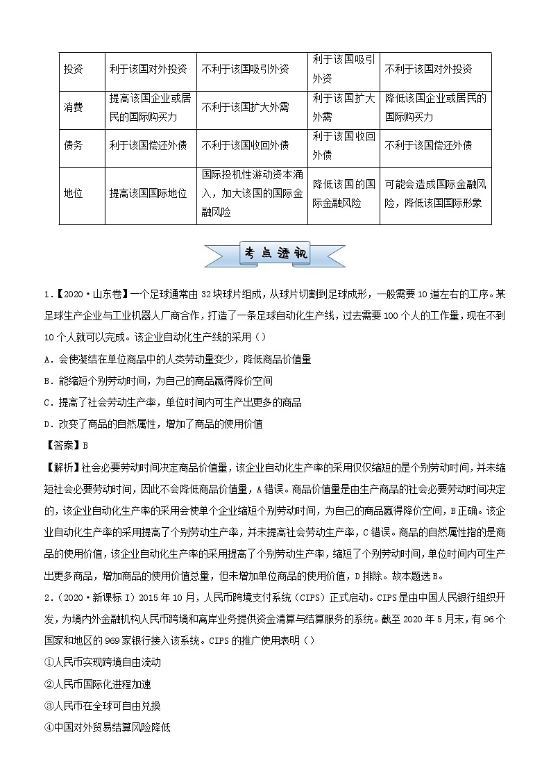
4.掌握汇率的变动及其影响
解答汇率的变动及其影响的选择题,一般情况下需要通过以下步骤解决:
第一步:判断汇率和币值如何变化。可依据题干材料中的文字叙述、两种货币兑换数量的变化或图表中不同货币汇率变化趋势作出判断。
第二步:判断汇率变动的影响。这一步一定要看清楚考查的指向,搞清考查的是对哪国经济以及哪方面或何种性质的影响。
附表:汇率变化对一国经济和生活的影响
| 本币汇率升高 | 本币汇率跌落 | ||
利 | 弊 | 利 | 弊 | |
贸易 | 利于该国进口 | 不利于该国出口 | 利于该国出口 | 不利于该国进口 |
投资 | 利于该国对外投资 | 不利于该国吸引外资 | 利于该国吸引外资 | 不利于该国对外投资 |
消费 | 提高该国企业或居民的国际购买力 | 不利于该国扩大外需 | 利于该国扩大外需 | 降低该国企业或居民的国际购买力 |
债务 | 利于该国偿还外债 | 不利于该国收回外债 | 利于该国收回外债 | 不利于该国偿还外债 |
地位 | 提高该国国际地位 | 国际投机性游动资本涌入,加大该国的国际金融风险 | 降低该国的国际金融风险 | 可能会造成国际金融风险,降低该国国际形象 |
1.【2020·山东卷】一个足球通常由32块球片组成,从球片切割到足球成形,—般需要10道左右的工序。某足球生产企业与工业机器人厂商合作,打造了一条足球自动化生产线,过去需要100个人的工作量,现在不到10个人就可以完成。该企业自动化生产线的采用()
A.会使凝结在单位商品中的人类劳动量变少,降低商品价值量
B.能缩短个别劳动时间,为自己的商品赢得降价空间
C.提高了社会劳动生产率,单位时间内可生产出更多的商品
D.改变了商品的自然属性,增加了商品的使用价值
【答案】B
【解析】社会必要劳动时间决定商品价值量,该企业自动化生产率的采用仅仅缩短的是个别劳动时间,并未缩短社会必要劳动时间,因此不会降低商品价值量,A错误。商品价值量是由生产商品的社会必要劳动时间决定的,该企业自动化生产率的采用会使单个企业缩短个别劳动时间,为自己的商品赢得降价空间,B正确。该企业自动化生产率的采用提高了个别劳动生产率,并未提高社会劳动生产率,C错误。商品的自然属性指的是商品的使用价值,该企业自动化生产率的采用提高了个别劳动生产率,缩短了个别劳动时间,单位时间内可生产出更多商品,增加商品的使用价值总量,但未增加单位商品的使用价值,D排除。故本题选B。
2.(2020·新课标I)2015年10月,人民币跨境支付系统(CIPS)正式启动。CIPS是由中国人民银行组织开发,为境内外金融机构人民币跨境和离岸业务提供资金清算与结算服务的系统。截至2020年5月末,有96个国家和地区的969家银行接入该系统。CIPS的推广使用表明()
①人民币实现跨境自由流动
②人民币国际化进程加速
③人民币在全球可自由兑換
④中国对外贸易结算风险降低
A.①③B.①④C.②③D.②④
【答案】D
【解析】①③:材料中“有96个国家和地区的969家银行接入该系统”并不能推导出人民币实现跨境自由流动、人民币可在全球自由兑换,这夸大了CIPS在现阶段的作用,①③不符合题意。②:人民币跨境支付系统的启动体现了人民币国际化进程加速,②符合题意。④:CIPS为境内外金融机构人民币跨境和离岸业务提供资金清算与结算服务,这将使得中国对外贸易结算风险降低,④符合题意。故本题选D。
1.2020年5月13日上午,津巴布韦抗击新冠肺炎疫情部际联合工作组与中国(湖南)抗疫医疗专家组的工作交流会议在其首都哈拉雷举行。津巴布韦副总统莫哈迪出席并发表讲话,高度评价中国抗疫专家组的到来。会议结束后,中国(湖南)抗疫医疗专家组向津巴布韦与会人员赠送中医药香囊。这里赠送的中医香囊是( )
A.是商品,因为具有使用价值 B.不是商品,因为不具有使用价值
C.是商品,因为是用于交换的劳动产品 D.不是商品,因为没有用于交换
【答案】D
【解析】A:商品是使用价值和价值的统一体,仅仅有使用价值,没有价值的的物品不是商品。A与题意不符。B:中国(湖南)抗疫医疗专家组向津巴布韦与会人员赠送中医药香囊是具有使用价值的。B与题意不符。C:商品是用于交换的劳动产品,材料中赠送的中医香囊虽然是劳动产品,但是没有用于交换,所以不是商品。C与题意不符。D:材料中赠送的中医香囊虽然是劳动产品,但是没有用于交换,所以不是商品。D正确。故本题选D。
2.2020年9月份开学初,某中学高一(1)班同学小张到银行营业网点兑换了庚子年金属纪念币。这枚纪念币由中国人民银行发行,是我国的法定货币。小张打算与同学分享自己的喜悦,他可以向大家介绍( )
A.该枚纪念币的购买力是由中国人民银行决定的
B.纪念币的发行量有限,具有一定的收藏价值
C.纪念币不能直接购买商品,不具有支付手段职能
D.纪念币不能随意流通,可以收藏,可以不断地升值
【答案】B
【解析】A:纪念币的实际购买力是在市场中形成的,而不是由中国人民银行规定的,A错误。B:纪念币的发行量有限,具有一定的纪念意义,因此,具有一定的收藏价值,B正确。CD:贵金属纪念币不能进行流通,不能直接购买商品,普通纪念币包括普通金属纪念币和纪念钞,可与其他流通人民币等值流通。纪念币是我国的法定货币,具有支付手段职能,CD错误。故本题选B。
3.2020年8月3日,央行发行紫禁城建成600年金银纪念币一套。该套金银币共7枚,包括1公斤圆形金币、3克圆形金币、2公斤圆形银币、5克圆形银币及3枚5克长方形银币。该套金银纪念币( )
①具有纪念意义,它以紫禁城的历史文化为特定主题
②是商品,价格受国家政策、消费者心理等因素影响
③具有较高的收藏和保值价值,其价值随时间而增长
④因限量发行,往往是供不应求,价格始终高于价值
A.①②B.①③C.②④D.③④
【答案】A
【解析】①:纪念币是国家为纪念国际或本国重大政治历史事件、传统文化等有特殊意义的事物而发行的,具有特定主题。①正确。②:金银纪念币是商品,价格受多种因素影响围绕价值上下波动。②正确。③:金银纪念币的收藏和保值价值并不一定是始终增长的。③错误。④:金银纪念币限量发行,往往供不应求,价格高于价值,但不是始终高于价值。④错误。故本题选A。
4.近年来,数字经济步入快车道,央行数字货币行将落地。央行数字货币是经国务院批准计划发行的法定数字货币,与现金具有同样效力。央行数字货币( )
①与其他信用工具的本质相同
②可根据经济形势随时增减发行量
③其发行可以减少流通中纸币的使用量
④是由国家发行并强制使用的法定货币
A.①②B.①④C.②③D.③④
【答案】D
【解析】③④:数字货币是经国务院批准的法定货币,与现金具有同样效力,说明它是由国家发行并强制使用的法定货币,它的发行可以减少流通中纸币的使用量,③④应选。①:说法错误,央行数字货币与现金具有同样效力,不是信用工具,①不选。②:说法错误,发行量以流通中实际需要的货币量为限度,②不选。故本题选D。
5.2020年7月6日,中国人民银行发行世界遗产(良渚古城遗址)金银纪念币一套。该套纪念币共3枚,其中金质纪念币1枚,银质纪念币2枚,均为中华人民共和国法定货币。而这也是我国首次发行的1斤(500克)重的银质纪念币,正面图案是中华人民共和国国徽,并刊国名、年号,背面图案为良渚文化神人兽面纹造型,并刊“世界遗产良渚古城遗址”字样及150元面额。这枚500克圆形银质纪念币( )
①在本质和职能上与纸币具有一致性②面额具有象征性且不计入现金流通量
③只能收藏纪念且不具有价值④是使用价值和价值的统一体
A.①②B.①③C.②④D.③④
【答案】C
【解析】①:这枚圆形银质纪念币,属于我国的法定货币,是金银纪念币,所以在本质上是一般等价物,在本质上与纸币有区别,①错误。②:500克圆形银质纪念币,面额150元,所以面额具有象征性且不计人现金流通量,②正确。③:“只能收藏纪念且不具有价值"说法错误,法定纪念币具有价值,③错误。④:这枚500克圆形银质纪念币,属于商品,是使用价值和价值的统一体,④正确。故本题选C。
6.2020年7月8日,央行宣布从11月5日起发行第五套人民币5元纸币,其主图案等保持不变,优化了票面结构层次与效果,提升了整体防伪性能。对新版5元纸币说法正确的是( )
A.发行量过多会引起物价下跌B.能充当商品交换的媒介
C.面值和购买力由央行决定D.使用价值和价值的统一体
【答案】B
【解析】A:发行量过多会引起物价上涨,而不是下跌,A错误。B:新版5元纸币是我国的法定货币,能充当商品交换的媒介,B正确。C:纸币的购买力是由市场决定,而不是由央行决定 ,C错误。D:纸币不是商品,没有价值,D错误。故本题选B。
7.美元对人民币汇率变化对中国经济产生多方面的影响。结合下表内容,下列说法正确的有()
①美元贬值,降低中国居民的出境旅游成本
②美元升值,提升中国外汇储备的国际购买力
③人民币贬值,有利于扩大中国出口商品的价格优势,增加出口
④人民币升值,有利于优化中国对外投资结构,加快“走出去”步伐
A.①②B.①④C.②④D.③④
【答案】B
【解析】①:图表显示100美元兑换人民币变少,这意味着美元汇率跌落,美元贬值,人民币升值,这有利于中国公民赴美旅游或留学,降低中国居民的出境旅游成本,①符合题意。②③:图表显示100美元兑换人民币变少,这意味着美元汇率跌落,美元贬值,人民币升值,而不是美元升值,人民币贬值,③③不符合题意。④:图表显示100美元兑换人民币变少,这意味着美元汇率跌落,美元贬值,人民币升值,这有利于本国企业“走出去”,有利于优化中国对外投资结构,④符合题意。故本题选B。
8.2020年8月27日,人民币对美元汇率中间价报6.8903元,创逾7个月新高,不考虑其他因素,这一变化带来的影响是( )
A.美元升值→中国商品在美国市场的价格下降→不利于中国商品出口美国
B.美元汇率降低→美国商品在中国市场的价格上升→有利于中国进口美国商品
C.人民币升值→中国企业在美国投资成本下降→有利于中国企业在美投资
D.人民币汇率降低→中国企业在美国投资成本上升→不利于中国企业在美投资
【答案】C
【解析】A:人民币对美元汇率中间价报6\8903元,创逾7个月新高,美元贬值,而不是升值,故A错误。B:人民币对美元汇率中间价报6.8903元,创逾7个月新高,美元汇率降低,美国商品在中国市场的价格下降,而不是上升,故B错误。C:人民币对美元汇率中间价报6.8903元,创逾7个月新高,人民币升值,中国企业在美国投资耗费的成本下降,有利于中国企业在美投资,故C正确。D:人民币对美元汇率中间价报6.8903元,创逾7个月新高,人民币升值,人民币汇率上升,而不是降低,故D错误。故本题选C。
9.随着AI、图像处理等技术的成熟,很多商家开始采用一种连手机都不需要的新型支付方式——刷脸支付。这意味着在手机没电、信号不好、因为卡顿打不开支付宝和微信,甚至出门忘记带手机时也能完成各种付款。刷脸支付( )
①会减少货币发行量,货币流通速度降低 ②有利于提高居民的消费安全系数
③能够降低交易成本,节约社会资源 ④将带动商家经济效益的大幅提高
A.①③B.①④C.②③D.②④
【答案】C
【解析】②③:刷脸支付减少了现金的使用量,避免了使用现金所带来的各种不便和风险,也克服了使用手机移动支付中可能存在的种种不便和风险。这表明刷脸支付既有利于降低交易成本,节约社会资源,又有利于提高居民的消费安全系数,②③符合题意。①:刷脸支付改变了货币的支付方式,使交易更加方便快捷,因此能提高货币流通速度,但不会使货币发行量减少,①说法错误,排除。④:刷脸支付能为商家节约一定成本,增加利润,但不意味着商家的经济效益大幅度提高,④中的“大幅提高”说法错误,排除。故本题选C。
10.2020年7月9日,人民币对美元报价站上7.0关口。如果人民币对美元汇率保持上升趋势不考虑其他因素,将对我国经济造成影响的传导路径可能是( )
①人民币升值 ②进口成本降低 ③扩大出口优势 ④增加外汇收入 ⑤引进先进设备 ⑥推动技术升级
A.①一②一⑤一⑥B.①一③一③一⑤ C.⑤一⑥一④一②D.①一④一⑤一③
【答案】A
【解析】①:材料显示人民币对美元汇率上升,人民币升值,意味着人民币升值,①排首位。②:人民币升值,相应地,美元贬值,此时,进口成本降低,②排第二位。③:人民币对美元汇率上升,意味着人民币升值,美元贬值,不利于出后,有利于进口,③错误,排除。④:人民币对美元汇率上升,意味着人民币升值,美元贬值,以美元为主要储备的外汇收入减少,而不是增加,④错误,排除。⑤:进口成本降低,便于引进先进设备,⑤排第三位。⑥:引进先进设备,有利于提高生产力,推动技术升级,⑥排尾位。故本题选A。
11.2020年5月26日,央行官网显示,央行行长易纲在两会期间就重点问题接受(金融时报)(中国金融》记者采访,并重点对央行法定数字货币表态,首次明确数字人民币项目已经在深圳、苏州等地进行内测试点,相关场景探索稳步推进。法定数字货币作为一种新型货币形式,它的推出可能会( )
①弱化央行货币的支付功能②降低国家投放货币的成本
③淡化国家对法定货币的管控④保障交易的隐私性和安全性
A.①②B.①③C.②④D.③④
【答案】C
【解析】①③:法定数字货币只是作为一种新型货币形式,它的推出不会弱化央行货币的支付功能,也不是在淡化国家对法定货币的管控,①③错误。②:推出数字货币会减少发行纸币、铸造货币的成本,进而降低国家投放货币的成本,②正确。④:发行数字人民币前在深圳、苏州等地进行内测试点,并进行相关场景探索,这说明法定数字货币的推出应该会保障交易的隐私性和安全性,④符合题意。故本题选C。
12.消费者发现智能手机市场的一个有趣现象,如华为mate30与mate30Pro并存,Pro代表的是手机型号的专业版,一般而言Pro版本在某些配置上相比于标准版会有所升级,当然在价格上也会相对较高。对此认识正确的是( )
①使用价值越大的商品,其价格就越高
②一切商品都是使用价值与价值的统一体
③不同型号手机都凝结着无差别的人类劳动
④手机厂商生产质量上乘的商品就能实现价值
A.①②B.②③C.②④D.③④
【答案】B
【解析】②:一切商品都是使用价值与价值的统一体,消费者追求物美价廉的商品,②观点正确且符合题意。
③:不同型号手机都凝结着无差别的人类劳动,都有价值,③观点正确且符合题意。①:商品的价值(而不是使用价值)与价格成正比,使用价值是商品价值的物质承担者,与价格高低无直接关系,①观点错误。④:手机厂商生产质量上乘的商品是实现其价值的条件之一,如还要价格合理,能满足消费者的需要等,④观点过于绝对,排除。故本题选B。
13.我国数字货币研发工作正在深圳、苏州等地进行内部封闭试点测试数字货币定位于现金的替代。有国家信用担保。任何人都不能拒绝接受通过装有数字钱包的手机,不需连接网络。就能把-个人的数字货币转给另-个人这表明数字货币( )
①与微信、支付宝功能相同,其本质是一种电子支付卡
②能够使结算更加方便,有利于促进交易效率提高
③能够降低货币发行流通成本。实现资源有效利用
④会提高货币流通速度,将推动物价全面持续上涨
A.①③B.①④C.②④D.②③
【答案】D
【解析】①:数字货币属于货币,其本质是一般等价物,①错误。②③:任何人都不能拒绝接受通过装有数字钱包的手机,不需连接网络,就能把-个人的数字货币转给另-个人,这表明数字货币能够使结算更加方便,有利于促进交易效率提高,数字货币不需要中间环节,能够降低货币发行流通成本,实现资源有效利用,②③符合题意。④:数字货币的发行与提高货币流通速度无关,同时,数字货币的发行要遵循货币流通规律,也不会推动物价全面持续上涨(即通胀),排除④。故本题选D。
14.研究五年之久的中国央行数字货币“呼之欲出”。央行数字人民币是基于互联网新技术推出的全新加密电子货币系统,数字货币与银行账户预期实现“松耦合”,即可脱离传统银行账户实现价值转移,使交易环节对账户依赖程度大为降低,并使货币创造、记账、流动等数据实时采集成为可能。这表明数字人民币()
①是基于国家信用发行的法定货币
②提升了货币流通速度,增加了货币流通量
③可有效提升经济交易活动的透明度
④与支付宝等电子支付工具有相同本质
A.①④B.②④C.①③D.②③
【答案】C
【解析】①③:央行数字人民币是基于互联网新技术推出的全新加密电子货币系统,数字货币与银行账户预期实现“松耦合”,即可脱离传统银行账户实现价值转移,使交易环节对账户依赖程度大为降低,并使货币创造、记账、流动等数据实时采集成为可能。这表明数字人民币是基于国家信用发行的法定货币,能有效提升经济交易活动的透明度和便利性,①③符合题意。②:数字人民币的发行遵循货币发行规律,没有提升货币流通速度,不会增加货币流通量,②错误。④:支付宝是电子支付工具,数字人民币是法定货币,二者本质不同,排除④。故本题选C。
15.在我国,数字货币其实就是数字化的人民币,不需要绑定银行账户,两个手机碰一碰,就能把一个人数字钱包里的数字货币,转给另一个人。数字货币的目标是替代一部分现金,在技术研发上既可以考虑应用区块链技术,也可采取在现有的电子支付基础上演变出来的新技术。2020年4月15日,我国数字货币在深圳、雄安、成都、苏州四地开始进行试点。央行发行的数字货币( )
①是基于国家信用的法定货币,保留了货币的基本职能
②与微信、支付宝等功能相同,起到了支付手段的作用
③是一种新的货币形态,会减少流通中所需要的货币量
④适应数字金融时代变革要求,为数字经济提供新载体
A.①②B.①④C.②③D.③④
【答案】B
【解析】①④:数字货币其实就是数字化的人民币,是基于国家信用的法定货币,保留了货币的基本职能,我国发行数字货币是为了适应数字金融时代变革要求,为数字经济提供新载体,①④正确。②:央行发行的数字货币是我国的法定货币,具有价值尺度、流通手段、支付手段等职能,与微信、支付宝等功能不同,②排除。③:流通中所需要的货币量与商品价格总额和货币流通速度有关,央行发行的数字货币并不会使流通中所需要的货币量减少,③排除。故本题选B。
2023年(新高考)高考政治二轮复习小题必练01 神奇的货币(含详解): 这是一份2023年(新高考)高考政治二轮复习小题必练01 神奇的货币(含详解),共6页。试卷主要包含了0关口等内容,欢迎下载使用。
新高中政治高考 (新高考)2021届小题必练1 神奇的货币 学生版: 这是一份新高中政治高考 (新高考)2021届小题必练1 神奇的货币 学生版,共12页。试卷主要包含了正确认识商品的基本属性,正确区分货币的五大职能,掌握人民币国际化理解及其意义,掌握汇率的变动及其影响等内容,欢迎下载使用。
新高中政治高考 (新高考)2021届小题必练1 神奇的货币 教师版: 这是一份新高中政治高考 (新高考)2021届小题必练1 神奇的货币 教师版,共12页。试卷主要包含了正确认识商品的基本属性,正确区分货币的五大职能,掌握人民币国际化理解及其意义,掌握汇率的变动及其影响等内容,欢迎下载使用。

