地理选择性必修2 区域发展第一节 区域的含义和类型当堂达标检测题
展开课时分层作业(一)
(建议用时:40分钟)
读区域之间的经济要素流动示意图,完成1~2题。
1.图中箭头A不能表示的是( )
A.资金 B.信息 C.劳动力 D.产品
2.图中箭头体现了区域具有的特征是( )
A.整体性 B.差异性 C.开放性 D.动态性
1.C 2.C [第1题,发达地区向欠发达地区输送资金、信息、产品等,欠发达地区向发达地区输送劳动力、自然资源等。第2题,图中箭头表示不同区域通过各种地理要素而相互联系,体现了区域间的开放性。]
下图为中国四大生态区分布图,据此完成3~4题。
3.划分四个生态大区的主要依据有 ( )
①自然地理特征 ②经济发展水平 ③行政区划 ④生态系统特征
A.①② B.②③
C.①④ D.③④
4.四个生态大区按照区域的性质划分属于( )
A.自然区域 B.行政区域
C.经济区域 D.文化区域
3.C 4.A [第3题,生态属于自然环境的范畴,生态大区的划分是依据自然生态系统划分的,C项正确。②③属于社会经济的范畴,都错误。第4题,根据上题分析可知,四大生态区划分是按照自然要素划分的,因此属于自然区域。]
19世纪50年代,淮河自洪泽湖向南经长江入海;黄河结束夺淮历史,改从山东入海。1968年,南京长江大桥建成通车;自1999年,江苏境内又陆续建成了多座长江大桥。江苏习惯上以长江为界分为苏南和苏北两部分(如图)。据此完成5~6题。
5.目前,在洪泽湖以东地区,秦岭—淮河线( )
A.无划分指标依据 B.与自然河道一致
C.无对应的自然标志 D.两侧地理差异显著
6.习惯上苏南、苏北的划分突出体现了长江对两岸地区( )
A.自然地理分异的影响 B.人文地理分异的影响
C.相互联系的促进作用 D.相互联系的阻隔作用
5.C 6.D [第5题,秦岭—淮河一线作为我国一条重要地理分界线,是按照一定指标划分的,该线是我国800 mm年降水量线、亚热带和温带分界线等。但秦岭—淮河一线在洪泽湖以东,没有自然标志与之对应,又因为洪泽湖以东地区以平原为主,地理环境南北变化是渐变的,在理论线的南北两侧差异并不大。故选C项。第6题,根据材料提示,江苏境内长江段建了好几座大桥的寓意为:由于长江的阻隔,历史上南北两岸交通不便,联系较少,现在两岸交通大大改善,故习惯上苏南、苏北的划分突出体现了长江对两岸地区相互联系的阻隔作用。故选D项。]
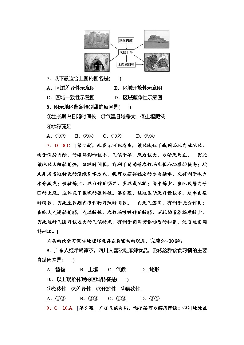
读图,回答7~8题。
7.以下最适合上图的图名是( )
A.区域差异性示意图 B.区域开放性示意图
C.区域一致性示意图 D.区域整体性示意图
8.图示地区葡萄特别甜的原因是( )
①生长期内日照时间长 ②气温日较差大 ③土壤肥沃
④水源充足
A.①③ B.②④ C.①② D.③④
7.D 8.C [第7题,从图示可以看出,该区域位于我国西北内陆地区。由于深居内陆,受海洋影响较小,气候干旱,风力较大,以晴天为主。 因此该地区太阳辐射强,日照时间长,有利于葡萄等农作物生长和品质的提高;坎儿井是当地特色的灌溉引水方式,既可以获得稳定的冰雪融水,又有利于减少水分蒸发;植被稀少,风力作用明显,多风成地貌;降水稀少,当地民居为平顶的土屋。这体现了区域的整体性。第8题,该地区晴天日数较多,夏季白昼时间长,因此生长期内农作物日照时间长。 白天气温高,有利于光合作用;夜晚大气逆辐射弱,气温较低,农作物呼吸作用较弱,消耗的营养物质较少。 因此这种气温日较差大的气候特点,有利于葡萄营养物质的积累,使当地葡萄特别甜。]
人类的饮食习惯与地理环境存在着密切的联系,完成9~10题。
9.广东人经常喝凉茶,四川人喜欢吃麻辣食品,形成这种饮食习惯的主要自然因素是( )
A.植被 B.土壤 C.气候 D.地形
10.以上现象体现的区域特征是( )
①整体性 ②差异性 ③开放性 ④层次性
A.①② B.②③ C.①③ D.②④
9.C 10.A [第9题,广东气候炎热,喝凉茶可以解暑降温;四川地处盆地,空气湿度大,麻辣食品有利于祛湿防病。第10题,两地的饮食习惯都是由气候引起的,这体现了区域的整体性;而两地饮食习惯的差异则体现了区域的差异性。]
11.读我国三个经济地带分布图,回答下列问题。
(1)填出图中数码代表的省级行政区简称。
①________,②________,③________,
④________,⑤________,⑥________。
(2)下列关于我国三大经济带的说法正确的是:________。
A.属于大尺度区域
B.属于中尺度区域
C.属于小尺度区域
D.是按照贸易关系紧密程度划分的贸易区
(3)三个经济地带内部各要素之间相互作用、相互影响,构成了一个统一的整体,这体现了区域的________特征;三个经济地带的内部都有其相对________,但三个经济地带之间普遍存在着________;三个经济地带之间存在着各种各样的联系,体现了区域的________特征。
[解析] 第(1)题,读图容易得出图中数码代表的省区。第(2)题,我国三大经济带的划分是依照各省级行政区自然资源的分布、经济社会发展水平来划分的,属于中尺度区域。第(3)题,根据题中三个区域的关系进行判断即可。
[答案] (1)辽 皖 内蒙古 桂 黔(贵) 甘(陇)
(2)B
(3)整体性 一致性 差异性 开放性
中国复杂多样的地理环境深刻地影响着饮食文化,由于地域性的差异,不同地方人的口味也千差万别。下图为中国区域饮食文化圈示意图。据此完成12~13题。
12.图示中国区域饮食文化圈( )
A.无划分指标依据
B.与自然景观一致
C.无具体自然标志
D.圈内地理差异显著
13.国界外的虚线表示( )
A.现实中饮食文化的地域分布
B.现实中无该圈饮食文化地域
C.形成与该圈不同的饮食文化
D.饮食文化传播受政区的限制
12.C 13.A [第12题,由于地域性的差异,不同地方人的口味也千差万别。图示中国区域饮食文化圈是依据不同地方人的口味划分,有划分指标依据,A项错。是由于地域、民族、习俗、信仰等原因,形成的具有独特风格的饮食文化区域,与自然景观不一致,B项错。饮食文化圈划分属于人文因素指标,无具体自然标志,C项对。圈内地理差异不明显,D项错。第13题,国界外的虚线表示现实中饮食文化的地域分布,该文化圈不仅分布在国内,A项对。现实中相邻国家有该圈饮食文化地域,B项错。形成与该圈相同的饮食文化,C项错。饮食文化传播不受政区的限制,D项错。]
下图为我国传统民居邮票图。据此完成14~15题。
甲 乙 丙 丁
14.图中传统民居的典型分布地区是( )
A.甲——华北平原 B.乙——内蒙古高原
C.丙——塔里木盆地 D.丁——黄土高原
15.根据传统民居的结构和取材,可以判断( )
A.甲地土层深厚,植被茂密
B.乙地地形崎岖,荒漠广布
C.丙地降水量大,河网密布
D.丁地气候湿热,树木葱茏
14.B 15.D [第14题,甲图是窑洞,分布于黄土高原;乙图是蒙古包,分布于内蒙古高原;丙图为华北地区的四合院;丁图为云南傣族竹楼。第15题,民居往往反映自然环境特征。黄土高原植被不茂密;内蒙古高原地形坦荡,草类茂盛;华北地区属于半湿润地区,河网密度小;傣族竹楼位于云南,气候湿热,树木葱茏。]
16.阅读下列材料,回答问题。
材料一 东北地区包括辽宁省、吉林省、黑龙江省和内蒙古自治区的呼伦贝尔市、兴安盟、通辽市、赤峰市和锡林郭勒盟(蒙东地区),面积为145万平方千米,总人口为1.2亿。随着《东北振兴规划》的出台,东北有望成为继“珠三角”“长三角”、京津冀之后中国经济发展的第四极。
材料二 东北地区图。
(1)上述材料所呈现出的区域特点是________________________________
_______________________________________________________________
_______________________________________________________________。
(2)试从区域的特征入手,分析把内蒙古自治区的呼伦贝尔市、兴安盟、通辽市、赤峰市和锡林郭勒盟(蒙东地区)与黑、吉、辽三省同划为东北地区的原因。
[解析] 本题以东北地区为背景材料,综合考查区域的特点、类型及区域特征。正确解答该题需要对背景材料进行分析并结合所学知识,重点关注以下几点:(1)从材料中获取有用信息,如东北地区的范围和面积、位置、大致形状及界线。(2)内蒙古东部与黑、吉、辽三省内部地理特征具有相对一致性,区域间具有较强的联系性。
[答案] (1)区域有一定的面积、形状、范围或界线,并有明确的区位特征
(2)①从区域的整体性看,二者在自然和人文地理特征方面具有相对一致性;②从区域的开放性看,二者之间存在着较强的内在联系。
高中地理中图版 (2019)选择性必修2 区域发展第一章 区域类型与区域差异第一节 区域的含义和类型同步测试题: 这是一份高中地理中图版 (2019)选择性必修2 区域发展<a href="/dl/tb_c4009066_t7/?tag_id=28" target="_blank">第一章 区域类型与区域差异第一节 区域的含义和类型同步测试题</a>,文件包含中图版高中地理选择性必修2课时分层作业1区域的含义和类型docx、中图版高中地理选择性必修2课时分层作业1答案docx等2份试卷配套教学资源,其中试卷共11页, 欢迎下载使用。
鲁教版 (2019)选择性必修2 区域发展第一节 认识区域同步训练题: 这是一份鲁教版 (2019)选择性必修2 区域发展第一节 认识区域同步训练题,共8页。试卷主要包含了该图能正确表达出的区域特征是,图中,从a到d,以下最适合上图的图名是,图示地区葡萄特别甜的原因是,以上现象体现的区域特征是等内容,欢迎下载使用。
地理选择性必修2 区域发展第一章 区域类型与区域差异第一节 区域的含义和类型当堂检测题: 这是一份地理选择性必修2 区域发展第一章 区域类型与区域差异第一节 区域的含义和类型当堂检测题,共6页。试卷主要包含了我国企业投资的项目主要集中于,该流域新垦区,关于区域边界的叙述正确的是,图中年降水量线说明,图中农业分布区等内容,欢迎下载使用。

