2022届高三化学每天练习20分钟——“含硫重要物质的综合实验探究
展开
这是一份2022届高三化学每天练习20分钟——“含硫重要物质的综合实验探究,共7页。试卷主要包含了选择题,非选择题等内容,欢迎下载使用。
一、选择题
1、酸雨的形成是一种复杂的大气化学和光学化学过程,在清洁空气、污染空气中形成硫酸型酸雨的过程如下:
下列有关说法错误的是( )
A.光照能引发酸雨的形成
B.所涉及的变化均为氧化还原反应
C.污染空气能加快酸雨的形成
D.优化能源结构能有效遏制酸雨污染
答案 B
解析 由图可知,酸雨形成的两个途径中都使用了光照的条件,A正确; 三氧化硫与水反应生成硫酸,没有化合价变化,不属于氧化还原反应,B错误;优化能源结构能减少化石燃料的使用,能有效减少二氧化硫的排放量,故能有效遏制酸雨污染,D正确。
2、某化学小组同学用如图所示装置模拟工业制取SO3的过程,下列相关说法错误的是( )
A.装置c后应增加尾气处理装置
B.装置a只有干燥气体的作用
C.实验室制取SO2或O2可使用同样的气体发生装置
D.V2O5是催化剂并且也会参与反应
答案 B
解析 SO2不可能完全反应,因此要对尾气进行处理,选项A正确;装置a的作用有干燥,使气体充分混合,通过观察气泡快慢调节气体流速的作用,选项B错误;实验时制取SO2 (Na2SO3固体与浓硫酸)或O2 (MnO2与H2O2)都可使用固液混合不加热制气体的发生装置,选项C正确。
3.用下面的方案进行某些离子的检验,其中方案设计最严密的是( )
A.检验试液中的SOeq \\al(2-,4):试液eq \(――→,\s\up7(稀硝酸))无沉淀eq \(――――→,\s\up7(BaCl2溶液))白色沉淀
B.检验试液中的SOeq \\al(2-,4):试液eq \(―――――→,\s\up7(足量稀盐酸))无沉淀eq \(――――→,\s\up7(BaCl2溶液))白色沉淀
C.检验试液中的I-:试液eq \(――→,\s\up7(H2O2))深黄色溶液eq \(――――→,\s\up7(淀粉溶液))深黄色溶液
D.检验试液中的COeq \\al(2-,3):试液eq \(――――→,\s\up7(足量BaCl2))白色沉淀eq \(――――→,\s\up7(足量稀盐酸))沉淀溶解
答案 B
解析 A选项中先加入稀硝酸,如果溶液中没有SOeq \\al(2-,4),而存在SOeq \\al(2-,3),硝酸可能将SOeq \\al(2-,3)氧化成SOeq \\al(2-,4),最终也会出现白色沉淀,错误;B选项中先加入足量稀盐酸,可以排除SOeq \\al(2-,3)、Ag+等离子的干扰,然后加入BaCl2溶液产生白色沉淀,说明原溶液中存在SOeq \\al(2-,4),正确;如果溶液中存在I-,I-具有还原性,被过氧化氢氧化为碘单质,碘单质遇淀粉溶液显蓝色,但是C选项中最终溶液没有变蓝色,C错误;D选项中如果存在SOeq \\al(2-,3),也会出现相同的实验现象,错误。
4.含硫煤燃烧会产生大气污染物,为防治该污染,某工厂设计了新的治污方法,同时可得到化工产品,该工艺流程如图所示,下列叙述不正确的是( )
A.该过程中可得到化工产品H2SO4
B.该工艺流程是除去煤燃烧时产生的SO2
C.该过程中化合价发生改变的元素只有Fe和S
D.图中涉及的反应之一为Fe2(SO4)3+SO2+2H2O===2FeSO4+2H2SO4
答案 C
解析 根据工艺流程图可知,该工艺中Fe2(SO4)3溶液吸收SO2生成FeSO4和H2SO4,该反应的化学方程式为Fe2(SO4)3+SO2+2H2O===2FeSO4+2H2SO4,该工艺不仅吸收了二氧化硫,还得到了化工产品硫酸,A、D项正确;根据A中分析可知该工艺流程是除去煤燃烧时产生的SO2,B项正确;该过程中化合价发生变化的元素有氧、铁、硫,C项错误。
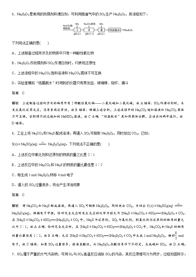
5.Na2S2O5是常用的防腐剂和漂白剂。可利用烟道气中的SO2生产Na2S2O5,其流程如下:
下列说法正确的是( )
A.上述制备过程所涉及的物质中只有一种酸性氧化物
B.Na2S2O5作防腐剂和SO2作漂白剂时,均表现还原性
C.上述流程中的Na2CO3饱和溶液和Na2CO3固体不可互换
D.实验室模拟“结晶脱水”时用到的仪器只有蒸发皿、玻璃棒、烧杯、漏斗
答案 C
解析 上述制备过程所涉及的物质中有2种酸性氧化物——二氧化硫和二氧化碳,故A错误;SO2作漂白剂时,未发生氧化还原反应,没有表现还原性,故B错误;根据上述分析,上述流程中的Na2CO3饱和溶液和Na2CO3固体不可互换,否则得不到过饱和的NaHSO3溶液,故C正确;“结晶脱水”是加热固体分解,应该在坩埚中进行,故D错误。
6.工业上将Na2CO3和Na2S配成溶液,再通入SO2可制取Na2S2O3,同时放出CO2。已知:
S(s)+Na2SO3(aq)eq \(=====,\s\up7(△))Na2S2O3(aq)。下列说法不正确的是( )
A.上述反应中氧化剂和还原剂的物质的量之比是2∶1
B.上述反应中的Na2CO3和Na2S的物质的量比最佳是1∶2
C.每生成1 ml Na2S2O3转移4 ml电子
D.通入的SO2过量很多,将会产生浑浊现象
答案 C
解析 将Na2CO3和Na2S配成溶液,再通入SO2可制取Na2S2O3,同时放出CO2,并结合S (s)+Na2SO3(aq)eq \(=====,\s\up7(△))Na2S2O3(aq),根据电子守恒,恰好完全反应时发生反应的化学方程式为2Na2S+Na2CO3+4SO2===3Na2S2O3+CO2;在2Na2S+Na2CO3+4SO2===3Na2S2O3+CO2中,Na2S为还原剂,SO2为氧化剂,则氧化剂与还原剂的物质的量之比为2︰1,故A正确;恰好完全反应时,在2Na2S+Na2CO3+4SO2===3Na2S2O3+CO2中,Na2CO3和Na2S的物质的量比最佳是1∶2,故B正确;反应2Na2S+Na2CO3+4SO2===3Na2S2O3+CO2中生成1 ml Na2S2O3,转移eq \f(8,3) ml电子,故C错误;如果SO2过量很多,溶液显酸性,而Na2S2O3在酸性条件下不稳定,生成硫和SO2,故D正确。
7、SO2属于严重的大气污染物,可用H2与SO2高温反应消除SO2的污染,其反应原理可分为两步,过程如图所示:
下列说法正确的是( )
A.SO2排放到空气中会形成pH≈5.6的酸雨
B.可用CuSO4溶液检验是否有X气体生成
C.在100~200 ℃温度时发生的是置换反应
D.工业上可用浓硝酸处理工业尾气中的SO2
答案 B
解析 因为酸雨的pH
相关试卷
这是一份高三化学每天练习20分钟—电化学综合训练,共7页。试卷主要包含了选择题,非选择等内容,欢迎下载使用。
这是一份高三化学每天练习20分钟—重要的无机元素化合物,共7页。试卷主要包含了选择题,非选择题等内容,欢迎下载使用。
这是一份高三化学每天练习20分钟——“含硫重要物质的综合实验探究(有答案和详细解析),共6页。试卷主要包含了选择题,非选择题等内容,欢迎下载使用。

