吉林省长春市宽城区2020-2021学年七年级下学期期末地理试题(word版 含答案)
展开吉林省长春市宽城区2020-2021学年七年级下学期期末地理试题
学校:___________姓名:___________班级:___________考号:___________
一、选择题
1.亚洲名字很古老,相传是古代的地中海沿岸的腓尼基人所起。频繁的海上生活要求腓尼基人必须确定方位。他们把爱琴海东叫“ASU”,把爱琴海以西叫“EREB”,这就是亚洲ASIA和欧洲EURO名称的来历。据此判断,亚细亚的意思是( )
A.日出之地 B.日落之地 C.爱琴海 D.第二的意思
2.2021年6月10日,印度卫生部发布消息,过去24小时全国新增94052例新冠病例,并创下了单日新增6148例新冠死亡病例数最高的数据。在互联网上的看到的如下的一些消息中,你认为正确的是观点和消息是( )
A.有超过两百万印度教朝圣者聚集在恒河岸边沐浴河水庆祝大壶节,因为恒河水能防疫。
B.印度的病死率很低,低于发达国家
C.印度的气候属于热带季风气候,高温能杀死病毒
D.13亿人口大国,人口密度大,卫生条件不好,病毒传播快。
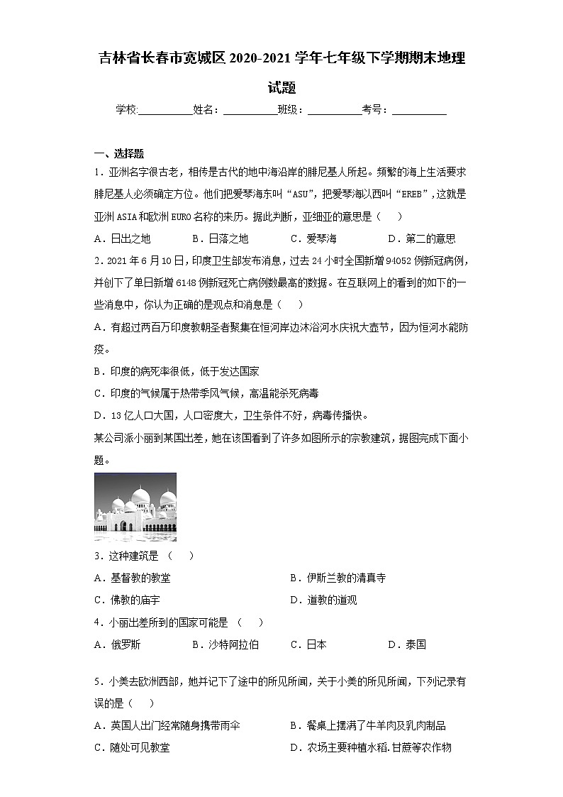
某公司派小丽到某国出差,她在该国看到了许多如图所示的宗教建筑,据图完成下面小题。
3.这种建筑是 ( )
A.基督教的教堂 B.伊斯兰教的清真寺
C.佛教的庙宇 D.道教的道观
4.小丽出差所到的国家可能是 ( )
A.俄罗斯 B.沙特阿拉伯 C.日本 D.泰国
5.小美去欧洲西部,她并记下了途中的所见所闻,关于小美的所见所闻,下列记录有误的是( )
A.英国人出门经常随身携带雨伞 B.餐桌上摆满了牛羊肉及乳肉制品
C.随处可见教堂 D.农场主要种植水稻.甘蔗等农作物
6.被欧洲人称为“绿色金子”的是( )
A.绿宝石 B.牧草 C.绿色树木 D.绿色的海藻
7.欧洲西部是世界上发达国家集中的地区,关于该地区产业的叙述,错误的是( )
A.工业发达 B.旅游业收入高 C.种植业比重小 D.畜牧业是支柱产业
8.我国某省商务代表团赴欧洲西部参观,并举行了一系列商务活动。下列商品最不可能出现在商务代表团的采购名单中的是( )
A.高档成衣 精密机床 汽车 B.煤炭 粮食 石油
C.工程机械 医疗仪器 D.精密仪表 高级手表
读下面地图,完成下面小题。
9.撒哈拉以南非洲热带草原气候广布。图乙中,恩贾梅纳的气候特点是( )
A.终年高温多雨 B.终年炎热干燥
C.终年高温,干、湿季明显 D.夏季高温多雨,冬季寒冷干燥
10.撒哈拉以南非洲存在着严重的人口.粮食与环境问题。下列措施中对解决上述三种问题都能起到显著作用的是( )
A.保护森林和草场,严禁乱伐和滥牧 B.发展农业科技,提高粮食产量
C.控制人口增长,提高人口素质 D.大量垦荒,增加土地面积
读图,完成下列小题。
11.下列美誉与澳大利亚不相符的是( )
A.“骑在羊背上”的国家 B.“坐在矿车上”的国家
C.“天然橡胶的故乡” D.“世界活化石博物馆”
12.从纬度位置来看,澳大利亚地跨( )
A.热带和北温带 B.北温带和北寒带
C.南温带和南寒带 D.热带和南温带
13.导致巴西的热带雨林面积不断缩小的原因的叙述,正确的是()
①优质木材被受雇于外国公司的伐木者砍伐②毁坏森林、发展采矿业、开辟大型农场③烧荒种地④气候闷热,导致森林失火⑤山洪暴发,雨林被大量冲毁
A.①②④ B.①②③ C.③④⑤ D.②③⑤
14.从 2019 年 8 月初开始,亚马孙热带雨林便火灾不断,大火肆虐,烟雾蔓延到了3000 公里,大火持续到10月初才被完全扑灭,使“地球之肺”遭到了前所未有的破坏。亚马孙热带雨林的损毁,会引起的环境问题主要是( )
①水土流失现象不断加剧 ②沙尘暴急剧增加,风沙危害严重
③生态环境受到严重威胁 ④影响全球的气候
A.①②③ B.②③④ C.①②④ D.①③④
读极地图,完成下面小题目
15.有关南极地地区范围和位置的叙述,正确的是( )
A.南极地区全部在南极圈以内
B.南极地区按地球自转方向依次被太平洋.大西洋.印度洋包围
C.北极地区的中心为陆地
D.南极地区的中心为海洋
16.南极地区最具代表性的动物是( )
A. B.
C. D.
17.除了正在建设中的罗斯海新站外,我国的四个科考站(如图所示),纬度位置最低和海拔最高的分别是( )
A.泰山站、中山站 B.长城站、昆仑站
C.昆仑站、中山站 D.昆仑站、昆仑站
18.为保障学生睡眠充足,各地调整学生上学时间。以下是西藏的小红与吉林的小明所在学校每天上午的作息时间表,造成两校作息时间不同的原因是( )
上午 | 课节 | 时间 | |||
第一节 | 7:30-8:10 | ||||
第二节 | 8:20-9:00 | ||||
间 操 | 9:10-9:40 | ||||
第三节 | 10:00-10:40 | ||||
第四节 | 10:50-11:30 | ||||
上午 | 课节 | 时间 |
| ||
第一节 | 9:20-10:00 |
| |||
第二节 | 10:10-10:50 |
| |||
间 操 | 10:50-11:20 |
| |||
第三节 | 11:20-12:00 |
| |||
第四节 | 12:10-12:50 |
| |||
A.南北纬度的差异 B.东西经度的差异 C.海陆位置的差异 D.地形地势的差异
下图为我国第七次人口普查结果公报中全国人口平均增长率图以及第六次和第七次人口普查对比表,读图完成下列小题。
| 总人口 | 65岁以上人口数量 | 65岁以上人口比重 |
第六次2010年 | 1339725000 | 110832000 | 8.87 |
第七次2020年 | 1411778724 | 190635280 | 13.50 |
19.图表说明( )
A.我国人口老龄化问题逐渐突出
B.我国总人口逐渐下降
C.我国仍是世界第一大人口大国,劳动力充分
D.孩子减少,社会负担变轻,社会发展增快
20.我国已经放开三胎生育。一个国家人口政策的制定与调整说明( )
①人口政策只能解决人口增长问题②人口政策要适应社会发展需求③人口发展应与资源、环境相协调④人口增长应与经济发展相适应
A.①②③ B.①②④ C.①③④ D.②③④
二、解答题
21.读欧洲西部地形示意图及AB两地的气温曲线和降水量柱状图,回答下列问题。
(1)A、B两地的地形以________为主。
(2)阿尔卑斯山走向为________。观察图分析,欧洲西部地形分布以及山地走向对来自海洋的湿润西风具有________(填“阻挡”或“利于深入”)的作用。
(3)分析A、B两地气温曲线和降水量柱状图,归纳两地共同的气候特点是(_____)
A.全年高温多雨
B.冬季温和多雨,夏季炎热干燥
C.全年温和湿润
D.冬冷夏热,全年降水均匀
(4)欧洲人喜爱牛羊肉和乳制品,这种饮食结构与这里发达的________业有关。
(5)从经济发展水平看,欧洲西部国家多属于________国家(发达国家.发展中国家)。
(6)寒假结束后,李华给同学们展示了艾菲尔铁塔.卢浮宫.凯旋门等照片,说明他到了欧洲西部的________(英国、德国、法国、意大利)。
22.阅读下面图文材料,回答问题。
(1)美国面积居世界第四位,其本土位于________洲大陆中部,东临大西洋,西临________洋,处在五带中的________带。
(2)美国人口在发达国家比较,增长较快。其增长较快的原因是________(移民、自然增长率率高)。美国华人华侨约有400万,很多富有中华文化特色的华人聚居区称作“________街 ”。
(3)旧金山东南的“________”是美国兴起最早,规模最大的高新技术产业中心。
(4)美国许多农产品的生产量和出口量居世界前列,请从地形、气候、生产等角度分析其原因(答一点即可)。
23.读“澳大利亚、俄罗斯、日本工业分布图”回答下列问题。
(1)从五带来看,俄罗斯大部分位于________________,穿过澳大利亚的重要纬线是________。
(2)俄罗斯澳大利亚两国重工业均比较发达的共同有利条件有(_____)
A.均是岛国,海运便利 B.煤铁等矿产资源丰富
C.河湖众多,水源充足 D.矿产集中分布于沿海
(3)作为为资源丰富的国家,俄罗斯因为大量出口__________获得“世界加油站”的美誉;澳大利亚大量出口__________,被称为“坐在矿车上的国家”。
(4)俄罗斯西伯利亚大铁路主要分布在纬度较低的南部山地地区,山区修建,成本增加。请你从气候.资源工业分布.人口城市分布角度回答俄罗斯铁路山区修建的主要原因__________(答上一点即可)
(5)日本和澳大利亚两国都四面环海,澳大利亚是独占一个大陆的国家,但日本则属于______国(岛/内陆)。
(6)当澳大利亚的首都进入盛夏,日本北海道正值(____)
A.樱花盛开的春季 B.赤日炎炎的夏季 C.落叶飘零的秋季 D.白雪皑皑的冬季
24.读图,完成下面表和空中内容。
(1)读图完成下题。
(2)我国有34个省级行政区,首都________。
参考答案
1.A
【详解】
亚洲和欧洲同处在亚欧大陆,亚洲位于东方,欧洲位于西方,根据地球运动的规律,亚洲比欧洲先看到日出,所以亚洲有“日出之地”的意思,故选A。
【点睛】
2.D
【详解】
此次新冠疫情,印度死亡病例数最高,这是由于印度没有采取及时隔离措施,仍然在恒河岸边沐浴,认为恒河水可以防疫,故A错误。印度的病死率很低,远远高于发达国家,故B错误。印度的气候属于热带季风气候,高温有利于病毒蔓延,故C错误。印度是一个13亿人口大国,人口密度大,卫生条件不好,病毒传播快,故D正确。故选D。
【点睛】
3.B
4.B
【分析】
3.世界上的宗教种类很多,我们在现实生活中常常可以看到许多建筑形式不同的宗教建筑,图中所示是“星月映照”建筑,是伊斯兰教的清真寺,故选B。
4.世界上宗教种类很多,其中信仰人数最多的三大宗教是基督教、伊斯兰教和佛教,由上题可知,图中所示的是伊斯兰教的清真寺,说明小丽出差所到的国家是以上四个国家中的沙特阿拉伯,该国信仰的宗教以伊斯兰教为主,故选B。
【点睛】
本题考查伊斯兰教的有关知识,要知道世界三大宗教的主要分布地区。
5.D
【详解】
关于小美在欧洲西部的所见所闻,欧洲西部以温芾海洋性气候为主,终年温和湿润的气候使该地区的人们习惯了出门芾伞,故A正确。该地区以温和湿润的温带海洋性气候为主,农业以畜牧业为主,人们的饮食以牛羊肉为主,故B正确。该地区的人们主要信仰基督教,随处可见基督教的教堂,故C正确。该地区气候温和湿润、没有热带范围,光照少,不利于种植水稻、甘蔗等农作物,故D错误。故答案选择D。
【点睛】
6.B
【分析】
根据欧洲西部畜牧业发达的原因,进行分析解答。
【详解】
被欧洲西部人们称为“绿色金子”的是牧草,这里西部沿海地区有北大西洋暖流经过,加上西风的影响,形成温带海洋性气候,冬无严寒,夏无酷暑,降水均匀,适合牧草生长,畜牧业发达;结合题意。故选B。
【点睛】
考查欧洲西部畜牧业发达的原因。
7.D
【详解】
欧洲西部是世界上最早实行工业革命的地方,是目前发达国家最集中的地区,工业高度发达,A正确;也是世界上旅游业最发达地区,旅游收入高,B正确;受温带海洋性气候的影响,种植业比重小,农业以畜牧业为主,但畜牧业不是支柱产业,支柱产业是工业和服务业,C正确,D错误。本题要求选择叙述错误的选项,故选D。
【点睛】
8.B
【详解】
欧洲西部是世界上最早实现工业革命的地方,也是目前发达国家最集中的地区,这里的国家工业高度发达,以高端制造业和服务业为经济支柱,以出口高端工业产品为主,以上四组采购名单中,高档成衣、 精密机床 、汽车、工程机械、医疗仪器、精密仪表、高级手表都有可能出现,而煤炭、粮食和石油最不可能出现,故选C。
【点睛】
9.C
10.C
【分析】
9.
读恩贾梅纳的气温和降水图可知,该地的气候特点是全年高温,全年气温均在20℃以上,一年分明显的干季和湿季。属于热带草原气候。故C正确,ABD错误,故选C。
10.
撒哈拉以南非洲存在着人口、粮食、环境三大问题。其中人口问题是核心问题,控制人口增长、提高人口素质是解决上述问题的关键,故C正确,保护森林和草场,严禁乱伐和滥牧、发展农业科技,提高粮食产量、大量垦荒,增加土地面积均不能从根本上解决非洲的问题,故ABD错误,故选C。
【点睛】
现阶段,非洲面临的主要任务是:保护自然环境,提高农牧业生产水平,控制人口增长,发展多元化经济,培养科技人才,提高民族文化素质,科技兴农等,其中控制人口增长是非洲人民面临的最紧迫任务。
11.C
12.D
【分析】
11.
澳大利亚位于南半球,经济发达,是世界上唯一拥有整个大陆的国家.因有许多古老的动物,如袋鼠、鸸鹋、鸭嘴兽等,被称为“世界活化石博物馆”,又因为羊特别多(是世界上绵羊最多的国家之一),被称为“骑在羊背上的国家”;澳大利亚铁矿、铝土矿、煤、石油等矿产资源丰富,而且开采的矿石一半以上用于出口,被誉为“坐在矿车上的国家”。ABD项美誉与澳大利亚相符。有“天然橡胶的故乡”美誉的是巴西,因此C美誉与澳大利亚不相符。故选C。
12.
南回归线穿过澳大利亚的中部,该纬线是热带和 南温带的分界线。故选D。
【点睛】
澳大利亚有很多古老的动植物,大约在2亿年前澳大利亚就同其他大陆分离,孤立存在于南半球的海洋上。长期以来,由于自然条件比较单一,动物的演化很缓慢,至今还保存着许多古老的物种。如腹部有口袋以保存幼兽的大袋鼠、吃桉树叶生活的小袋熊,以及卵生的哺乳动物鸭嘴兽等。澳大利亚被称为骑在羊背上的国家,原因是澳大利亚是世界上放养绵羊数量和出口羊毛最多的国家。“羊比人多”是澳大利亚的真实写照。澳大利亚的矿产资源丰富,品种多,储量大,品质优、埋藏浅,易开采。第一小题注意选择“不相符”的一项,南回归线是解答第二小题的关键。
13.B
【详解】
巴西亚马孙热带雨林的不合理开发,如土著居民采用刀耕火种的方法,毁林开荒种地;修建亚马孙横断公路等,对沿线木材进行掠夺性开采等人为原因是致使亚马孙热带雨林面积不断缩小的主要原因。故选B。
【点睛】
14.D
【详解】
亚马孙热带雨林的损毁会导致水土流失现象不断加剧,生态环境受到严重的威胁,还会影响全球的气候,与沙尘暴和风沙无关,D正确。故选D。
15.B
16.B
17.B
【分析】
15.
由图可知,南极地区几乎全部在南极圈以内,只有南极半岛一小部分在南极圈以外,故A错误。南极地区按地球自转方向依次被太平洋、大西洋、印度洋包围,故B正确。北极地区的中心是海洋,南极地区的中心是陆地,故C和D错误。故选B。
16.
南极地区气候极其恶劣,生存环境差,动植物种类少,最具有代表性的动物是图B表示的企鹅,有“南极的主人”称号,故选B。
17.
目前我国建成的四个科考站中,纬度位置最低的是长城站,位于南温带;海拔最高的是昆仑站,海拔超过4000米,故选B。
【点睛】
南极洲,围绕南极的大陆,位于地球南端,四周被太平洋、印度洋和大西洋所包围,边缘有别林斯高晋海、罗斯海、阿蒙森海和威德尔海等;南极洲由大陆、陆缘冰、岛屿组成,全境为平均海拔2350米的大高原,是世界上平均海拔最高的洲。
18.B
【详解】
吉林省位于我国的东部,西藏地处我国西南,两地的东西经度差异大, 因此导致东部的吉林日出早,因此上学早,而西南部的西藏,日出晚,因此上学晚。故B正确,ACD错误。故答案选择B。
【点睛】
19.A
20.D
【分析】
19.
由图表提供的信息可知,我国的老年人数量越来越多,比重越来越大,老龄化问题逐渐突出,故A正确。我国总人口还在持续增加,故B错误。我国是第一大人口大国,但青壮年比重在减少,劳动力会出现短缺现象,故C错误。老龄化加剧,社会负担变重,影响社会和经济发展,故D错误。故选A。
20.
一个国家人口政策的制定和调整说明了人口政策要适应社会发展需求;人口发展应与资源、环境相协调;人口增长应与经济发展相适应;不仅解决增长问题,还要解决减少问题,故选D。
【点睛】
我国是世界上人口最多的国家,人口基数大、人口增长快是我国最大的国情,自实施计划生育政策以来,我国人口增长缓慢,人口老龄化越来越突出,调整人口政策已刻不容缓。
21.平原 东西走向 利于深入 C 畜牧 发达 法国
【分析】
本题以欧洲西部为切入点,考查学生对欧洲西部地形、气候、农业、旅游业等方面知识的理解与掌握,培养学生分析问题的能力。
【详解】
(1)由图可知,A、B两地均位于欧洲西部的中间,地形是以平原为主。
(2)阿尔卑斯山的走向是东西走向,欧洲西部地形以平原为主,山地分布在南北两侧且多为东西走向,有利于海洋湿润气流深入内地。
(3)由图可A、B两的气温曲线和降水量柱状图可以看出,两地区的气候特点都是全年温和湿润,都属于温带海洋性气候,故选C。
(4)欧洲人喜爱牛羊肉和乳制品,这样的饮食结构是与当地以畜牧业为主的农业有密切的关系。
(5)欧洲西部是世界上最早进行工业革命的地方,是目前世界上发达国家最集中的地区。
(6)欧洲西部是世界上旅游业最发达的地区,这里有许多著名的旅游景点,如法国的艾菲尔铁塔、卢浮宫、凯旋门等。
【点睛】
22.(1)北美;太平;北温
(2)移民;唐人
(3)硅谷
(4)地形:平原面积广大,地形平坦,耕地充足。气候:本区大部分地区为温带和亚热带气候,水热条件好。 生产:农业生产具有专业化、机械化特点,生产效率高。(合理即可)
【分析】
本题以美国地图为材料,涉及美国的位置、人口、高新技术产业与农业等知识,考查学生对美国的社会经济概况的了解以及位置的认识。
【详解】
(1)读图可知,美国本土位于北美大陆中部,东临大西洋,西临太平洋,大部分位于30°N—60°N之间,地处中纬度,大部分属于北温带。
(2)美国居民主要是由不同历史时期迁入的移民及其后裔组成,美国是种族和民族都很复杂的国家,美国的土著居民是黄种人,美国的居民主要是欧洲移民的后裔,美国是世界上最大的移民国家,其居民大多是欧洲的移民后裔。由于移民,才导致美国人口在发达国家比较,增长较快。美国华人华侨约有400万,很多富有中华文化特色的华人聚居区称作“唐人街 ”。
(3)读图可知,旧金山位于美国西部沿海,是最大的港口和华人华侨主要的主要集聚地,此区域经济主要以电子信息工业为主,科学技术发达,位于旧金山东南部的“硅谷” ,是美国兴起最早,规模最大的高新技术产业中心。
(4)美国是世界农业大国,种植业与畜牧业并重,玉米、小麦、大豆、棉花与肉类产量居世界前列,美国农业生产的条件优越,从地形角度看,美国中部为大平原,平原面积广大,地形平坦,耕地充足。从气候角度看,美国大部分地区为温带和亚热带气候,水热条件好。从水源角度看,美国拥有世界第四长河—密西西比河,以及北美五大湖,灌溉水源充足。从生产角度看,美国科技发达,农业生产具有专业化、机械化特点,生产效率高。
【点睛】
23.北温带 南回归线 B 石油、天然气(油气矿产资源 矿产品) 气候:纬度较低、气温较北部高资源工业:南部资源丰富、工业区较密集人口城市:南部人口、城市多,有运输需求 岛 D。
【分析】
本题以澳大利亚、俄罗斯和日本的工业分布为材料,分为六个小题,分别从俄罗斯和澳大利亚的纬度位置、俄罗斯和澳大利亚两国发展工业的优势、称号,俄罗斯铁路分布、澳大利亚与日本的海陆位置和地球公转产生的现象方面考查学生对国家的认识。
【详解】
(1)从五带来看,俄罗斯大部分位于北回归线与北极圈之间的北温带,穿过澳大利亚的重要纬线是南回归线。
(2)俄罗斯和澳大利亚的重工业均比较发达,因为两国都有丰富的矿产资源,基本可以自给,故选B。
(3)俄罗斯和澳大利亚作为资源丰富的国家,俄罗斯因大量出口石油、天然气而有“世界加油站”称号;澳大利亚因大量出口矿产资源,而有“坐在矿车上的国家”称号。
(4)俄罗斯的西伯利亚铁路多沿南部山区修建,是因为南部山区纬度低、气温较高;南部矿产资源丰富,工业和城市集中;人口和城市多,运输量大。
(5)澳大利亚和日本均四面临海,但日本是岛国,澳大利亚则是独占一个大陆的国家。
(6)由于太阳直射点在南北回归线之间来回移动,导致地球上南北半球季节相反,当南半球的澳大利亚进入盛夏时,位于北半球的日本则是一年中最寒冷的冬季,在纬度最高的北海道正是白雪皑皑的冬季,故选D。
【点睛】
24.(1)50°;北温;好;多种经营农业;东;西亚
(2)北京
【分析】
本题考查我国优越的地理位置,要知道分析我国优越的地理位置带来的影响,增加学生的民族自豪感;学会分析我国地理位置的有利方面。
【详解】
(1)由图可知,我国领土的最北端是位于北纬53°,最南端是位于北纬4°,南北跨纬度近50°;大部分位于北回归线与北极圈之间的北温带,小部分位于热带,没有寒带,光热条件好;自然环境复杂多样,有利于发展多种农业经营;我国陆地疆界长,有利于我国同北亚、中亚、东南亚、南亚地区直接往来,对外交往方便;我国的海陆位置是位于亚欧大陆的东岸,太平洋西岸,东部雨量充足,有利于农业生产。
(2)我国共有34个省级行政区,首都是北京,是我国的政治中心和文化中心。
【点睛】
吉林省长春市宽城区2022-2023学年七年级下学期期末地理试卷(含答案): 这是一份吉林省长春市宽城区2022-2023学年七年级下学期期末地理试卷(含答案),共10页。试卷主要包含了根据图中信息判断,①处应填,有关非洲的说法,正确的是,从苏丹港到吉达港穿越的海洋是,非洲苏丹撤侨回来,需要经过中东等内容,欢迎下载使用。
吉林省长春市宽城区2021-2022学年八年级上学期期末地理试卷(word版 含答案): 这是一份吉林省长春市宽城区2021-2022学年八年级上学期期末地理试卷(word版 含答案),共17页。试卷主要包含了单选题,综合题等内容,欢迎下载使用。
吉林省长春市宽城区2021-2022学年七年级上学期期末地理试题(word版 含答案): 这是一份吉林省长春市宽城区2021-2022学年七年级上学期期末地理试题(word版 含答案),共12页。试卷主要包含了选择题,解答题,填空题等内容,欢迎下载使用。

