福建省龙岩市新罗区2020-2021学年九年级上学期期末质量监测化学试卷(word版,含答案)
展开
这是一份福建省龙岩市新罗区2020-2021学年九年级上学期期末质量监测化学试卷(word版,含答案),共11页。试卷主要包含了可能用到的相对原子质量,请将试题答案填写在答题卡上,下列实验操作正确的是, 5月12日是全国防灾减灾日,对下列诗句或成语的认识正确的是等内容,欢迎下载使用。
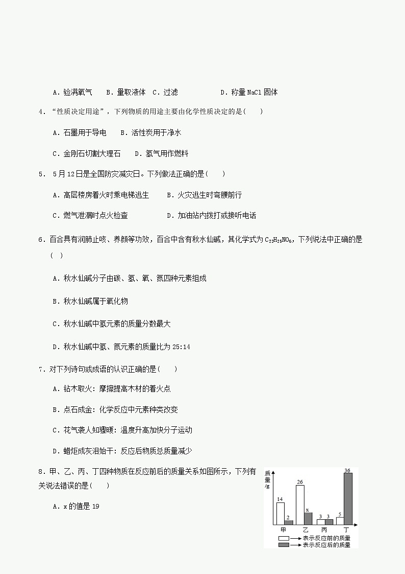
2020~2021学年第一学期九年级化学学科期末质量监测试卷( 满分:100分;考试时间:60分钟)注意事项:1.可能用到的相对原子质量:H-1 C-12 N-14 O-16 Ca-40 S-32 Zn-65 Cl-35.52.请将试题答案填写(或填涂)在答题卡上。请不要错位、越界答题! 第I卷 选择题(共30分)一、选择题(本大题共10小题,每小题3分,共30分。在每小题给出的四个选项中,只有一个选项符合题目要求)1.下列有关“新冠肺炎”的防疫措施中,利用了化学变化的是( ) A.外出配戴N95口罩 B.用84消毒液消毒 C.用水银温度计测体温 D.经常开窗通风2.培养垃圾分类的好习惯,为改善生活环境作努力,废旧电池属于( ) A B C D3.下列实验操作正确的是( ) A.验满氧气 B.量取液体 C.过滤 D.称量NaCl固体4.“性质决定用途”,下列物质的用途主要由化学性质决定的是( ) A.石墨用于导电 B.活性炭用于净水 C.金刚石切割大理石 D.氢气用作燃料5. 5月12日是全国防灾减灾日。下列做法正确的是( ) A.高层楼房着火时乘电梯逃生 B.火灾逃生时弯腰前行C.燃气泄漏时点火检查 D.加油站内拨打或接听电话6.百合具有润肺止咳、养颜等功效,百合中含有秋水仙碱,其化学式为C22H25NO6,下列说法中正确的是( ) A.秋水仙碱分子由碳、氢、氧、氮四种元素组成 B.秋水仙碱属于氧化物C.秋水仙碱中氢元素的质量分数最大D.秋水仙碱中氢、氮元素的质量比为25:147.对下列诗句或成语的认识正确的是( ) A.钻木取火: 摩擦提高木材的着火点 B.点石成金: 化学反应中元素种类改变C.花气袭人知骤暖: 温度升高加快分子运动 D.蜡炬成灰泪始干: 反应后物质总质量减少8.甲、乙、丙、丁四种物质在反应前后的质量关系如图所示,下列有关说法错误的是( ) A.x的值是19B.丙可能是该反应的催化剂C.丁一定是化合物D.参加反应的甲和乙质量比为12:199.只用下列鉴别方法不能把待鉴别的物质区分开的是( ) 选项 待鉴别的物质 鉴别方法A氢气和一氧化碳点燃,观察火焰的颜色B白酒和白醋闻气味C过氧化氢溶液和水加二氧化锰,观察有无气泡产生D氧气和空气分别向其中伸入燃着的木条,观察燃烧情况 10.实验室加热一定质量的高锰酸钾制取氧气,随着反应的进行,试管内固体的质量逐渐减少。如图中的点表示的含义错误的是( ) A.a点表示高锰酸钾的质量
B.b点表示高锰酸钾、锰酸钾和二氧化锰混合物的质量
C.c点表示生成二氧化锰的质量
D.d点表示高锰酸钾完全分解了第Ⅱ卷 非选择题(共70分)二、非选择题(本大题共8小题,共70分)11.(6分)“见著知微,见微知著”是化学思维方法。(1)从宏观知微观。① 金刚石和石墨的物理性质有很大差异的原因是________________________________。② 50mL水与50mL酒精混合后,所得混合物的体积小于100mL,微观解释为________________。(2)从微观知宏观。① 下图中黑、白小球分别表示两种不同元素的原子,请用A、B、C、D填空,表示化合物的是_______。 ② 如图中A、B、C、D是四种粒子的结构示意图,E是银元素在元素周期表中的信息,请回答下列问题: 图中A、B、C、D四种粒子共表示_____种元素,D中x的值是__________,E中元素的相对原子质量为__________。12.(7分)水是一种宝贵的自然资源,自来水厂的净水流程如图:(1) 我国有关部门规定,经上述过程净化后进入用户的饮用水需含铁<0.3mg•L-1,含铜<1.0mg•L-1,其中的“铁、铜”指的是_____(填字母序号)。A.原子 B.分子 C.元素(2)可以除去水中溶解的一些杂质和异味的设备是_____(填字母序号)。A.过滤池 B.吸附池 C.清水池(3)自来水厂常用氯气杀菌消毒,在此过程中发生了反应H2O + Cl2 = HCl + HClO ,HC1O中氯元素的化合价为____________。(4)检验上述所获取的自来水是硬水还是软水,常用______________来区分;在日常生活中,常采用____________方法降低水的硬度。(5)下列实验能证明水是由氢元素和氧元素组成的是_________(填字母序号)。A.氢气在氧气中燃烧 B.水的蒸发 C.水的电解 D.水的净化(6)下列做法会造成水污染的是_________(填字母序号)。A.生活污水处理后再排放 B.合理使用农药和化肥 C.任意排放工业污水13.(13分)人类的生产生活离不开金属材料。 (1)铝、铁、铜是常见金属。上述金属制品,主要利用其导热性的是______(填字母序号)。
(2)铁制品在沙漠地区不易锈蚀的原因是____________________________________。(3)铜也容易生锈,铜锈的主要成分是碱式碳酸铜[Cu2(OH)2CO3 ],是铜与空气中的氧气、水和___________共同作用的结果。(4)将铜锌合金与铜片相互刻画,在铜片表面留下明显划痕,说明铜锌合金的硬度______铜的硬度(填“大于”或“小于”)。(5)高炉是工业炼铁的主要设备。把赤铁矿(主要成分为氧化铁)、焦炭与石灰石一起加入高炉,从下方通入热空气,焦炭燃烧,生成的二氧化碳与焦炭在高温下反应生成一氧化碳气体,一氧化碳跟氧化铁在高温下反应生成铁。根据上述材料写出高炉炼铁过程中发生反应的主要化学方程式: _________________________________________________________。14.(7分)化学的基本特征是研究和创造物质。试从科学家认识物质的视角认识CO2。(1)微观角度:我国研制的一种新型催化剂可将CO2和H2转化为甲醇(CH3OH)和X。若用“”表示氢原子,“”表示氧原子,“”表示碳原子,该反应的微观示意图如图:画出X分子的微观示意图:___________________。(2)性质角度:如图是某同学为探究二氧化碳性质进行的实验,实验中观察到②③不变色,①④变红色,且④比①先变红,由此可得出二氧化碳具有的性质是_________________________________________________________。(3)应用角度: Al-CO2电池是一种新型电池。电池的工作原理为:在O2的催化下,Al与CO2发生化合反应生成Al2(C2O4)3 ,写出此反应的化学方程式_____________________。(4)环保角度:全球参与控制CO2的排放量是防止温室效应进一步增强的根本对策。下列对限制CO2排放量的做法不合理的是__________________(填字母序号)。 A.制定旨在限制CO2排放的国际规定 B.通过加高烟囱直接排放含CO2的废气C.减少化石能源的使用,开发太阳能等新能源 D.多砍伐森林中的树木15.(6分)已知,A~E物质之间存在如图转化关系。其中A、C、D是单质,E是相对分子质量最小的氧化物,B为蓝色溶液。 (1)写出E物质的化学式____________。(2)浅绿色溶液中一定含有的金属离子是________________。(3)A→D的基本反应类型为___________________。(4)A和B反应的化学方程式为________________________________。16.(14分)根据所学知识并结合下图回答有关问题。 (1)标号①的仪器名称:__________________。(2)实验室用氯酸钾和二氧化锰加热制取较纯净的氧气,应选择的装置组合为_________,反应的化学方程式为________________________________,二氧化锰在反应中的作用是 。若用高锰酸钾制氧气,该装置需要作的改进是______________________________________________。(3)实验室制取二氧化碳的化学方程式为______________________________________________________,证明CO2收集满的方法是____________________________________________________________________,用装置F代替装置B的优点是____________________________________。(4)氨气是一种无色、有刺激性气味的气体,密度比空气小,极易溶于水。实验室常用加热氯化铵和熟石灰两种固体混合物来制取氨气,可选用的发生装置是_____(填字母序号),收集氨气的装置可选用_____(填字母序号)。 17.(11分)某化学兴趣小组利用图1装置探究物质在空气中燃烧后氧气浓度的变化。(已知:白磷着火点为40℃,红磷着火点为240℃)【提出问题】足量红磷在密闭的烧瓶内燃烧熄灭后,烧瓶中是否有氧气剩余? 【猜想假设】猜想1:有氧气剩余;猜想2:无氧气剩余。【进行实验】步骤Ⅰ. 组装仪器,检查装置的气密性。步骤Ⅱ. 用高能激光笔照射燃烧匙中足量的红磷,红磷燃烧,一段时间后熄灭;白磷始终不燃烧。步骤Ⅲ. 冷却。步骤Ⅳ.将装有白磷的燃烧匙提出水面,再次用高能激光笔照射,白磷燃烧。【解释与结论】(1)从燃烧的条件分析,高能激光笔的作用是______________________________。(2)写出红磷燃烧的化学方程式__________________________________________。(3)步骤Ⅱ中,白磷不燃烧的原因是__________________________。(4)根据上述实验现象,得出结论:猜想_____(填“1”或“2”)正确。【反思与评价】(5)通过该实验探究可知,课本上用“红磷燃烧测定空气中氧气含量”的方法不够严谨,其理由是_____________________________________________________。【拓展延伸】(6)图2是该小组同学用传感器测量整个实验过程中烧瓶内氧气浓度变化的曲线。在图2中______(填“A、B、C、D、E”)点表示燃烧的红磷刚好熄灭;DE段氧气浓度变化的主要原因是_________________________________________。(7) 该小组同学通过查阅资料可知,测定空气中氧气含量较好的药品是铁丝绒,利用的原理是铁与氧气、水发生缓慢氧化。用图3所示装置完成测定空气中氧气含量的实验,将足量铁丝绒置于试管底部,并倒扣在装有水的烧杯中,最终观察到的现象是________________________________________________。18.(6分) 火力发电厂用石灰石浆吸收废气中的二氧化硫,以防止污染环境,其反应的化学方程式为2CaCO3 + 2SO2 + O2 = 2CaSO4 + 2CO2 。若2000g废气中含有3.2g二氧化硫,这些二氧化硫可以和多少克碳酸钙反应?2020~2021学年第一学期九年级化学学科期末质量监测试卷参考答案( 满分:100分;考试时间:60分钟)说明:1.考生若写出其他正确答案,可参照评分标准给分。2.化学方程式中,化学式写错的不给分;化学式写对的,配平、反应条件、气标或沉淀符号缺1项扣1分。3.化学专有名词中出现错别字、元素符号有错误均不给分。4.凡试题中对回答有特别要求的,不按要求作答均不给分。5.凡试题中未特别指明某物质是写名称还是化学式的,正确写出其一即可给分。第I卷 选择题(共30分)一、选择题(本大题共10小题,每小题3分,共30分。在每小题给出的四个选项中,只有一个选项符合题目要求)题号12345678910答案BCBDBDCAAC第Ⅱ卷 非选择题(共70分)二、非选择题(本大题共8小题,共70分)11.(6分,每空1分)(1)① 碳原子的排列方式不同 ② 分子之间有空隙(或间隔)(2)① A ② 3 8 10812.(7分,每空1分)(1)C (2)B (3)+1 (4)肥皂水 加热煮沸 (5)A C(全对1分,漏选0.5分) (6)C13.(13分)(1)B (1分) (2)沙漠地区空气干燥,水分少,铁难与水分、氧气同时接触而锈蚀(合理即可)(1分)(3)二氧化碳(或CO2) (1分)(4)大于 (1分)(5)C + O2 CO2 CO2 + C 2CO Fe2O3 + 3CO2Fe + 3CO2 (每个3分)14.(7分)(1) (1分)(2)二氧化碳能与水反应,二氧化碳的密度比空气大(2分)(3)(3分)(4)B D(全对1分,漏选0.5分)15.(6分)(1)H2O (1分) (2)Fe2+ (1分) (3)置换反应 (1分)(4) Fe + CuSO4 = FeSO4 + Cu(3分)16.(14分)(1)铁架台(带铁夹) (1分)(2)A D (全对1分,漏选0.5分) (3分) 催化作用(1分) 试管口处应放一团棉花(1分)(3) 2HCl + CaCO3 = CaCl2 + H2O + CO2↑ (3分)将燃着的木条放在集气瓶口,若木条熄灭,则证明已收集满。(1分) 可以控制反应的发生和停止(1分)(4) A(1分) E(1分)17.(11分)(1)使温度达到红磷、白磷的着火点(1分)(2)4P + 5O2 2P2O5(3分)(3)白磷没有与氧气接触(1分)(4) 1 (1分) (5)足量红磷不能把装置中的氧气耗尽(合理即可)(1分)(6)C (1分) 白磷燃烧消耗氧气(1分)(7)铁丝绒生锈(1分),试管中的液面上升约占试管中空气体积的1/5(1分) (共2分)18.(6分)解:设碳酸钙的质量为x·····················(1分)2CaCO3 + 2SO2 + O2 = 2CaSO4 + 2CO2200 128························(1分)x 3.2g ···················(1分)200:x = 128:3.2g ···················(1分)x=5g ·························(1分)答:若2000g废气中含有3.2g二氧化硫,这些二氧化硫可以和5g碳酸钙反应。·(1分)
相关试卷
这是一份福建省龙岩市2024届九年级上学期期末质量监测考试化学试卷(含答案),共12页。试卷主要包含了单选题,填空题,实验题,计算题等内容,欢迎下载使用。
这是一份福建省龙岩市新罗区龙岩初级中学2023-2024学年化学九上期末监测模拟试题含答案,共10页。试卷主要包含了下列符号能表示两个氢分子的是,一天一个苹果,医生远离我等内容,欢迎下载使用。
这是一份2020-2021学年福建省龙岩市新罗区龙岩二中九年级上学期期中化学试题,共17页。试卷主要包含了单选题,填空题,实验题,计算题等内容,欢迎下载使用。

