中考时政政治 (道德与法治)中考试题试卷下载
这是一份专题11 聚焦《中华人民共和国生态环境法典》-2026年中考道德与法治时政热点解读与押题讲练(全国通用)课件PPT,共32页。PPT课件主要包含了时政热点解读,热点押题预测,单选押题演练等内容,欢迎下载使用。
这是一份时政热点01:锚定“十五五”关键期 解码中国式现代化奋进新蓝图(讲义)(全国通用) 2026年中考道德与法治二轮复习,共14页。学案主要包含了时政热点聚焦,教材考点链接,思辨议题,训练题,备考策略,考点总结与拓展等内容,欢迎下载使用。
这是一份时政热点03:封关启航·开放新篇——解码海南自贸港的时代担当(讲义)(全国通用) 2026年中考道德与法治二轮复习,共12页。学案主要包含了时政热点聚焦,教材考点链接,思辨议题,训练题,备考策略,考点总结与拓展等内容,欢迎下载使用。
这是一份时政热点04:铭记初心·聚力攻坚·逐梦新征程——2026新年贺词核心要义与中考考点全解(讲义)(全国通用) 2026年中考道德与法治二轮复习,共15页。学案主要包含了时政热点聚焦,教材考点链接,思辨议题,训练题,备考策略,考点总结与拓展等...
这是一份专题09 聚焦2026年中央1号文件-2026年中考道德与法治时政热点解读与讲练课件(全国通用),共33页。PPT课件主要包含了时政热点解读,热点押题预测,单选押题演练等内容,欢迎下载使用。
这是一份专题08 2026年央视春节联欢晚会-2026年中考道德与法治时政热点解读与讲练课件(全国通用),共32页。PPT课件主要包含了时政热点解读,热点押题预测,单选押题演练等内容,欢迎下载使用。
这是一份专题05 2026年春晚-2026年中考道德与法治时政热点解读与讲练(全国通用),共9页。
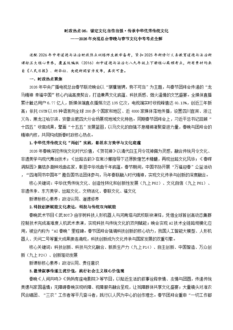
这是一份时政热点06:2026年央视春晚与春节文化中考考点全解(讲义)-2026年中考道德与法治之时政热点讲练(全国通用),共15页。试卷主要包含了时政热点聚焦,教材考点链接,思辨议题,训练题,备考策略,核心考点速记卡,拓展素材等内容,欢迎下...
这是一份时政热点05:锚定农业农村现代化 推进乡村全面振兴(讲义)-2026年中考道德与法治之时政热点讲练(全国通用),共11页。试卷主要包含了时政热点聚焦,教材考点链接,思辨议题,训练题,备考策略,核心考点速记卡,拓展素材,答题模板速记等...
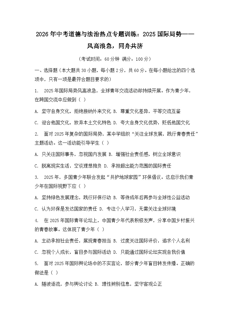
这是一份2026年中考道德与法治热点专题训练:2025国际局势——风高浪急,同舟共济,共9页。试卷主要包含了选择题,材料分析题等内容,欢迎下载使用。
这是一份2026年央视春晚 节目-2026年中考道德与法治时政热点考点讲练与解析(全国通用),共25页。
这是一份2025年8月刊-2026年中考道德与法治时政解读课件(全国通用),共39页。
这是一份时政06 “十五五”规划建议指方向(时事背景 命题 方向 练考)-2026年中考道德与法治时政点讲练(全国通用),共15页。试卷主要包含了“命题材料”提示我们,郑重提示,“十四五”期间发展成就,这件事让我们认识到等内容,欢迎下载使用。
这是一份时事07 村超苏超热火文旅 全运盛会中华精神(时事背景 命题 方向 练考)-2026年中考道德与法治时政点讲练(全国通用),共7页。试卷主要包含了村超,苏超,全运会,全运会口号,赛事人物及故事,奉献社会,服务社会,乡村振兴,青年等内容...
这是一份2025年9月刊-2026年中考道德与法治时政解读月刊课件(全国通用),共59页。
这是一份2026年1月刊-2026年中考道德与法治时政解读月刊课件(全国通用),共32页。
这是一份专题一 增强法治观念 建设法治中国(热点 答题金句 押题)-2026年中考道德与法治必备知识与时政热点课件(全国通用)
这是一份专题五 共筑生命家园 建设美丽中国(热点 答题金句 押题)-2026年中考道德与法治必备知识与时政热点课件(全国通用)
这是一份专题四 坚持高质量发展 推进中国式现代化(热点 答题金句 押题)-2026年中考道德与法治必备知识与时政热点课件(全国通用)
这是一份专题三 筑牢文化根基 凝聚精神力量(热点 答题金句 押题)-2026年中考道德与法治必备知识与时政热点课件(全国通用)
这是一份专题二 坚持人民民主 保障人民当家作主(热点 答题金句 押题)-2026年中考道德与法治必备知识与时政热点课件(全国通用)
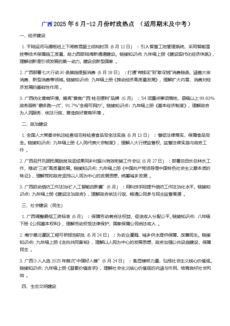
这是一份2025年6月-12月份时政热点-2026年中考政治时政热点解读及押题讲练(全国通用),共16页。试卷主要包含了经济建设,政治建设,社会建设,生态文明建设,中国与世界,法治教育,中华优秀传统文化教育,革命传统教育等内容,欢迎下载使用。
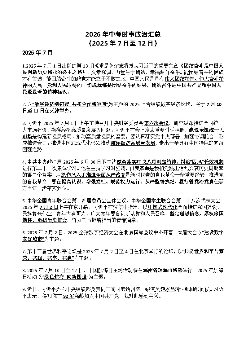
这是一份2025年中考时事政治归纳(7-12月)-2026年中考政治时政热点解读及押题讲练(全国通用),共25页。
这是一份2026年中考道德与法治时事政治:奋进新征程 筑梦新时代——2026年新年贺词中考热点专题精讲与精练(有答案),共13页。试卷主要包含了热点背景与总体脉络,考点多维解码,中考考点系统梳理表,热点限时训练 只展示部分等内容,欢迎下载使用...
这是一份专题11 习主席2026新年贺词(时政解读)-2026年中考道德与法治时政热点解读及押题讲练(全国通用),共12页。试卷主要包含了中国梦的定义,国共产党的中心任务,“两个一百年”奋斗目标,我国发展新的历史方位,中国式现代化等内容,欢迎下载...
中考时政政治 (道德与法治)精品专辑
教习网精选初中政治 (道德与法治)人教版(2024)、人教部编版 (五四制)(2024)、习近平新时代中国特色社会主义思想学生读本、习近平新时代中国特色社会主义思想学生读本(2021)、中华民族大团结等版本中考时政中考试题试卷及答案分析供大家下载练习,助大家轻松搞定每一次考试。
资料篮
在线客服
添加在线客服
获取1对1服务
官方微信
关注“教习网”公众号
打开微信就能找资料
赛课定制
添加在线客服
获取1对1定制服务
职称咨询
添加在线客服
获取1V1专业指导服务
免费福利