七年级上册政治 (道德与法治)开学考试题试卷下载
这是一份开学第一课课件:扬奥运精神 做逐梦少年课件+内嵌视频2024-2025学年七年级道德与法治上册 (统编版2024),共16页。PPT课件主要包含了奥运健儿我来赞,奥运精神我学习,逐梦少年我争做,奥运冠军我来赞,奥运冠军我学习等内容,欢迎下载使...
这是一份部编版2024七年级上册道德与法治 七上开学第一课 新学期启新篇 课件,共22页。PPT课件主要包含了师生自我介绍,学科特点,初中意味着什么等内容,欢迎下载使用。
这是一份(统编版2024)七年级道德与法治上册道德与法治开学第一课 课件,共31页。PPT课件主要包含了学什么,德润人心,为何学,怎么学等内容,欢迎下载使用。
这是一份[政治]河南省郑州市巩义市新中镇2023-2024学年七年级上学期开学试题(解析版),共10页。试卷主要包含了选择题,非选择题等内容,欢迎下载使用。
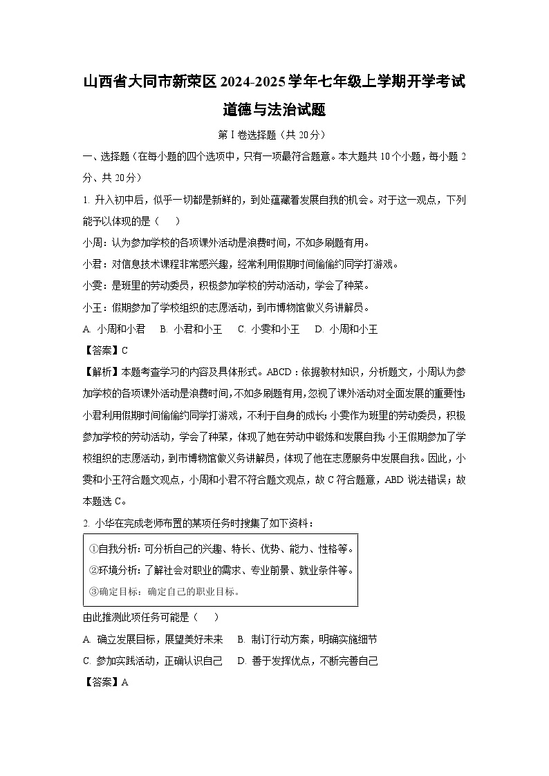
这是一份[政治]山西省大同市新荣区2024-2025学年七年级上学期开学考试试题(解析版),共10页。试卷主要包含了选择题,简答题,分析说明题,单元实践题等内容,欢迎下载使用。
这是一份[政治]山东省滕州市2023-2024学年七年级上学期开学预习检测试题(解析版),共10页。试卷主要包含了单选题,简答题等内容,欢迎下载使用。
这是一份山西省大同市新荣区两校联考2024-2025学年七年级上学期开学考试道德与法治试题(原卷版+解析版),文件包含山西省大同市新荣区两校联考2024-2025学年七年级上学期开学考试道德与法治试题原卷版docx、山西省大同市新荣区两校联考2024-2025学...
这是一份[政治]山东省淄博市张店区2024-2025学年七年级上学期开学考试试题(解析版),共9页。试卷主要包含了选择题,非选择题等内容,欢迎下载使用。
这是一份[政治]山西省大同市2023-2024学年七年级上学期开学考试(解析版),共9页。试卷主要包含了选择题,简答题,分析说明题,实践探究题等内容,欢迎下载使用。
这是一份[政治]湖北省孝感市汉川市2023-2024学年七年级上学期开学考试第一次测评试题(解析版),共9页。试卷主要包含了选择题,非选择题等内容,欢迎下载使用。
这是一份[政治]河南省林州市2022-2023学年七年级上学期开学考试新生检测试题(解析版),共5页。试卷主要包含了选择题,简答题,综合题等内容,欢迎下载使用。
这是一份[政治]湖南省益阳市2024-2025学年七年级上学期开学考试试题(解析版),共10页。试卷主要包含了请将答案正确填写在答题卡上等内容,欢迎下载使用。
这是一份[政治]山东省滕州市2023-2024学年七年级上学期开学检测试题(解析版),共8页。试卷主要包含了单选题,简答题等内容,欢迎下载使用。
这是一份[政治]山东省滕州市2023-2024学年七年级上学期开学测试试题(解析版),共9页。试卷主要包含了单选题,简答题等内容,欢迎下载使用。
这是一份[政治]河南省信阳市平桥区2023-2024学年七年级上学期开学试题(解析版),共11页。试卷主要包含了选择题,非选择题等内容,欢迎下载使用。
这是一份[政治]广西南宁市2023-2024学年七年级上学期开学考试试题(解析版),共11页。
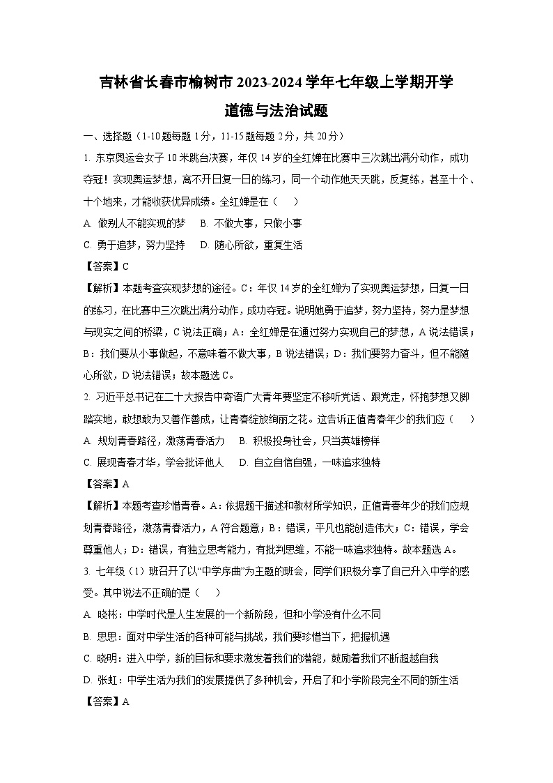
这是一份[政治]吉林省长春市榆树市2023-2024学年七年级上学期开学试题(解析版),共8页。试卷主要包含了选择题,非选择题等内容,欢迎下载使用。
这是一份[政治]山东省滕州市2023-2024学年七年级上学期开学检测试题(解析版),共11页。试卷主要包含了单选题,简答题等内容,欢迎下载使用。
这是一份[政治]山西省大同市2023-2024学年七年级上学期开学监测(分班考)试题(解析版),共5页。试卷主要包含了知识后质我会选择,小小法官我能辨别,文化传承我来参与,保护环境我在行动等内容,欢迎下载使用。
这是一份[政治]江苏省淮安市2023-2024学年七年级上学期开学摸底考试试题(解析版),共8页。试卷主要包含了选择题,非选择题等内容,欢迎下载使用。
这是一份[政治]河南省信阳市罗山县2023-2024学年七年级上学期开学试题(解析版),共9页。试卷主要包含了选择题,非选择题等内容,欢迎下载使用。
这是一份[政治]黑龙江省大庆市肇源县2023-2024学年七年级上学期开学试题(解析版),共17页。试卷主要包含了考生须将自己的姓名,全卷分四部分,总分100分等内容,欢迎下载使用。
这是一份[政治]贵州省黔东南苗族侗族自治州从江县2023-2024学年七年级上学期开学考试试题(解析版),共10页。试卷主要包含了单项选择题,非选择题等内容,欢迎下载使用。
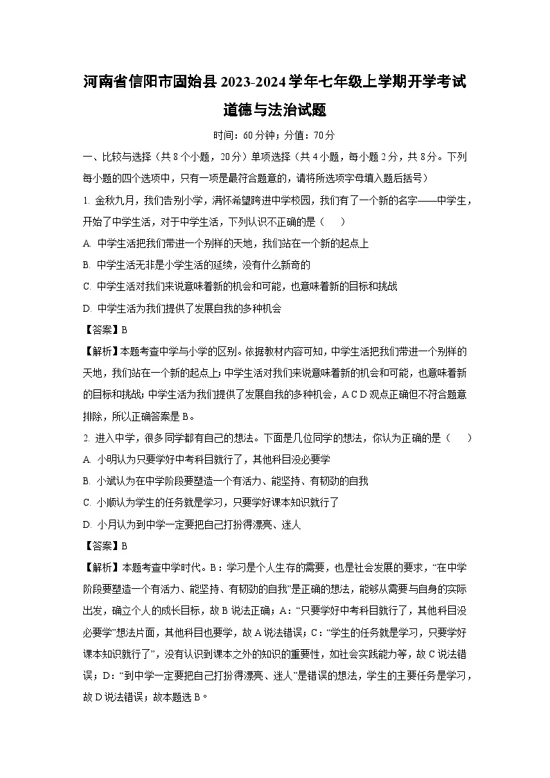
这是一份[政治]河南省信阳市固始县2023-2024学年七年级上学期开学考试试题(解析版),共8页。试卷主要包含了比较与选择,多项选择,辨别与分析,观察与思考,活动与探索等内容,欢迎下载使用。
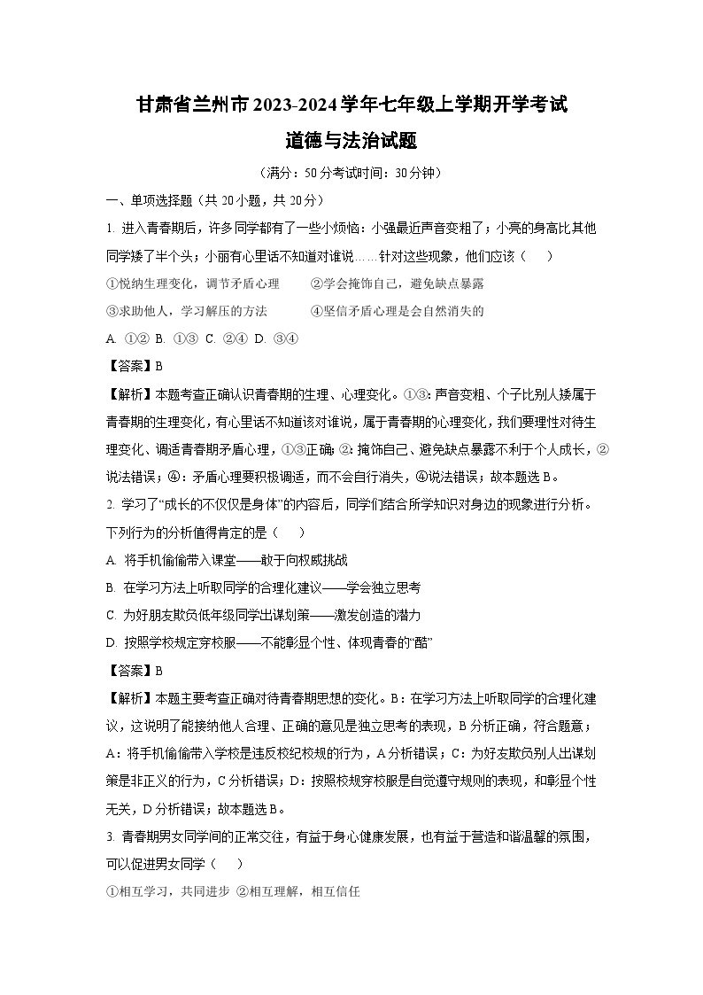
这是一份[政治]甘肃省兰州市2023-2024学年七年级上学期开学考试试题(解析版),共9页。试卷主要包含了单项选择题,非选择题等内容,欢迎下载使用。
这是一份[政治]广西壮族自治区南宁市2023-2024学年七年级上学期开学试题(解析版),共8页。试卷主要包含了 七年级学生晓志在日记本上写道, 习近平主席曾经勉励青少年说, 下列说法正确的是, 少年智则国智,少年强则国强等内容,欢迎下载使用。
这是一份部编版七年级上册道德与法治开学第一课课件,共23页。PPT课件主要包含了道德与法治政治,what,记忆+理解,道法三大问题,关注时事新闻,复杂多变的国际政治,坚持中国共产党的领导,一国两制,敬畏生命,法治社会等内容,欢迎下载使用。
这是一份山西省太原市实验中学校2024-2025学年七年级上学期开学道德与法治试题,共2页。
这是一份统编版2024年新教材七年级上册道德与法治开学第一课 教案,共8页。教案主要包含了教学设计,教学流程,板书设计,作业设计,课后反思等内容,欢迎下载使用。
这是一份黑龙江省大庆市肇源县四校联考2023-2024学年七年级上学期开学道德与法治试卷(含答案),共19页。试卷主要包含了单选题,材料分析题,辨析题,简答题,判断题等内容,欢迎下载使用。
七年级上册政治 (道德与法治)精品专辑
教习网精选初中政治 (道德与法治)人教版(2024)、习近平新时代中国特色社会主义思想学生读本(2021)、习近平新时代中国特色社会主义思想学生读本、中华民族大团结、人教部编版 (五四制)(2024)等版本七年级上册开学考试题试卷及答案分析供大家下载练习,助大家轻松搞定每一次考试。