西师大版数学四年级上册教案下载
2022-12-06 18:03:21
445次浏览
四年级的数学老师想要下载同步教案应该去哪里下载呢?今天小编手把手教学,下面,我以找西师大版数学四年级上册《没有括号的四则混合运算》同步教案为例,给大家做详细介绍。
首先,百度搜索教习网,进入教习网官网。

注意左侧的学科导航,将鼠标移动到数学科目,选择小学数学西师大版。

然后,你将进入如下页面。

这时候,把鼠标移动到版本年级这里,点击它,选择你要的版本年级。我这里选择西师大版英语四年级上册

按下确定后,你将看到如下页面。左侧的单元的章节,选择你需要的章节,我这里选择《没有括号的四则混合运算》

选择好章节后,你会注意到右侧的资料已经全部切换为相关章节的资料了。因为我需要同步教案,所以在上方的资料类型菜单,我直接选择【教案】。下方将筛选出《没有括号的四则混合运算》的所有教案。

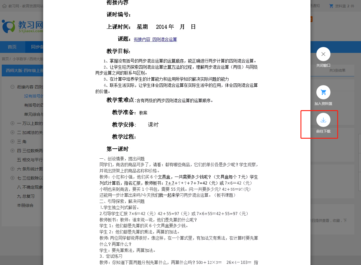
第一份资料看着就不错,鼠标移动到该份资料位置,将出现【快速预览】字样。

点击【快速预览】可以浏览整份资料,确认这份资料就是自己需要的,则点击右侧的【前往下载】菜单

这时候,网站会提醒你要登录。你可以选择微信扫一扫登录,或者用手机号登录。(若手机未注册,可点击免费注册)

登录后,再次点击【立即下载】,就可以把这份资料下载到自己的电脑上了。

对了,得提醒一下,资料下载到电脑后为压缩包,需要在电脑上进行解压。
解压后,你就可以打开文件,查看和编辑了。
如果你是需要课件,那么在选择资料分类的菜单处,你就选择【课件】,下方会筛选出全部课件。然后和上面说的步骤一样,挑选需要的课件就可以了。

好了,以上便是今天想要分享给各位的老师的内容,需要各种课件、教案、试卷备课资料等,老师都可以到教习网网站上下载哦,资料齐全,操作简单。